倍通检测参与环保协会代表大会,“荣获突出贡献奖
1月9日,由深圳市宝安区环境保护产业协会(下称宝安区环保协会)主办,倍通检测协办的“第一届趣味运动会”于宝安区体育馆外广场举行。协会会员单位、协会专家,环保主任代表,区环水局各科室各所代表共同参与。期间,大家齐心协力完成拔河、踩气球、龟兔赛跑等项目,倍通检测贴心的为运动员提供了精美礼品以及鲜甜水果、可口点心。

夕阳余晖,有趣而精彩的运动会缓缓落下帷幕,随后宝安区环保协会第四届二次会员代表大会隆重召开,协会常务副会长、副会长、理事、会员单位,及各位专家、嘉宾共同出席会议。
协会王桂英会长在会上总结2018,展望2019,表示在新的一年应进行深度开发或多向拓展,更好的为环保事业做出优质的服务。特别感谢区环水局领导对协会工作的大力支持,同时衷心感谢各会员单位长期以来对协会工作的支持。各代表相继发言,区环水局李育基局长进行总结发言。
授牌仪式环节,倍通与一些优秀会员单位荣获“突出贡献奖”,由谢佩强副局长、李学军副调研员以及王桂英会长为一年来做出突出贡献的会员单位颁奖。
随后,倍通检测创始人兼总裁邓华丽发表重要讲话,她客观分析了目前环保产业发展面临的机遇与挑战,并表示会紧密配合各环保行业协会,积极为环境检测与保护做出贡献。
近年来,国家对环保领域的投入和关注力度有目共睹,环境检测作为环保政策落地的核心环节,其重要性不言而喻。倍通检测更深知环境保护工作的重要性,一直对环境保护产业协会活动大力支持与赞助,积极推动环境保护工作的进行。
目前,环境检测行业已经成为一个高成长性、政策支持力度大、市场增量空间大、技术壁垒较高,同时遍及环保产业各个环节的细分行业,传统的环境检测已经不能满足全社会的检测需求。倍通检测作为领先的第三方检测机构,精耕环境监测领域,组建环境检测实验室,取得环境CMA资质,致力于为环境检测出一份力。

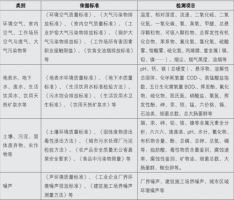
倍通检测环境领域部分授权项目
环境检测是分析环境问题的主要手段,是治理环境的基础,在生态环境领域有不可替代的作用。环境检测可细化分为水质检测、大气检测、土壤检测、噪声检测、辐射检测等各方面。目前倍通检测环境事业部资质范围包括水和废水、废气、噪声和土壤四大类共280个检测项目。倍通检测实验室拥有多种高精度的检测仪器,具有完善的质量保证体系,检测报告具有强力的公信力和法律效应。

在环境检测上,倍通检测仍将不遗余力为人类安全提供可靠检测。只有环保产业的发展壮大,才能推动经济结构转型升级、不断满足人民群众日益增长的环境需求,提供重要的物质基础和技术保障。
网址:倍通检测参与环保协会代表大会,“荣获突出贡献奖 https://www.jiaju82.com/news-view-id-638099.html

