万亿市场需求 “新定制的春天”来了
3月18日,深圳仁豪集团“新定制”即将绽放
1979年,深圳的春天
邓小平同志在深圳画了一个圈
小渔村迎来了翻天覆地的变化
1999年,仁豪的春天
尤国忠先生在深圳创办了仁豪家居
20年后成为深圳家居行业龙头企业
2019年,新定制的春天
仁豪新定制
迎来中国家居市场消费升级
全国万亿整体家居市场需求爆发
新定制,仁豪20年厚积薄发,3年融创升级
仁豪新定制之路,是20年厚积薄发的结果,是历时三年定制转型升级的成果。仁豪家居,20年中国家居市场实践,仁豪积淀了大量的成品家具制造经验;2016到2018年间,与时俱进,仁豪实施“整体家居新定制”战略转型,提升国际设计研发实力,致力于“两厅+全屋定制”等家居融合升级,创新打造“设计+成品+定制+软体”新定制服务模式,提供一站式家居定制MALL解决方案。
仁豪在整体家居全屋配套中,包含约30%的定制柜体,约70%的成品活动家具,形成一网打尽,整体家居服务模式,提供市场难得的“成品家具+定制柜体”更丰富、更全面的家居服务模式,结合三维家设计技术,在提供消费者更省心、更便利、更省时的家居服务时,为经销商提升三倍客单值!
仁豪新定制,领先市场个性化家居定制
仁豪“新定制”优势,板木实木俱全,形成“整体设计更靓丽,家居品类更丰富,风格配套更齐全”,突出体现“高端实木定制+板木实木/两厅(餐厅和客厅)+全屋定制“”整体家居配套服务。
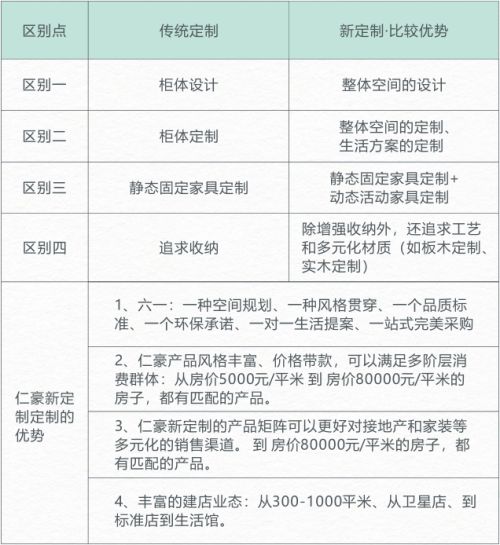
仁豪新定制于传统定制的区别
仁豪家居,科技工匠,新定制的领跑者
①家居制造工匠,约40万平米现代化工业园
仁豪集团规模宏大,约10万平米总部基地设立于深圳,于惠州拥有约30万平米工业园,引进国际现代化生产设备,大规模建设自动化、信息化、智能化全屋定制平台,产能约达20亿,实现中国家居制造科技工匠的梦想。
②中国家居科技工匠,做新定制的领跑者
仁豪集团是集家具研发、生产、营销于一体的大型家具制造企业,拥有约40万平米现代化工业园,与全国2000多家品牌专卖店,致力于大规模全屋家居生产定制服务。仁豪家居,全线引进国外自动化生产及品质检测设备,严格按照国际质量环保标准进行生产和管理,已通过ISO9001国际质量管理体系认证、ISO14001国际环境管理体系认证、中国环境标志产品(十环)认证,成为中国家具行业环保标准主要起草单位。
③2019仁豪现代/美式/意式风格家居,三箭齐发,优品绽放
2019仁豪家居,三大风格形成三箭齐发,以现代时尚、现代美式、现代意式三大产品线,满足不同阶层与风格需求,形成“大咖设计+成品木家居+定制家居+沙发床+生活饰品”一站式家居定制MALL服务。
现代时尚家居系列,细分7个系列风格,是追求品质时尚的大众首选;
现代美式家居系列,细分4个系列风格,主打国际、轻奢特点,是中国新贵阶层家居风尚;
现代意式家居系列,极简韵律家居,大师智慧之作,只为少数人,低调的灿烂!
④家居消费升级,新定制处于战略初期,中国城市亟待开发
目前,中国家居消费处于升级阶段,新定制大金矿,现仍处于高速发展初期,市场极速增长,中国大多数城市的新定制市场还未开发。万亿中国家庭整体家居需求,千亿拎包入住家居配套需求,百亿整装、家装家居配套需求,急需您来服务,市场急需您来开发!
新定制的春天来了,万亿财富,等您挖掘
有梦想/有激情/有实力的“追梦人”,让我们携手共创辉煌!打造“新定制”区域新定制引领者,填补全国众多区域空白市场,满足消费者美好家居生活需求。
网址:万亿市场需求 “新定制的春天”来了 https://www.jiaju82.com/news-view-id-640644.html

