遍地是坑!除甲醛行业起底:无效、反弹、二次污染等问题
今年1月,拓格奖组委会联合住绿网等机构发布了《中国城市住宅室内空气质量2018年年度报告》,据统计,在第三方检测机构上门检测的住宅中,73%的家庭出现了装修污染超标,而根据跟踪数据来看,装修两年后,室内污染物超标的家庭仍占29%。
鉴于我国室内空气污染严重的现状,中关村创蓝清洁空气产业联盟在此前发布的《2030中国清洁空气市场展望报告》中预计,2030年中国室内空气污染防治市场规模将达到1 .7万亿元。而在引发室内空气污染的各种污染源之中,甲醛污染最为消费者所熟知,同时也最为消费者所忌惮。不过,虽然除甲醛的市场需求巨大,但南都记者采访了解到,许多号称能够除甲醛的治理方式实际上并未达到宣称的效果,且存在反弹、二次污染等问题。与此同时,治理收费价格千差万别、检测手段和检测报告不靠谱等现象普遍存在,对于消费者而言几乎遍地是坑。
南方都市报5月6日B叠《周一见》“城市调查”版曝光除甲醛行业五大乱象
乱象1:产品乱!原理有效≠能实际除甲醛
市面上号称能除甲醛的方法多种多样,实际效果究竟如何?南方医科大学药学院高级实验师、教授余传林接受南都记者采访时表示,很多除甲醛的方法在原理上行得通、有科学依据,但未必能够实际有效除甲醛。
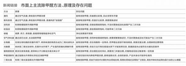
“甲醛处理方法概括起来分为植物法、物理吸附法、化学反应法以及物理吸附和化学反应相结合的方法。”余传林说,物理吸附法包括了活性炭、硅藻泥和空气净化器等,化学反应法以生物酶、光触媒、植物提取液、甲醛清除剂和二氧化氯除甲醛为代表。
采用物理吸附法除甲醛都面临着吸附饱和的问题,如果不及时更换或活化,还有可能产生二次污染———吸附物质多了容易滋生细菌,产生有害物质甚至致癌物。甲醛是一种较易挥发的物质,而且温度越高挥发得越快。当温度达到19°C以上时,甲醛便开始挥发,被吸附的甲醛可能会重新“跑出来”,造成污染物反弹。
南都记者卧底某甲醛治理代理商微信群,发现很多代理商其实对行业乱象心知肚明,吐槽不断
“家用市场采用物理方式除甲醛相对普遍,而工装市场主要还是以化学除醛的方式为主,即喷洒、喷涂各种除醛药水。”深圳住绿科技CEO郑植月说。
在化学除醛的产品阵营中,生物酶除甲醛的原理是靠谱的,但生物酶一般寿命只有3- 5天,而甲醛的释放年限是3- 15年,需要反复治理才有效,非常麻烦,所以很难推广。光触媒除甲醛同样也有科学依据,但反应过程需要紫外光的参与,普通家庭的室内环境很难达到光催化条件,因此除醛作用有限。
需要特别提醒的是,就如老百姓所担心的那样,一些化学除醛的方式可能存在毒性。余传林教授指出,比如常见的“甲醛清除剂”一般是利用强氧化作用去除甲醛的,很多产品可能存在毒性。植物提取液是当下比较新型环保的技术,但它对植物或花粉过敏者也可能存在危害。
当然,不是所有化学除醛方式都存在毒性。余传林教授说,比如近两年业内关注度很高的二氧化氯除醛技术,二氧化氯本身是一种运用了100多年、国际公认安全无毒的消毒技术,近几年才用于除醛领域,目前还未得到广泛普及。生物酶、光触媒等化学除醛方式一般也不存在毒性。
二氧化氯气态治理中
乱象2:效果差!治理合格之后易反弹
做过甲醛治理的消费者通常会遭遇这样一个问题:甲醛治理后短时间内检测达标了,但过一段时间,刺激性气味又冒了出来,这就是困扰业内和被消费者广泛诟病的“反弹”问题。甲醛反弹是因为被商家用不靠谱的除甲醛方式忽悠了吗?
其实也不尽然,一方面是当下除醛技术产品功效局限造成的。广东省室内环境卫生行业协会执行会长顾士明指出,市面上主流的甲醛治理方式几乎都是“治标不治本”,很难做到彻底根除甲醛。甲醛主要存在于各种板材、胶粘剂之中,释放周期漫长,是一个缓慢释放的过程。余传林教授也透露:“现有除甲醛产品大多只能解决已经释放至空气中游离的甲醛,且大多维持时间短暂。很多方法必须经常反复治理才有效。”
除了产品功效局限,导致除醛效果差和反弹的另一个重要原因是除醛产品或者除醛机构的质量不靠谱。央视《每周质量报告》栏目曾经曝光了一批活性炭产品,部分产品实测效果不及宣传的1/10,其中不乏电商月销过万的爆款。今年年初,有媒体曾经曝光这样一则新闻:广州中级人民法院采用某知名品牌光触媒治理新审判业务大楼的空气,治理过后,依然出现甲醛超标,多位办公人员出现流眼泪、喉咙不舒服、头晕、恶心等症状。多位法官自购手持检测仪,结果均显示办公楼甲醛、TV O C超标。
南都记者卧底某甲醛治理代理商微信群,发现很多代理商其实对行业乱象心知肚明,吐槽不断。一些号称采用主流纳米二氧化钛除醛技术的除醛机构,在为业主除醛的过程中,其实是通过在药水中加入封闭剂来暂时缓解甲醛释放,即便当时治理后达标,不久之后又会出现反弹。由于勾兑药水肆虐、假货横行已经成为甲醛治理行业的通病,不少看好除醛行业的从业者纷纷表示找不到信得过的治理产品,甚至都不敢用自己代理的除醛产品来给自己家除醛。
乱象3:检测难!自测仪器不靠谱,专业检测不亲民
想要知道自己家的甲醛是否超标,买一台甲醛检测仪或者找家甲醛检测机构检测一下就能清楚知道吗?答案是未必。央视财经《第一时间》栏目曾联合上海市计测院测评20个品牌40款网红甲醛检测仪,没有一台检测结果靠谱。今年央视3·15晚会再次点名批评了甲醛检测仪。深圳赛德检测坪山实验室工程师黄健平告诉南都记者,手持式甲醛检测仪使用时,其内部核心组件(气体传感器)受现场环境条件的影响较大,与实验室准确定量的结果可比性较低。当然也有比较精准的手持检测仪,但价格昂贵,动辄上万元。
市场上流行的空气采样器
手持甲醛检测仪不靠谱,找专业检测机构不就行了?答案是没那么简单。“市面上具有C MA资质的正规检测机构一般采用酚试剂吸收法,按照国家标准到现场主动采样,通过甲醛与试剂反应来检测污染物含量。”黄健平说,但这种方法价格相对较高,而且需要有一套规范化的操作流程,普通老百姓很难自己做检测。深圳住绿科技CEO郑植月指出,往往一次专业检测就需要花费2000- 3000元,甚至更多。“实验室器材本身就很贵,动辄几百上千万,加上人力成本、管理成本等因素,所以价格很难降下来,这也是很多专业检测机构还不愿意接家庭检测的原因。”郑植月说。简易仪器不靠谱,专业检测价格不亲民,导致广大消费者面临“两难”的困境。
大部分除醛类产品都有数据优良的检测报告,然而,能够提供检测证明就是好产品吗?这个问题的“水”也是很深。深圳赛德检测坪山实验室工程师黄健平告诉南都记者,一些不良商家会玩“障眼法”:虽然会把产品拿去送检以获得检测报告,但很多时候是通过自定的方法进行有效性测试,而未按国家相关标准进行测试。因此,用户在选购除醛产品时,一定要认准检测报告中的甲醛治理是依据哪个标准进行净化效果测试的,目前比较推荐的标准是QB/T2761- 2006《室内空气净化产品净化效果测定方法》。另据郑植月补充建议,除了看标准,消费者还可以看出具相关检测报告的机构是否具备CMA资质,一般有CMA资质的检测机构都比较靠谱。
权威检测机构认证的产品,一定可以有效去除甲醛吗?答案还是未必。黄健平指出,由于实际治理环境比实验室测试的环境复杂,而且治理效果受现场施工人员的业务水平影响较大,且甲醛治理与家居空间的面积大小、温湿度,甚至房间的朝向都有关系。所以,一款除醛产品哪怕有实验室检测合格报告,也可能出现实际使用过程中除醛无效或者容易反弹等问题。
乱象4:收费乱!每平方米从几元到百余元
南都记者在网上咨询一些甲醛治理商家,一般家庭的报价从二三十块每平方米到一百来块每平方米都有,价格区间差别比较大。一位不愿意透露姓名的从业人员告诉记者,一般甲醛治理工程报价和家庭报价差别比较大,工程治理价格在5- 30元/平方米,家庭治理价格在30-120元/平方米之间。
为什么差距这么大?他告诉记者,影响治理收费的主要是“药水成本”和“人工成本”。很多治理工程竞价后,价格被压得很低,就采用廉价甚至劣质药水,随便喷涂走过场;而在家庭治理人工成本较高,一套普通的居室,需要两个人做一到两天,加上家庭户对治理效果不像工程治理单那么宽松,二次治理的概率很高,所以商家也大幅度提高治理报价。
另外用于治理的“药水”价格也比较混乱,有药水厂商,也有“二道贩子”,消费者也可以直接在电商平台上购买药水,从几十块一升到几百块一升都有,没有相应的参考标准。记者调研发现,一般除甲醛的药水都会标明成分,如纳米光触媒、植物提取液、芬多精、去离子水(纯水)等,但具体的成分比例无论在销售页面或产品包装上,都没有具体标明。很多中小型治理机构为了降低成本,在勾兑药水的时候,甚至直接加水。
广东省室内环境卫生行业协会执行会长顾士明指出,甲醛治理目前属于重服务型行业,治理的价格与治理的空间大小、污染物的浓度、治理的难度,甚至交通距离、人力成本等因素密切有关,所以现阶段很难制定相应的定价标准。而根据南都记者的观察,价格的参差不齐以及定价标准的透明度欠缺,不仅严重影响了整个行业的消费者口碑,同时也让整个除甲醛行业陷入了恶性竞争,无底线的价格战引发的“劣币驱逐良币”效应,既不利于除醛新产品的研发和普及,也损害了消费者的长远利益。
乱象5:监管弱!准入门槛低+缺乏有效市场监管
作为一个新兴行业,甲醛治理目前还没有出台相关的国家标准和规范,市场监管也比较混乱。当然,甲醛治理行业也有一些可供参考的证书证明。广东省室内环境卫生行业协会执行会长顾士明告诉南都记者,甲醛治理行业目前没有专门的管理机构,国家把审核发放甲醛治理行业许可证的职能交给行业协会,所以很多甲醛治理公司的资质是由行业协会颁发的。
不过,有业内人士提醒,虽然消费者可以在一些权威的行业协会官网进行除醛机构的资质查询,但这些资质在没有相关官方机构定性的情况下,是否足够权威或者足以作为消费决策参照,需要消费者进一步去甄别。
采访实录:
Q :家庭装修有可能杜绝甲醛吗?
A:从目前的技术看,很难彻底杜绝甲醛。甲醛是板材加工业必备原料,暂时没有替代品,目前市场上的板材家具几乎都含甲醛。广东省室内环境卫生行业协会执行会长顾士明指出,想要远离甲醛,最根本的方式是从源头远离甲醛。如采用环保材料、环保家具,选择专业的装修队伍,避免施工问题带来的甲醛污染,采用轻装修方式,尽量减少装修材料使用。
Q:有味道就是甲醛超标?没味道就不超标?
A:甲醛是无色无味、具有刺激性的气体。顾士明表示,装修味道通常来自苯、二甲苯等综合有害气体,而不是甲醛。
南方医科大学药学院高级实验师、教授余传林指出,甲醛通常是通过眼、鼻、喉的刺激感来判断。国家规定室内甲醛的浓度不能超过0.08mg/m³,人对甲醛的嗅觉阈值通常是0.06-0.07mg/m³,低浓度即可嗅到。当然,也存在较大的个体差异性,有些人的嗅觉阈值可达2 .66mg/m³。所以,闻不到味道不代表空气中就没有甲醛。
当人感觉眼红、眼痒、咽喉不适或疼痛、声音嘶哑、喷嚏、胸闷、气喘、皮炎、头痛、头晕、乏力、感觉障碍、免疫力降低,出现瞌睡、记忆力减退或神经衰弱、精神抑郁等症状,就要警惕所处环境中的甲醛是否超标,并及时进行检测与治理。
Q:装修后甲醛超标,应该怎么办?
A:目前最一致公认的方法是通风,建议装修后彻底通风,通风时间长短和装修材质优劣、装修密度直接关联,一般至少通风3-5个月再入住。
“目前几乎没有哪一种方法是业内公认能够有效快速除甲醛的。”深圳住绿科技C E O郑植月说,通风是最佳办法,通过室内外空气流通的方式来降低污染物含量。持续通风安全有效,但效果慢且难以保障,毕竟甲醛释放周期很长,普通家庭也难做到天天开窗。作为通风“加强版”的新风系统,也是甲醛治理的有效手段。新风系统可以通过加强室内外空气对流,降低室内空气中的甲醛浓度。
顾士明表示,如果按照说明定期更换滤材,空气净化器除甲醛的效果也是不错的。空气净化器采用主动吸附的方式,相较于活性炭和硅藻泥,除甲醛效率更高,且能够用于更广阔的室内空间。
不过,无论是空气净化器还是新风系统,通常都要通过更换滤材才能解决吸附饱和和二次污染难题,所以除甲醛的成本都是比较高的。
值得欣慰的是,有越来越多的新技术已经开始被运用到了除甲醛这个大产业。余传林教授表示,他个人比较看好二氧化氯技术。二氧化氯技术属于化学除醛方法,但与传统化学除醛不同,不存在毒性和二次污染。国外大量的实验研究显示,二氧化氯是属于安全、无毒的消毒剂,无“三致”效应(致癌、致畸、致突变),且被广泛应用于环境保护、食品卫生、消毒杀菌、饮用水处理、医疗设备杀菌等领域。
“用二氧化氯除甲醛,属于成熟技术基础的突破升级运用,近几年才被研究用于清除室内空气中的甲醛污染,且有诸多实验和研究报告证实了二氧化氯缓释技术除甲醛的安全性和高效性。”余传林认为,鉴于二氧化氯在除甲醛的安全性和有效性方面取得的重大突破,未来几年这种技术有望在民用除甲醛市场得到进一步普及。
(文章来源:南方都市报,记者:米春艳 实习生 李慧君 谢钰炫)
网址:遍地是坑!除甲醛行业起底:无效、反弹、二次污染等问题 https://www.jiaju82.com/news-view-id-644611.html

