三岁男童入住出租屋后患白血病夭折!购买儿童家具,小心甲醛、重金属超标!
孩子是父母的心头肉,孩子的健康成长是父母关注的焦点。然而,儿童因甲醛超标患白血病事件屡见不鲜。前不久,又一孩子因甲醛超标患白血病离世,具体是怎么一回事呢?
事件回顾:
南京陈女士一家去年6月通过自如租房,入住4个月后,3岁儿子患上白血病,100天后病故。经检测所租房屋甲醛超标。南京自如表示:未对该房源进行过装修,只在陈女士入住半年前配置了基础家具用品,相关家具均有检测检验报告,符合规定,拒绝了男童父母公开道歉的要求。律师表示,目前该房屋甲醛超标是直接导致孩子白血病的举证比较困难。
三岁男童患白血病夭折 房屋检测出甲醛超标
甲醛超标会诱发白血病吗?
以上事件双方各执一词,那么,问题来了:甲醛超标究竟会不会诱发白血病?
甲醛是无色有刺激性气味气体,对人眼、鼻等有刺激作用。在2017年10月27日,世界卫生组织国际癌症研究机构公布的致癌物清单中,将甲醛放在一类致癌物列表中。
同时,虽然甲醛释放是一个缓慢的过程,释放期长达3-15年。且每个个体对甲醛的反应并不同,有些人可能特别敏感,一接触就不舒服,而另一些人在同样甲醛浓度的环境里,也不会有什么反应。
但是,儿童免疫系统和身体发育都不完善,对污染物反应更敏感。而婴幼儿处于生长发育旺盛期,耗氧量是成年人的2倍,随之吸入的甲醛量也会是成人的2倍,对其他空气污染物摄入量也比成人更大。有医学研究证明,室内甲醛污染已成为儿童白血病高发的主要原因。
甲醛主要来源哪里?
甲醛除了会诱发白血病、致癌外,还可能造成胎儿畸形、影响孩子智力发育。危害如此大的甲醛主要来自哪里呢?今天七宝就带大家来找找。
01、家具、地板
板式家具的主要材料,中密度板、刨花板、大芯板、胶合板、层积材、集成材的生产过程中都采用了胶黏剂,存在甲醛释放。
建议:儿童家具最好买纯实木产品,虽然只要是木制品都略还有甲醛,但是纯实木家具相对于板式家具,甲醛含量几乎可以忽略不计。
地板5.jpg">
02、涂料、壁纸
因为甲醛可以作为涂料有机溶剂使用,赋予涂层表面出色的光泽度和光滑的手感,进而增强涂层的耐划痕和耐摩擦性能,是涂料中的重要角色。
壁纸的污染主要是,某些材质的壁纸本身释放的挥发性化合物,如甲苯、二甲苯、甲醛等,及壁纸胶黏剂产生的甲醛污染。
建议:家长为孩子购买相关产品时,选择符合国家标准的油漆就可以了。一般大企业生产的儿童漆、儿童壁纸会有严格的标准。
涂料.jpg">
03、玩具、衣物
玩具是孩子们经常接触的东西,也是孩子喜欢的礼物,可是许多无良商家竟然将废旧塑料甚至医疗垃圾重复利用制作玩具。
同时,很多服装制造商为了让衣服尤其是牛仔布料的衣服显得更为平整、抗皱性更强、颜色更加牢固,在生产过程中会添加含有甲醛的化学用品。
建议:购买玩具应到正规商场选购,看清是否有商标、品牌、安全标志、厂家通讯地址等。对于童车、电玩具、弹射玩具、娃娃玩具、塑胶玩具、金属玩具等,还需选择有“ccc”标志的产品。孩子玩玩具后一定要督促其洗手,避免甲醛等有害化学物质的伤害。
购买衣服时闻一闻是否有一股奇怪的味道,味道很大可能是甲醛超标导致的;给宝宝穿上新衣服之前一定要先将衣服洗一洗。

温馨提醒:
为避免甲醛超标,应注意儿童房通风,按国家标准选择儿童家具,注意儿童用品和衣物的甲醛污染,房间装饰严格按国家标准规定室内居住甲醛含量是0.10mg/m³,儿童房的标准是0.08mg/m³,装修保证科学、环保、无污染。
除了甲醛,您还要注意重金属超标!
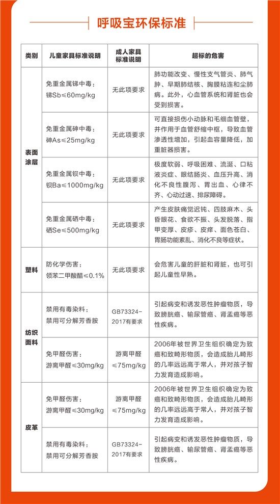
家长在购买家具时除了关注甲醛外,还应关注重金属的含量。所谓的重金属超标,主要是锑(ti)砷、钡、硒等含量超标。一旦超标,这些有害物质会伤害孩子的肺功能,引起消化不良,呼吸出现困难,皮肤的痛觉反应迟钝等症状。
七彩人生作为唯一参与起草《儿童家具通用技术条件》的儿童家具企业,旗下产品有严格的环保标准。早在2003年就引进欧美环保技术及材料,达到E1家具环保标准,并获得欧洲TUV环保认证;2006年,七彩人生攻克技术难关,采用目前环保的不含天那水的水性漆涂装工艺,从此开创了环保儿童家具的先河,可以说将环保产品做到了极致。

今天的七彩人生,不仅是“中国绿色家具优品”首批获证企业,也是目前12家优品企业之一,同时,秉承“只用儿童标准做家具”,并本着“为儿童成长,提供安全环保的家具”为使命,先后建立了“呵护宝安全标准”“呼吸宝环保标准”和“安心宝检测标准”三大标准体系。其中,“呼吸宝环保标准”有多达9项强制性环保指标,涵盖各类重金属、化学伤害、有毒染料、甲醛等,全面庇护孩子健康快乐成长。
——部分图片源于网络
网址:三岁男童入住出租屋后患白血病夭折!购买儿童家具,小心甲醛、重金属超标! https://www.jiaju82.com/news-view-id-647131.html

