“建筑外窗新型标准化安装节点”征集活动正式启动!
近年来,窗户坠落等安全性问题频发,除了建筑部品本身的品质外,安装亦是建筑门窗安全性的重要保障。门窗三分制作、七分安装。由于门窗安装人员技术良莠不齐,安装过程偷工减料等,往往会造成窗户漏气、漏水、隔声差等,遭到客户投诉,乃至一系列建筑安全隐患……对于工程公司、家装公司及门窗安装技术人员来说,掌握标准化安装节点技术、采用正确的安装流程至关重要。
标准化安装节点是门窗安装坚实的技术基础,设计图纸中对施工涉及到的各个门窗安装节点进行科学、明确标注说明,使安装人员有良好的技术依据遵循,避免盲目安装行为。为此,全国建筑幕墙门窗标准化技术委员会联合ift罗森海姆门窗技术研究院、慕尼黑博览集团和中联慕尼(北京)国际会展有限公司,共同举办“建筑外窗新型标准化安装节点”征集活动。本次征集将分别在铝、塑、木、钢、复合门窗及辅件类产品中进行甄选,符合标准的优秀节点构造将汇编入我国首部《建筑外窗标准化安装节点图集》,并于地产、工程、建筑设计、家装及门窗幕墙等全行业发布。
通用节点的推出将为门窗安装提出有效的、科学的、可操作的指导,在保证门窗安装后的整体性能的同时,最大程度上节省门窗安装成本,对门窗安装技术的发展的具有重要意义。


一、组织架构
主办单位:
全国建筑幕墙门窗标准化技术委员会
ift罗森海姆门窗技术研究院
慕尼黑博览集团
中联慕尼(北京)国际会展有限公司
承办单位:
中联慕尼(北京)国际会展有限公司

二、报名流程
(1)报名提交
企业依据自身情况填写附件报名表及提交安装节点材料;报名方式有如下三种:
· 方 式一:全国建筑幕墙门窗标准化技术委员会委员、观察员单位,幕墙门窗国家标准参编单位可直接向技术委员会秘书处报名参与;
联系人:刘会涛
电话:010-88361153
· 方式二:凡在2003-2018年期间参加过FENESTRATION BAU China中国国际门窗幕墙博览会的企业可以直接向FBC博览会秘书处报名;
联系人:施梦娟
电话:010-84719580*818
· 方式三:其他国际企业可通过ift罗森海姆门窗技术研究院报名参与联系人:杨军 021-59190110
* 以上报名方式请勿重复使用。企业可单独提交安装节点,或辅件与门窗企业(如铝窗-胶)联合提交,并共享评选结果及荣誉回馈。报名表请回传至:standard@cws.org.cn 。
(2)专家审核
· 凡符合审核标准的企业即可入围;
· 入围门窗企业将获得SAC/TC448-ift联合颁发的“外窗新型标准化安装节点示范单位”荣誉证书;入围辅件类企业将获得“外窗新型标准化安装推荐材料”荣誉证书;
· 入围企业将汇编入《建筑外窗标准化安装节点图集》,并于地产、工程、建筑设计、门窗幕墙等全行业发布。
三、建筑外窗安装演示
符合建筑外窗安装节点材料提交标准的企业,经专家审核后可有机会参与FBC2019中国国际门窗幕墙博览会现场“建筑外窗安装演示”活动,展示企业独具特色的门窗安装节点及工法技艺。

※安装演示区域效果图
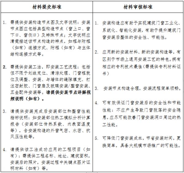
四、材料提交要求

“建筑外窗新型标准化安装节点”将进行科学和系统性的归纳总结,是我国门窗安装技术的一次重大举措和前沿分享,诚邀行业积极参与!
报名地址:https://mp.weixin.qq.com/s?__biz=MzI5MTY0NDU3MA==&mid=2247490526&idx=1&sn=2869d029ea4ce56a02f5f1d70b54705f&chksm=ec0c2e2bdb7ba73dfe52fa1868f7659445f8089a2ed192fccda00834cf402459b056759cc1&token=1813586699&lang=zh_CN
识别二维码下载征集评选报名

了解更多活动详情请联系
组委会:中联慕尼(北京)国际会展有限公司
联系人:施梦娟
电 话:010-84719580-818
邮 箱:molly.shi@mmuexpo.com
网址:“建筑外窗新型标准化安装节点”征集活动正式启动! https://www.jiaju82.com/news-view-id-654959.html

