家长必读:挑选儿童家具,至少先知道这些国家强制标准
【编者按】随着人们生活质量的不断提高,越来越多家长考虑为孩子购置专业的儿童家具。但是面对市面上种类繁多的儿童家具,却让广大家长们犯了难,家长们由于缺乏专业知识,不知有何参考标准,也不懂如何辨别好坏,只能半信半疑听信商户一家之言。对此,七彩人生儿童家具家工作人员告诉记者,儿童家具不是成人家具“缩小版”,儿童家具有自己的安全标准,不知如何挑选儿童家具,至少要知道以下国家强制标准。
一、结构安全
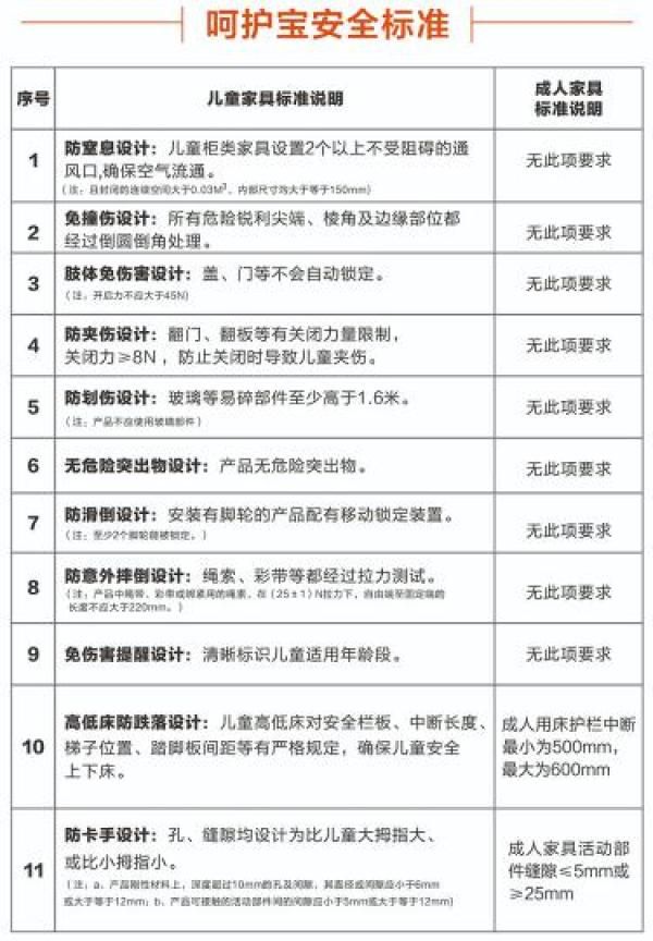
结构安全为儿童家具标准强制准之一,也是位列历次抽检中质量问题高发区之一,该标准明确规定了儿童家具边缘及尖端、突出物、孔及间隙、折叠机构、翻门翻板和力学性能等的要求,如“结构安全”标准中明确规定:产品不应有危险锐利边缘及危险锐利尖端,棱角及边缘部位应经倒圆或倒角处理。其中,倒圆半径不小于10mm,或倒圆弧长不小于15mm,大约是一个一角钱硬币的弧度。作为唯一参与儿童家具标准的儿童家具品牌,七彩人生工作人员表示,这些看似不重要的小细节,每一项都有可能成为儿童的致命伤。如儿童标准规定所有高桌台及高度大于600 mm的柜类产品,应提供固定产品于建筑物上的连接件,并在使用说明中明示安装使用方法,如果家长忽视这个看似不起眼的要求,家具就有可能在儿童拉抽和攀爬家具时发生翻倒,造成儿童伤亡事故的发生。
图片来源:环球时报
图为:七彩人生“呵护宝”安全标准
二、环保安全
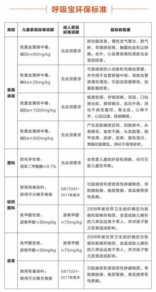
在环保方面,家长只对甲醛认识较为重视,认为只要是没有异味就没有甲醛,没有甲醛就是安全环保的儿童家具,但对家具中重金属等有害物质,消费者显然都缺乏足够的重视,七彩人生工作人员提醒消费者,家具表面涂层在人体接触摩擦或适合的溶剂作用下,都可能将重金属带入体内,且可溶性重金属对人体危害极大,比如,铅能损害人体神经、造血和生殖系统,特别是对儿童和青少年危害更大,可能影响儿童成长发育和智力发展。对包括甲醛、可溶性重金属在内的10种有毒有害物质的控制做出了严格限制,家长在购买儿童家具时,最好查看一下儿童家具产品在有害物质限量的报告。
图为:七彩人生“呼吸宝”环保标准
目前,消费者对儿童家具标准仍是缺乏深刻的认识,消费者在购买儿童家具时,不能想当然,而是要在依据儿童家具标准基础上进行选购。
值得一提的是,七彩人生作为唯一参与制定儿童家具国家标准的儿童家具品牌,秉承“只用儿童标准做家具”,在儿童家具标准的基础上,建立了“呵护宝安全标准”、“呼吸宝环保标准”与“安心宝检测标准”三大标准体系,能够更全面保障儿童健康,家长在选购时亦可以作参考。
图为:七彩人生三宝安全标准
儿童家具标准小知识:
2012年8月1日,《儿童家具通用技术条件》正式实施。作为我国首个针对3-14岁儿童出台的家具国家标准,该标准共分九个部分,对于儿童家具的结构安全及安全警示做出了明确要求,对儿童家具的尖角、突出部位、空隙和缝隙大小以及稳定性能等各个方面都作出了明文规定,也对甲醛、可溶性中间数在内的10种有害物质的控制作出了严格限制,并新增了可迁移元素砷、锑、钡、硒等重金属含量的限制,不符标准要求的都是不合格儿童家具。
网址:家长必读:挑选儿童家具,至少先知道这些国家强制标准 https://www.jiaju82.com/news-view-id-667885.html

