儿童家具上没有这些字的 千万别买! 细心家长都会看!
【编者按】家长们总是希望把最好的给自己的孩子,但在挑选儿童家具上,在商家“套路”这条路上,家长们“过五关斩六将”,本以为躲过一个“坑”,结果又上了一个“当”,几乎可以写成一部辛酸史。面对种类繁多的儿童家具,家长们有哪些注意事项呢?专家表示,儿童家具上没有这些字的,再便宜也不能买!
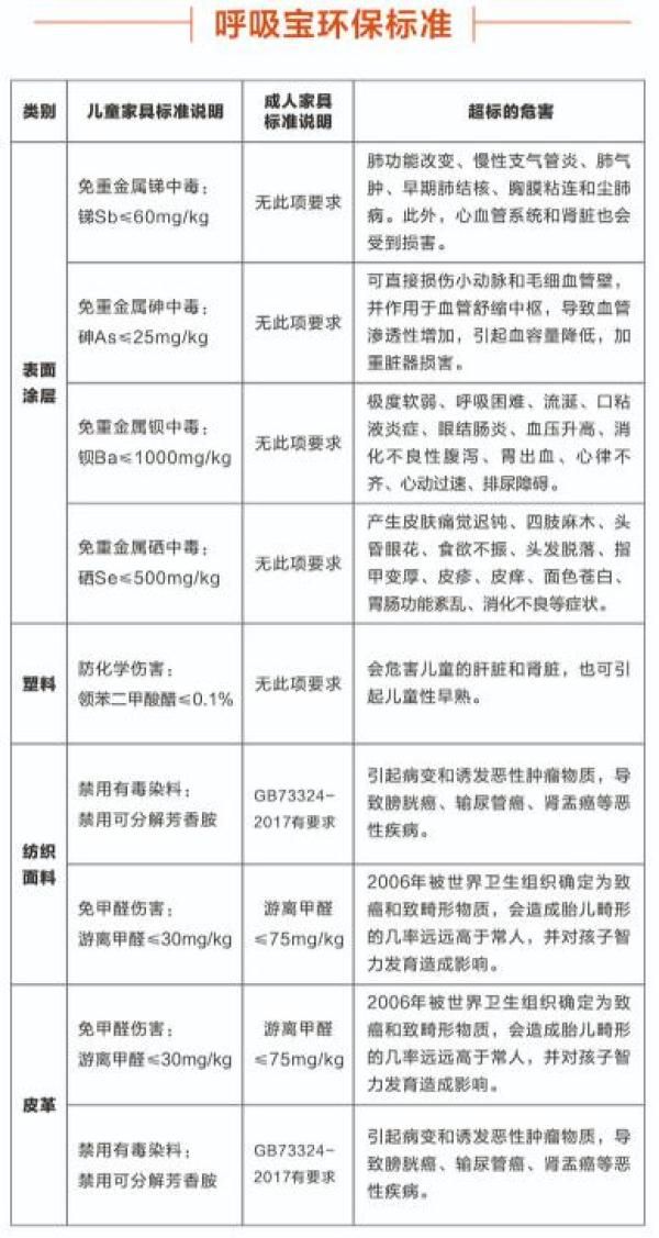
“锑”、“砷”、“钡”、“硒” 产品无有害物质数据报告
儿童家具不用同与成年人家具,儿童家具标准比成年人家具标准更严格,单以有害物质中的重金属为例,儿童家具标准中对砷、锑、钡、硒和领苯二甲酸醋等都有明确的规定,而成人家具标准则无此项要求,即使在游离甲醛限量方面,儿童家具标准要求产品≤30 mg/kg,比成年人家具标准要求产品≤75mg/kg相差2.5倍。
据七彩人生儿童家具工作人员介绍,由于家具中锑、砷、铅、钡等重金属看不见、摸不着,家长们很容易忽视,但重金属危害堪比甲醛,忽视家具中存在的重金属,同样会对孩子的健康造成严重伤害。如重金属锑中毒,会令人表现高热、昏迷、头痛、呕吐、烦躁、痉挛等,并可发生广泛性出血,少数病人可出现中毒性肝炎、肝坏死,严重者出现腹腔积液、肝昏迷,甚至死亡。家长们在选购儿童家具时,一定要看商家的质检报告,如果产品无重金属质检详情报告,很可能对儿童造成严重伤害。
外包装产品说明书 无执行标准和生产企业等安全信息
无论是线上还是线下购买儿童家具,很多家长都遇到过这样的场景,儿童家具产品送到家时,外包装、产品说明书上没有显示生产企业名称和地址,有的甚至只有简单包装没有任何产品信息。
家长们应选择正规的渠道购买标志齐全、包装完好的产品,并仔细查看是否标注了警示标识信息及其他安全信息,以防买到了对孩子造成安全威胁的产品。
儿童家具通用技术条件关于儿童家具标志和使用说明的规定
产品标志至少应包括以下内容:
a) 产品名称、型号规格;
b) 执行标准编号;
c) 检验合格证明、生产日期;
d) 生产者中文名称和地址。
产品使用说明的主要内容编制应符合GB 5296.6的规定,内容至少应包括:
a) 产品名称、型号规格及执行标准编号;
b) 主要原辅材料的名称、特性及使用部位;
c) 有害物质限量的控制指标;
d) 产品安装和调整技术要求;
e) 产品使用方法、注意事项;
f) 产品故障分析和排除、保养方法;
g) 售后服务;
h) 警示标识要求的内容。
儿童要用儿童家具,儿童家具要用儿童标准。为消费者提供安全合格儿童家具是企业应有的责任,作为唯一参与制定儿童家具国家标准的儿童家具品牌,七彩人生儿童家具在严守儿童家具标准生产家具同时,独创了儿童家具“三宝标准”体系,为全方位保障儿童安全打下了坚实基础。
网址:儿童家具上没有这些字的 千万别买! 细心家长都会看! https://www.jiaju82.com/news-view-id-667909.html

