国庆节儿童家具满城尽在促销 家长选购必须注意的安全细节
【编者按】2019年国庆节适逢新中国成立70周年,商家们早早就开始备战促销迎国庆,儿童家具行业可以说是满城尽是促销价,为此不少家长准备在国庆期间为孩子选购儿童家具。有关专家提醒消费者,国庆假期正值商家“金九银十”的销售旺季,各类商品的促销打折吸引消费者的方式五花八门,但儿童家具不是成人家具缩小版,儿童家具有自己的安全标准,勿要因产品价格便宜,而轻信商家一家之言就说买就买,选购时如果不注意一些安全细节,每一项都可能给儿童带来伤害。
儿童家具中的“隐形杀手”
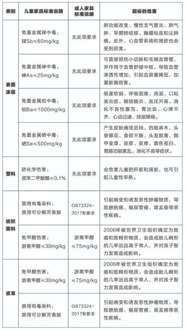
儿童抵抗力较差,家具中有害物质对儿童危害非常大。除甲醛外,儿童家具表面涂层的用料中的重金属亦会对儿童造成伤害,如锑元素超标,使用者很可能出现高热、昏迷、头痛、呕吐、烦躁、痉挛等,严重者出现腹腔积液、肝昏迷,甚至死亡。
需要注意的是,儿童家具不同与成年人家具,儿童家具标准比成年人家具标准更严格。如下图所示,儿童家具标准中对砷、锑、钡、硒和领苯二甲酸醋等都有明确的规定,而成人家具标准则无此项要求,即使在游离甲醛限量方面,儿童家具标准要求也高于成人家具标准数倍。
图为七彩人生呼吸宝安全标准
儿童家具设计方面
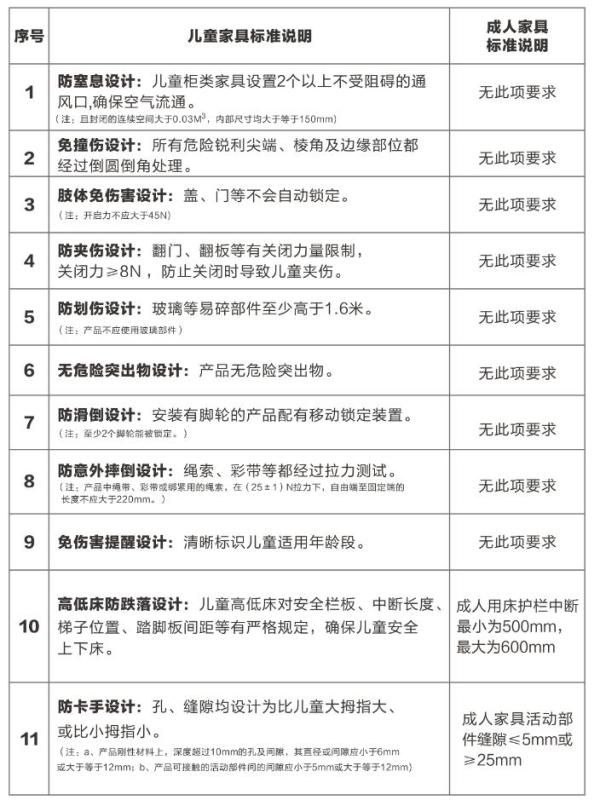
儿童家具缺乏必要的安全措施,也会成为伤害孩子的“凶器”。据中国疾病预防控制中心与全球儿童安全组织于2012年发布的《儿童伤害预防倡导报告》数据显示,3- 6岁儿童受伤的主要源头之一就是衣柜等家具的尖锐棱角。知名儿童家具品牌七彩人生工作人员表示,不止是儿童家具的尖锐棱角能给儿童带来伤害,孔及间隙、封闭性和稳定性等看似不重要的细节,每一项都有可能对造成儿童的致命伤害。如防窒息方面,儿童柜类家具要设置2个以上不受阻碍的通风口,确保空气流通。
七彩人生呵护宝安全标准
七彩人生工作人员告诉记者,儿童家具和成年人家具相比,不只是体积小,其制作工艺、生产技术、安全环保方面都有着更高的要求。保障儿童健康成长和使用安全是儿童家具企业的首要解决问题,需要生产企业具有过硬的专业知识和技术以及生产条件等,为儿童提供全方位的保护,为此作为唯一参与制定儿童家具国家标准的儿童家具品牌,七彩人生儿童家具在严守儿童家具标准生产家具基础上,还建立了独有儿童家具“三宝标准”安全体系,如“呵护宝”安全标准规定了防窒息、免摔伤等多达11项结构安全指标;“呼吸宝”环保标准涵盖各类重金属、化学伤害、有毒染料、甲醛等强制性环保指标; “安心宝”检测标准,严格监管产品质量,对身体伤害、有害物质多达39项强制性检测项目,能够全方位保障儿童安全。
儿童家具不是成人家具缩小版,儿童家具有自己的安全标准。儿童家具不仅能够保障儿童安全,且能够发挥培养儿童自主意识,增强自理能力、健全身心的作用等,但必须要选择符合儿童家具标准的儿童家具,这样才能保障儿童健康和安全。国庆节儿童家具优惠虽多,但家长们万万不可贪图便宜,购买不符合儿童家具标准的儿童家具,最好是货比三家,仔细甄别择优而选,并且要保留好发票收据等有关票据,方便维护自己的合法权益。
网址:国庆节儿童家具满城尽在促销 家长选购必须注意的安全细节 https://www.jiaju82.com/news-view-id-667929.html

