重磅:这些家居企业要停产5个月
发布时间:2019-10-17 15:58


10月16日,生态环境部印发《京津冀及周边地区2019-2020年秋冬季大气污染综合治理攻坚行动方案》。包括北京、天津在内的北方28个城市出台相关的综合方案,山东部分地区的陶企停产期将长达5个月。
近日出台的《方案》指出,要在京津冀及周边地区秋冬季期间(2019年10月1日至2020年3月31日)实现PM2.5平均浓度同比下降4%,重度及以上污染天数同比减少6%。
《方案》要求,对铸造、砖瓦、陶瓷、玻璃、耐火材料、石灰、矿物棉等20个企业集群进行升级改造。实施范围包括:北京市,天津市,河北省石家庄、唐山、邯郸、邢台、保定、沧州、廊坊、衡水市以及雄安新区,山西省太原、阳泉、长治、晋城市,山东省济南、淄博、济宁、德州、聊城、滨州、菏泽市,河南省郑州、开封、安阳、鹤壁、新乡、焦作、濮阳市(简称“2+26”城市)。
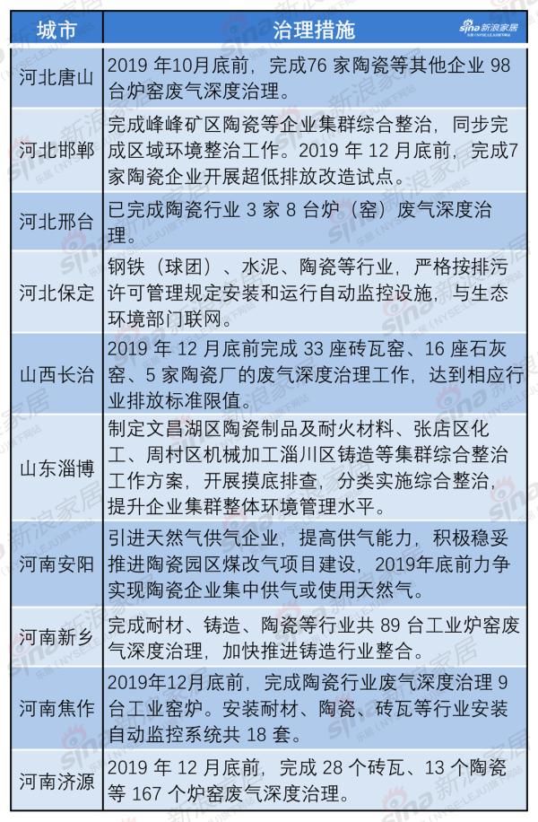
对此,各地结合自身特点,出台秋冬季大气污染综合治理方案,具体方案措施如下:

山东部分地区的治理攻坚行动方案更显严厉,停产期达5个月。
10月10日,山东泰安市印发《泰安市2019-2020年秋冬季重点行业绿色管控实施方案》,要求工业企业秋冬季绿色管控实施时间原则上为秋冬季2019年10月15日至 2020 年3月15日,陶瓷、砖瓦等建材企业全部实施停产。
截至目前,受环保因素影响,北方产区停产陶企已达130多家。
江西高安太阳陶瓷的销售人员表示,随着北方陶企停产,苏北、皖北等地区的部分瓷砖经销商已奔赴高安,加大了采购力度。(来源:新浪家居)
注:本文版权归“新浪家居”所有,如需转载请在文后留言,经允许后方可转载,并在文首注明来源、作者。
网址:重磅:这些家居企业要停产5个月 https://www.jiaju82.com/news-view-id-669938.html

