广东31家、福建27家!陶瓷行业龙头企业获认定
广东佛山:新增5家,共31家企业被认定“行业龙头”
10月30日,佛山市市场监督管理局发布《佛山市拟认定为“细分行业龙头企业”名单公示(第三批)》。2019年9-10月,佛山市进行第三批细分行业龙头企业认定工作,共128家企业拟认定为2019年佛山市细分行业龙头企业。其中陶瓷行业共有5家企业拟被认定为细分行业龙头企业,分别是:新石湾美术陶瓷厂、希望数码、中鹏热能科技、特地陶瓷、扬子颜料。

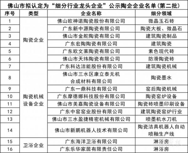
截至目前,佛山市细分行业龙头企业已经经过三批认定,2017年首批被认定的细分行业龙头企业名单中包含新明珠、鹰牌、宏宇、蒙娜丽莎、强辉等20家陶企;2018年第二批被认定的细分行业龙头企业中包含欧神诺、新中源、欧文莱、宏陶、科达等16家陶卫企业。


佛山细分行业龙头有哪些优势?
根据佛山市政府印发《佛山市工业产品质量提升三年行动计划(2017~2019年)》。佛山市要培育细分行业龙头企业,到2019年底,全市培育细分行业龙头企业数量达到350家以上。 据悉,细分行业龙头企业的认定主要由三个指标决定,分别是市场占有率、技术创新水平和产品质量水平,三者的权重分别是70%、15%、15%。
从总体行业来看,被认定为行业细分龙头的企业基本涵盖了陶瓷、家电、家具、纺织、照明、内衣、铝型材等多个行业。被认定为行业细分龙头企业,足以证明这一企业在行业中的市场、技术、产品质量的领先地位。
此外,根据《佛山市工业产品质量提升扶持办法》,对新认定为制造业细分行业龙头的企业,给予一次性扶持资金20万元。
福建泉州:
27家陶企被认定为2019年市级产业龙头企业
9月12日,福建省泉州市工业和信息化局发布《2019年泉州市级产业龙头企业名单》,本次共确认310家企业为泉州市2019年产业龙头企业,涉及纺织鞋服、石油化工、机械装备、建材家居等多个行业类别。其中陶瓷行业共有27家企业入选名单。
据了解,泉州市市级产业龙头企业评选经企业自愿申报每年进行一次。其中华泰集团、九牧厨卫、南安协进晋、品质陶瓷建材等企业多次入选。


泉州龙头企业有哪些优势?
根据《泉州市新一轮促进工业和信息化龙头企业改造升级行动计划(2018—2020年)》、《中共泉州市委泉州市人民政府关于印发推进企业兼并重组十条措施的通知》文件要求,泉州市对龙头企业给予相应的政策引导,龙头企业可优先申请、享有相应的资金补助。
•泉州市引导并购企业向省上申报专项补助,对重大企业兼并重组项目发生的评估、审计、法律顾问等前期费用及并购贷款利息予以补助,单个项目最高不超过300万元;
•对并购境外或省外科技型企业,分别按照并购金额的10%和5%给予补助,单项最高不超过1000万元;
•对收购兼并重组标的项目库内的企业且收购规模达2000万元以上的,按实际发生收购规模2%的额度由受益财政给予奖励,奖励金额不超过300万元;
•重点鼓励龙头企业组建国家级科技研发创新平台,对新认定的国家级重点实验室、工程实验室、工程研究中心、企业技术中心,市级财政给予100万元奖励。对经认定的国家级、省级制造业创新中心,市级财政分别一次性给予500 万元、200 万元奖励;
•支持龙头企业采用先进适用的新技术、新设备、新工艺和新标准,实施省、市重点技改项目,市级财政按项目设备投资额不高于7%给予补助,单个龙头企业最高不超过250万元;固定资产产权归属企业的融资租赁方式可视同采购设备享受技改补助政策;
•对龙头企业实施的智能制造项目获国家智能制造试点示范项目和智能制造试点专项项目的,一次性给予实施单位200万元奖励;对获得省级智能制造试点示范的企业,一次性给予50万元奖励;
•鼓励龙头企业开展关键技术攻关,对获得国家首台(套)重大技术装备保费补贴的企业,给予一次性200万元奖励;对被评定为省级首台(套)重大技术装备和智能制造装备的装备产品,给予一次性50万元的补助;
•鼓励龙头企业开展两化融合管理体系贯标,提升企业管理数字化水平,对通过两化融合管理体系贯标评定的企业,市级财政给予20万元奖励。
网址:广东31家、福建27家!陶瓷行业龙头企业获认定 https://www.jiaju82.com/news-view-id-673485.html

