志邦木门丨家装整装公司拒绝为了成本把精装修变成“惊装
在庞大的市场竞争和消费力需求下,家装整装行业迎来新的机遇和挑战。
2016年,国务院下发了《关于进一步加强城市规划建设管理工作的若干意见》,力争用十年左右的时间让装配式装修建筑占比新建筑达30%。
同年3月,政府工作报告中强调,要大力发展钢结构和装配式装修建筑。
同年9月,国务院下发《关于大力发展装配式建筑的指导意见》,将其提高到国家层面。这一系列信号都在预示着,家装整装行业的春天即将到来。
与传统装修行业相比,整装家装有无可比拟的优越性:统一的设计、装配、施工,使得它具有模块化、定制化、高效、环保等特点。
装配式装修在高效省时的同时,还带来了整体工艺模式和市场思维模式的转变。
2017年3月,住建部下发《“十三五”装配式建筑行动方案》以及配套管理办法等三大文件,明确2020年前全国装配式装修建筑占新建比例15%以上,其中重点推进地区需达到20%。这一方案大大刺激了家装行业的变革,装修公司与房地产公司之间的关系变得更加微妙。
一方面,房地产公司通过压低装修成本获得更高的利润,同时为了标榜自己的房屋质量,获得消费者的认可和信赖,产生不错的成交量,更高的装修标准落到了家装整装公司的肩膀上。
为了获得与大房企合作的机会,部分家装整装公司之间开始打起了价格战。交付品质缩水,精装房变“惊装房”,一系列“问题”的出现正在慢慢消磨消费者对整装产品的信任度。
这对于家装整装公司来说,无疑是一场新的挑战:既要保证工程的品质,又要在同行业中提高自身的价格竞争力。如何在不降质的前提下,降低装修主材采购成本,是这一时期亟待解决的问题。
谁能做好迎接挑战的准备,谁就能抓住这一风口下的新机遇,如何去做?01
代理品牌主材,获得家装产品拿货价,降低采购价格,通过减低成本的方式增加毛利。
02
强化设计和安装服务,整合主材商资源提高专业化服务能力,实现自身品牌溢价,增强行业竞争力。
03
扩大销售品类,利用品牌的受众群体资源,一站式提供用户整体装修方案,有效的转化客户资源,拉动增长点做大规模。
志邦木门,致力于为人们提供木门、墙板整装产品解决方案,在装配式装修合作中,大品牌形象既能为消费者来带品质保障,合作模式又能最大限度的降低双方运营成本,互利共赢,是家装整装公司在调整自身战略层面上的“明智之举”。
志邦木门诚邀 家装整装公司加盟代理!
志邦木门开启“ 百城选商 ”战略。
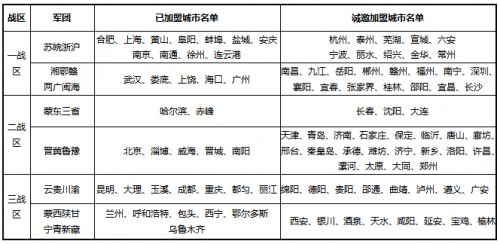
3大战区 6大军团
重点百城,战略选商!诚邀加盟……
十大战城重点运营
以点带面,辐射全国
合肥丨北京丨上海丨南京丨成都丨重庆丨武汉丨昆明丨兰州丨赤峰
志邦木门诚邀您的加盟
未来已来,你,来不来?
详情请关注"志慧门店"公众号
网址:志邦木门丨家装整装公司拒绝为了成本把精装修变成“惊装 https://www.jiaju82.com/news-view-id-674035.html

