家书 ▏书香门地与代理商、经销商同向同行 共抗疫情
发布时间:2020-02-12 13:16
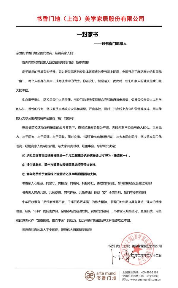
2月12日,书香门地名为《一封家书》的帮扶文件正式发布,如同暖阳春草,让人们在疫情的阴影之中感受到温暖和希望。严峻的市场环境敲打着每一家企业的心,书香门地作为中国高端木地板品牌的代表,继金牌等高端品牌又一为经销商干实事的企业,率先表态——书香人选择同舟共济,共克时艰!

每一条,都是对往日并肩作战的队友们一针强心剂,每一个选择,都温暖着书香门地代理商、经销商家人们的心。每一位代理商、经销商,都是书香家人,不照看好家人,何谈去为他人发光发热,书香门地这一举措承续了温暖美好的家文化,将“真·善·美”延续和传递,让消费者沐浴到品牌的温度,使其勇于担当的品牌形象深入人心。一封家书予温暖,同气连枝,共盼春来!
网址:家书 ▏书香门地与代理商、经销商同向同行 共抗疫情 https://www.jiaju82.com/news-view-id-688705.html

