祖国花朵的眼睛需呵护,看看激光电视是如何“辣手摧花”的!
激光电视这个词,相信大家都有所耳闻。这几年激光电视打着“私人家庭影院”的旗号成功走进了不少现代家庭。但是注意了,如果你刚刚为人父母,家里有个2~8岁的孩子,或者正打算和另一半养育一个宝宝,那么对于激光电视的购入就要三思而后行了。

为什么这么说?因为激光电视并不是大家看上去这么光鲜亮丽的。在激光电视华丽营销的背后,其实还隐藏着诸多被商家刻意遮掩的槽点和缺陷,其中就有一个可能影响孩子终身的问题——伤眼。
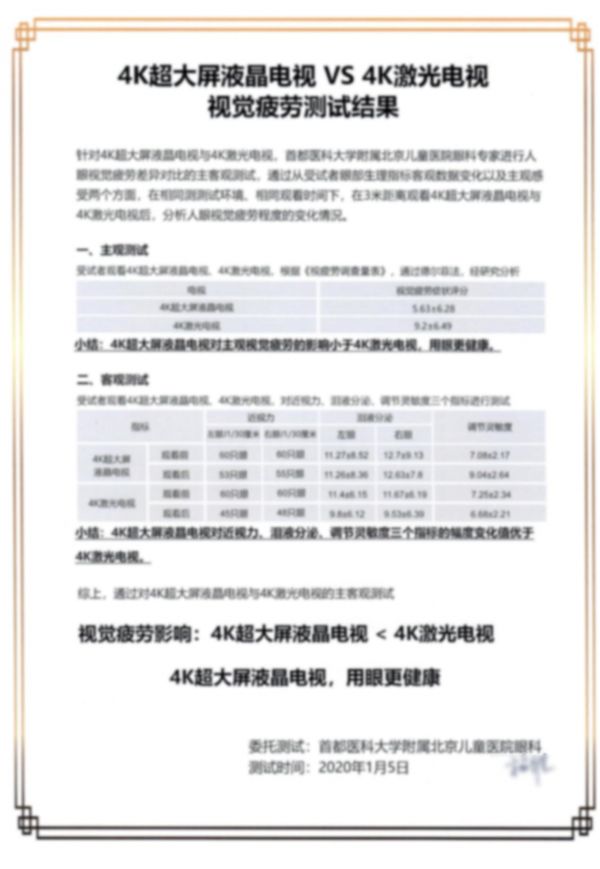
早在今年一月份,来自权威医院眼科专家就曾针对激光电视和液晶电视对于人视力的影响做出过调研,就出炉的专业鉴定报告来看,同等情况下就视觉疲劳影响来讲,激光电视对于视觉疲劳造成的影响是远大于传统液晶电视的。

由此可见,激光电视“护眼”一说根本是无稽之谈。但即便如此,依旧有不少厂商丝毫不理会客观事实,忽视其对视力的损伤不说,还把“护眼”当做激光电视的核心卖点进行宣传,颠倒黑白,是非不分。
不过话说回来,为什么激光电视对人的视力影响如此之大呢?这是因为激光电视的发光原理是以激光作为光源,利用超短焦投影技术,将蓝色激光经过色轮打到数字微镜之上从而成像。所以,激光电视的蓝光峰值会远远高于传统的液晶电视,这无疑大大增加了我们和家人视力受到损害的风险。

蓝光的危害大家一定都不陌生,对于家里的孩子来说,蓝光更是杀伤力极大的视力杀手。由于儿童的晶状体较为清澈,视网膜也相对偏薄,因此对于蓝光抵抗能力很差,蓝光可以轻易穿透其表面,稍有不适就可能导致孩子双眼的黄斑病变、白内障,甚至永久性失明!

看到这有的父母可能会说,这还不简单,我平时看好孩子、不让激光光源照到眼睛不就可以了?但是你可以看得住他一时,但能够保证孩子一天24小时全部在你视线范围内一秒不离开吗?这个阶段的小孩子都有着极强的好奇心,对于身边一切发光的东西都会下意识靠近探索,一旦不小心让孩子走到激光电视的光源附近,那么造成的后果可能就是毁灭性的。

退一万步讲,就算你能保证孩子时时刻刻在你身旁,但总不能禁止他看电视吧?只要是看电视,激光电视就还是会慢慢腐蚀他们的视力,这是因为激光电视的画质长久以来也是个大问题,不但有人物偏紫、色彩偏暗的特点,而且清晰程度也是差强人意。

通过调查市面上那些宣称自己是4K画质的激光电视后我们不难发现,它们之中的大部分都是利用像素移位技术,使成像芯片的微镜以120Hz频率对角位移,从而得到830万像素的“假4K画质”,和真正的4K画质相比差距非常明显。比起强烈的激光刺激,画面模糊,画质不清同样会让孩子的视力越来越差。

对于孩子来说,幼年是视力发展的关键时期,因此这段时间一定要尽量避免激光电视这种蓝光信号过高的光源。如果你家中恰好有位“祖国未来的花朵”,那么选择电视时就一定要当心谨慎了。
比起伤眼的激光电视,这里还是建议各位父母选择一台色彩、画质和护眼效果都更加成熟的液晶电视吧,毕竟祖国的花朵需要的是阳光的呵护,而不是激光的摧残啊。
网址:祖国花朵的眼睛需呵护,看看激光电视是如何“辣手摧花”的! https://www.jiaju82.com/news-view-id-692680.html

