中国首个通过贝尔实验室气溶胶测试的地漏-MAGdrain万康磁
发布时间:2020-03-25 18:16
2020年新春伊始,新冠肺炎肆虐,全国人民团结一心抗击疫情。
病毒的三大传播途径被确定,接触传播、飞沫传播和气溶胶传播。
当中国的疫情开始好转,国外噩耗频传,意大利、韩国、美国等地纷纷开始停工停产抗击疫情。与此同时,一段陈年往事被国外媒体疯传,2003年非典期间香港淘大花园曾在数日内集中感染SARS病毒324人。后据政府部门调查显示,在排除了其它众多因素后,基本确定了传播方式是通过共用污水管道和失效的水封、地漏,病毒通过气溶胶在楼宇内交叉传播。
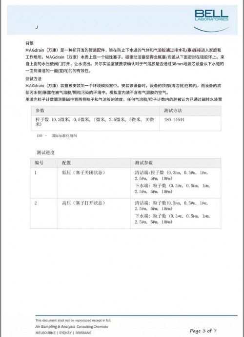
因为万康磁悬浮地漏具有优良的防臭性能,口碑好,受到了国外商家密切关注。澳大利亚TWK STEEL公司来电咨询我们的产品是否可以防止气溶胶,被告知尚不明确后,该公司向贝尔实验室提供的样板并申请测试。
2020年3月19号,我们收到客户发来的贺电,地漏芯已经通过了贝尔实验室严格的检测,检测结果显示该地漏芯防气溶胶的有效率达到99.99%以上。







免责声明
此文内容为企业宣传资讯,仅代表作者个人观点,与本网无关。仅供读者参考,并请自行核实相关内容。如果您发现网站上有侵犯您的知识产权的作品,请与我们取得联系,邮箱:3528360990@qq.com ,我们会及时修改或删除。
网址:中国首个通过贝尔实验室气溶胶测试的地漏-MAGdrain万康磁 https://www.jiaju82.com/news-view-id-694877.html

