新零售、智能化、定制+,谁将是拯救家居业的稻草?
随着新一代消费群体的崛起,人们的生活方式和生活理念都发生了变革,家居采购方式由线下逐渐转变为线上线下相结合的方式,而对家居产品也提出了更高的要求,智能化、定制化家居产品逐渐受到市场的喜爱。家居企业也纷纷布局新零售销售模式,以及打造智能化和定制化家居产品。
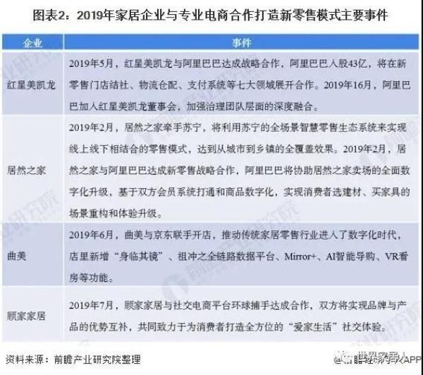
家居企业布局新零售模式
随着移动互联网和物流的持续发展,以及各大网络营销活动的推广,线上零售市场规模不断扩大,2019年已经达到了10.6万亿元。家居企业为迎合时代的潮流,打造家居新零售,也纷纷加紧与专业电商合作。其中红星美凯龙携手与阿里巴巴合作,2019年5月,红星美凯龙与阿里巴巴达成战略合作,阿里巴巴入股43亿,将在新零售门店结社、物流仓配、支付系统等七大领域展开合作。2019年2月,居然之家牵手苏宁,将利用苏宁的全场景智慧零售生态系统来实现线上线下相结合的零售模式,达到从城市到乡镇的全覆盖效果。2019年6月,曲美与京东联手开店,推动传统家居零售行业进入了数字化时代,新增“身临其镜”、祖冲之全链路数据平台、Mirror+、AI智能导购、VR看房等功能。

家居企业将打造智能化和定制化产品
近年来,智能家居一度被市场推至风口,智能家居市场规模不断扩大,2019年我国智能家居市场规模已突破千亿元。我国家居企业趁着势头也玩起了跨界合作,与科技巨头和家电强强联手,实现1+1大于2的家居智能化发展。2019年5月,九牧与华为签订战略合作协议,要将智能厨卫与物联网技术合作应用,实现智慧厨卫。2019年5月,索菲亚携手格力电器,致力于打造智能健康家。

随着新一代消费群体在家居产品选择上更加追求个性化,家居企业近年来也加紧布局定制家居业务。2020年1月,丽维家牵手苏宁,利用苏宁大家居零售场景的优势开展定制橱柜产品的业务;2019年6月,艾慕家居牵手名家居世博园开创全屋定制新蓝图,旨在打造个性化现代高端家居定制产品。2019年4月,红星美凯龙战略投资莱茵艾格,携手共创定制行业新格局。(来源: 世界家居人 )
网址:新零售、智能化、定制+,谁将是拯救家居业的稻草? https://www.jiaju82.com/news-view-id-695856.html

