东易日盛业绩预告:预计2020年半年度亏损2.35亿至2.6亿
发布时间:2020-07-15 03:29
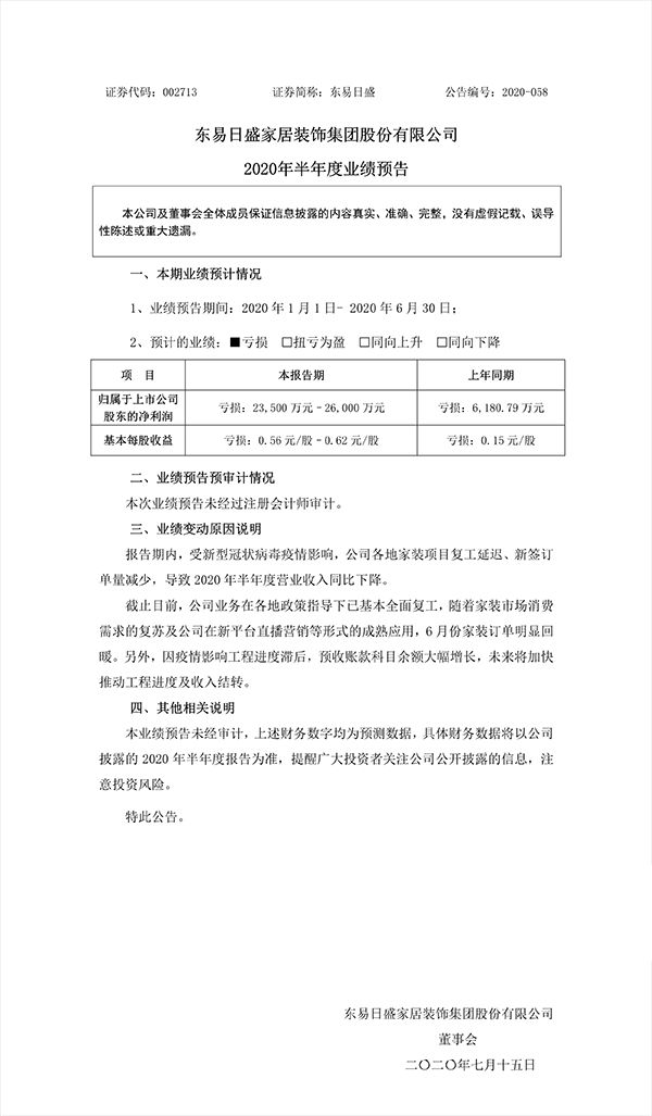
7月14日,东易日盛发布业绩预告,公司预计2020年1-6月归属上市公司股东的净利润-2.60亿至-2.35亿,同比变动-320.66%至-280.21%,建筑装饰行业平均净利润增长率为-22.59%。
公司基于以下原因作出上述预测:报告期内,受新型冠状病毒疫情影响,公司各地家装项目复工延迟、新签订单量减少,导致2020年半年度营业收入同比下降。 截止目前,公司业务在各地政策指导下已基本全面复工,随着家装市场消费需求的复苏及公司在新平台直播营销等形式的成熟应用,6月份家装订单明显回暖。另外,因疫情影响工程进度滞后,预收账款科目余额大幅增长,未来将加快推动工程进度及收入结转。

来源: 同花顺金融研究中心
网址:东易日盛业绩预告:预计2020年半年度亏损2.35亿至2.6亿 https://www.jiaju82.com/news-view-id-711496.html

