今年上半年精装智能家居部品配套率增长明显,房企携资本快速切入
根据国家统计局最新数据显示,2020年上半年国内生产总值累计增长了3.2%,其中房地产业增长达4.1%,而房地产投资累计增长趋势已经从2020年1-2月降幅16.3%,慢慢的缩窄直至增长为+1.9个百分点。随着经济的逐渐复苏,受疫情影响延期开盘的项目正在陆续释放,精装修新开盘套数的同比增长也在逐渐的缩窄。根据奥维云网地产大数据2020年300城+调研数据显示,2020年1-6月精装楼盘新开盘项目套数为108.34万套,同比下滑幅度已经从-44.5%慢慢攀升,目前的同比降幅维持在-33.3%。

精装智能家居市场,高于大盘的增长态势,成为新的精装市场亮点
根据奥维云网地产大数据调研300+城的数据显示,精装智能家居部品主要包括智能安防、智能门锁、智能坐便器、智能开关等13个部品品类,虽然不可避免的受到了大环境的影响,但精装智能家居市场呈现了与其他部品配套不完全相同的增长趋势。从下图可以看出,红线是精装大盘总体增长趋势点,-33.3%。而精装智能家居产品,除智能家居系统在红线内,其他各个部品均高于精装大盘的增长趋势。

精装智能家居市场,部品配套率增长明显
从精装智能家居整体配套率来看,2020年上半年绝大部分的智能家居的配套率较去年同期有明显的增长。

配套率最高的是是智能安防,配套率为66.1%。智能安防产品各等级城市分布较为均匀。配套率位居第二的是智能门锁,该部品的配套率为62.9%,较去年同期提升13个点。该部品在新一线城市配套率最高,达75.8%,一线城市配套率为62.6%,而二-四线城市配套率在50-60%,其他城市的智能门锁需求量较低,整体市场仍然有较大的发展空间。
智能坐便器、智能开关配套率均为10%以上。整体来看,一线城市、新一线城市对于该部品的接受度均高于总体水平。
其他的部品,如智能晾衣架、智能窗帘、智能电梯、智能花洒、智能家电等部品配置率仍不足5%,但从趋势来看,呈增长态势,较去年同期配置率有明显的增长。从奥维云网地产大数据300+城市调研数据看,这些智能家居的部品在一线城市、新一线城市配置率相对而言还是较高,并且呈持续增长态势,但二线及以下城市的部品需求量较低,市场仍有较大发展空间。

头部房企配套智能家居部品中,2020年上半年智能安防、智能门锁配套需求更高
从配套智能家居部品来看,智能安防、智能门锁配套率明显高于其他智能家居部品。从配套智能家居部品来看,智能安防配套率超过80%为融创中国和万科,配套率在70-80%有中国恒大、中海地产、中南置地;智能门锁配套率超过80%的TOP10房企有3家,分别是中南置地,中海地产,招商蛇口,尤其是中南置地,配套率高达94.4%;智能坐便器配套率超过30%的分别为中国恒大、碧桂园、中南置地。
从头部企业配套智能家居部门来看,中国恒大的智能安防配套率居前五,智能坐便器配套率位居第一,而智能晾衣架的配套率高达19.2%;万科的智能安防配套率居精装开发商TOP1,智能开关配套率居前三;碧桂园的智能安防、智能门锁、智能坐便器均高于行业平均大盘线;中海地产的智能门锁配套率高达88.9%,智能灯光、智能开关、也高于行业平均水平。中南置地的智能门锁、智能开关配套率位居行业第一。
房地产企业持续布局智能家居领域,铸就智能家居行业发展新里程碑
房地产企业中,各重点开发商纷纷加大了对智能家居部品的大手笔投入。
第一类是直接投资,如碧桂园,宝能地产,直接大额投资建厂。
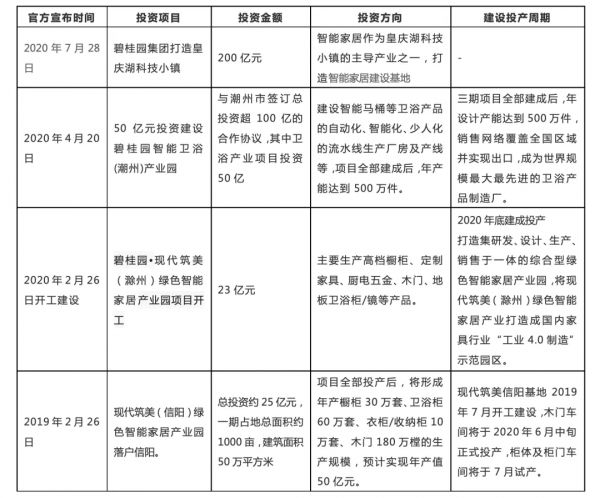
2020年碧桂园集团就对智能家居产业进行了2次大手笔的投资建厂工作。第一次是官方确认50亿元投入碧桂园智能卫浴潮州产业园,第二次是打造以智能家居产业智造基地为核心产业的皇庆湖科技小镇,确定投资额度超200亿元。
下表为整理的碧桂园近2年来在智能家居领域大手笔投资建厂资料。

而宝能地产官网宣布,2020年5月7日,总投资21亿元的宝能智能家居及装配式建筑产业园项目在安徽马鞍山雨山区正式签约。该项目总占地约600亩,主要打造智能家居(智慧照明、家电控制、家庭安防及智能扫地机等智能产品)、厨卫一体化(整体厨房及整体卫浴)、幕墙智能门窗(玻璃幕墙、智能门窗)及装配式建筑四个产业板块。
第二类,房地产企业以参股控股的方式投入智能家居行业
如碧桂园,2020年以来就进行了3次参股智能家居企业。
2020年4月12日,碧桂园创投则以5亿元认购帝欧家居6.5%的股权,对应2676万股。
2020年5月6日,蒙娜丽莎公告称,碧桂园创投拟以约5亿元认购蒙娜丽莎2712万股。
2020年5月20日,惠达卫浴公告,与碧桂园创投签订股份认购协议并达成战略合作,拟认购本次非公开发行的5060.97万股A股股票。
又如美的置业,去年其附属公司与智慧家居头部企业欧瑞博签署战略投资协议,持股15%成为欧瑞博第二大股东。同年2月,世茂集团、旭辉地产、美的置业、佳兆业、花样年、远洋地产与智能家居龙头企业欧瑞博宣布达成战略合作,欧瑞博研发的MixPad超级智能面板及智能家居产品将落地六大百强地产集团的精装地产项目。同年11月欧瑞博获得恒大高科技集团战略投资,双方将在智慧社区、高科技住宅、智能家居等领域深度合作。
智能家居行业在5G、AI、大数据以及IoT等技术的推动下,其应用范围不断扩大。地产开发商以其资本加持,助力智能家居技术加速落地,铸就智能家居发展新里程碑。
(文章来源:奥维云网)
网址:今年上半年精装智能家居部品配套率增长明显,房企携资本快速切入 https://www.jiaju82.com/news-view-id-715750.html

