帝欧家居、蒙娜丽莎与碧桂园创投战略合作终止
发布时间:2020-08-17 12:44
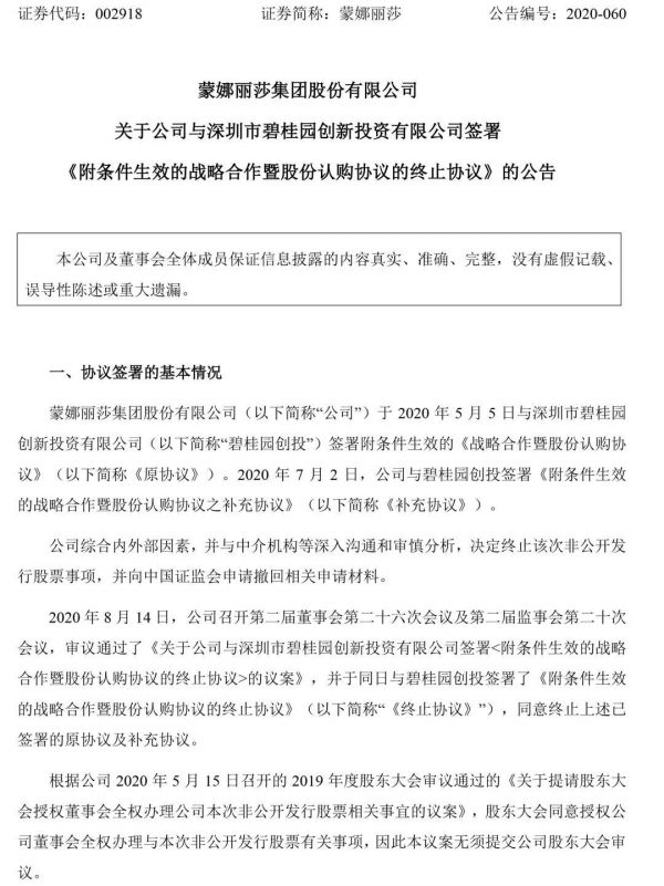
2020年8月14日晚,蒙娜丽莎、帝欧家居分别披露了和碧桂园创投有关的非公开发行股票事项终止的公告。两家公司同一天终止了此前与碧桂园创投签署的股份认购协议。


此前,4月12日,碧桂园创投以5亿元认购帝欧家居6.5%的股权,对应2676万股;5月6日,碧桂园创投拟以约5亿元认购蒙娜丽莎2712万股,发行完成后,碧桂园创投将持有蒙娜丽莎6.22%的股权。
蒙娜丽莎、帝欧家居均未详细透露合作终止的原因。另外,两份《终止协议》均无违约情形,终止后,各方互不承担承担违约责任,同时不存在任何争议、纠纷或潜在的争议、纠纷。
碧桂园创投设立于2019年6月,是碧桂园集团从事股权投资的一级部门,负责集团除地产投资外的对外股权投资业务。碧桂园一直是帝欧家居、蒙娜丽莎长期合作的重要客户。除帝欧家居与蒙娜丽莎外,今年上半年碧桂园创投还与陶瓷上市企业惠达卫浴(603385)签订了战略合作及股份认购协议。
网址:帝欧家居、蒙娜丽莎与碧桂园创投战略合作终止 https://www.jiaju82.com/news-view-id-716532.html

