我乐全屋定制值得选购吗?想知道的看这
我乐全屋定制值得选购吗?很多看上我乐全屋定制的人,一定都想知道这个答案。今天就来给大家揭晓一下。2021年准备装修的,看仔细了哈!
一、产品:多元化风格
据了解,我乐家居目前已形成多元化的产品矩阵,风格涵盖欧式、美式、新中式、现代、新古典等,不同的款式和风格给大家的选购提供了丰富的选择。
就时下流行的欧式风格来说,我乐全屋定制就有很多不同的款式,有欧式轻奢、欧式极简、欧式浪漫等。其中很受用户欢迎的是罗莎系列,温润的丁香奶白包覆门板搭配金属拉丝工艺拉手,尽显与众不同的法式家居魅力。
图:我乐家居罗莎系列-法式轻奢风格
今年十一月,我乐又推出了令消费者耳目一新的重磅新品罗莎·罗曼系列,该系列贯彻了罗莎系列的经典法式风格,但又别具浪漫和柔美,其中凝脂釉白和淡墨红茶的创新配色,为家居空间增添了独特的温柔气质。
图:我乐家居重磅新品罗莎·罗曼系列
此外,现代极简风的莫兰迪系列、美式风格的波尔多系列、新中式风格的禅风系列、新古典风格的莱奥系列等等,都是我乐全屋定制广受欢迎的产品,好评度很高。我乐产品风格多,款式也多,经常带来惊艳家具圈的设计,这一点很多业内人都习以为常了。所以,从产品原创设计上,还有产品颜值上来看,我乐全屋定制是很值得选购的。
图:我乐家居其他风格畅销产品系列
二、设计:1V1定制方案
我乐全屋定制立志为每一位消费者都提供专业的一对一设计服务,在此基础上,帮助大家实现关于“家”的所有美好想象。在选购的过程中,大家只需要提供房屋户型图,说明自己对于空间的功能需求,我乐设计师就会以此为圆点设计出符合用户独特生活习惯和风格喜好的家具,帮助让消费者真正实现个性化的家居定制梦,从这一角度来说,我乐全屋定制也是十分值得选购的。
图:我乐家居1V1定制设计方案效果图及实景图-客厅
比如,在下图全屋定制卧室部分的案例设计中,我乐设计师充分了解到用户对于大容积收纳的需求,但又考虑到卧室空间有限,便创新性地借用了卧室外的一部分空间做成嵌入式衣柜,在不影响开关柜门的同时,还增加了衣柜内的储物空间。同时,设计师还贴心地为衣柜内部做了详细的分类收纳,让不同季节的衣物都有了归处,拿取使用都很方便。
图:我乐家居1V1定制设计方案效果图及实景图-卧室
三、安装:5A服务标准
安装服务也是房屋装修过程中令大家头疼的问题,很多人担心装修进度慢、装修师傅不认真,担心影响自己的家装进程。但如果从这个方面来看的话,我乐全屋定制做得还不错,大家可以放心选购。
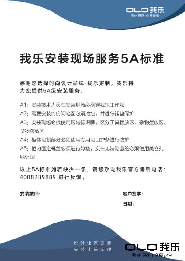
为了给消费者提供更优质的服务体验,保证装修进度和装修效果,我乐优于同行率先提出了“安装现场服务5A标准”,具体包含:
A1. 安装技术人员统一着装标准;
A2. 安装现场地面保护及清理标准;
A3. 安装现场区域标识标准;
A4. 柜体切割防护标准;
A5. 柜内固定螺丝处理标准。
图:我乐安装现场服务5A标准
在安装时,每位用户都需要签署这样一份服务见证书,如果安装服务没有达到标准,用户就可以致电我乐家居官方售后电话进行反馈,这足以可见我乐对于消费者体验的重视程度和负责态度。
到今天,我乐家居已经成立15年。自品牌成立以来,我乐家居一直秉承“我乐,设计让家更美”的理念,为万千消费者提供高品质的产品和服务,15年来创造出了很多优秀家具产品,知名度越来越高,产品也越来越受大众欢迎。
此次通过对产品、设计、安装三个方面的分析,小编真心觉得我乐全屋定制值得选购,也终于明白为什么这么多人喜爱我乐家居了。如果此时您还在犹豫“我乐全屋定制值得选购吗”,那不如去我乐线下门店亲自了解一下。
责任编辑:chenfang_JZ网址:我乐全屋定制值得选购吗?想知道的看这 https://www.jiaju82.com/news-view-id-736151.html

