定制家居软件前后端一体和前后端对接两种模式的区别
在家居定制行业,现在最火的话题莫过于“前后端一体化”。随着消费需求的快速发展,家居行业订单出错率高、订单效率低下、产品维护成本高等痛点问题也日益显著,“前后端一体化”成为了解决行业困局,提升企业竞争力的核心诉求!

那么,什么是“前后端一体化”?前后端一体化,就是打通设计前端和生产后端的对接,使得生产前、后端的数据准确无误。而如今市场上宣称能够实现“前后端一体化的软件”,无非有两种,一种是:前后端一体化系统,核心技术标准统一,前端设计数据即后端生产数据,自动拆单、自动纠错,相应的设计成本、时间成本、维护成本降低,准确率等各方面相应提高,省事省力省心;另外一种是前后端对接双系统模式,对接维护成本相对较高,多系统维护,数据准确性容易出错。在某些环节依然依赖人工,需要人工拆单、报价、退单,沟通成本复杂,订单出错率高、订单处理效率低的问题仍然存在。
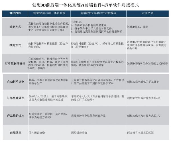
为了让大家更清楚的了解定制家居软件前后端一体与前后端对接模式之间的不同,下面就创想3D前后端一体化系统与某些软件公司前后端对接模式进行了详细的对比:

通过创想3D前后端一体化系统与某些软件公司前后端对接两种模式的对比,我们发现创想3D前后端一体化系统着重要解决的是两个问题:
①在前端:定制化设计的前提下,设计必须自动符合设计规范,才能实现设计即生产。
②在后端:订单对接必须可以实现电子化对接和精确拆单,才是真正意义上的信息化生产,方能解决定制家居行业拆单、审单效率的痛点。
创想3D软件前后端同属一套系统,能够极大地减少软件方和企业方的工作量和出错率,提升数据的转换效率,而这是任何非一体化系统采用任何对接技术都不可能彻底解决设计和制造数据全同步问题。也就是说,不采用前后端同属一套系统的家居定制软件是一定会出现数据错误。
所以,我们可以看到某些大软件公司号称能“前后端一体化”,但实际上采用的是前后端软件对接的方式,借力多个软件来实现前后端一体化。表面上看是没有什么问题,但是实际仍然不能称之为实际意义上的“前后端一体化”。因为有 “对接”,则意味着有“翻译”,只要有中间翻译这一道环节,就不能保证后端生产的完全准确——消费者个性需求、门店定制设计和工厂柔性生产三者矛盾重重,导致效率低下,出错率高,信息不协调,服务周期长等等。
痛点主要表现在三个方面:
1.设计前端是一个软件,生产终端又是另外一个软件,多软件对接导致沟通信息损耗,生产信息差异。生产出来的产品不是客户想要的。
2.从量尺,设计,下单,拆单到生产,再到运输和安装环节,每一个环节参与的人员角色都不一样,极容易出错。
3.优秀的门店设计师稀缺,内部培养速度慢,如此对有经验的设计师依赖度高;下单拆单的工序复杂,各种意外情况频发,效率低下且出错率高;需要的拆单人员越来越多,成本居高不下。
创想3D董事长王振宇在《前后端一体化系统将成定制行业标配》文中明确表达:“前后端一体化”的主要标志,就是前端设计和后端拆单生产用的是一套软件;前后端一体化一定会成为定制家居行业的标准模式。

通过多年产业技术积累,创想3D已助力众多全屋定制家居企业实现前后端一体化效率升级,像好莱客、顾家家居、富安娜、艾依格、展志天华等知名定制家居企业,前后端都是使用了创想家居软件,从建模入库到下单生产运转,快速实现设计生产一体化。目前,创想明天与 50余家大小定制品牌达成了合作,助力定制家居行业 4.0 的大跨越。
“新故相推,日生不滞” 未来的家居定制行业,势必要以新技术赋能,落后产能终将被淘汰。“前后端一体化”是定制行业发展的必然,也是大势所趋!
网址:定制家居软件前后端一体和前后端对接两种模式的区别 https://www.jiaju82.com/news-view-id-745738.html

