斯福尼健康采暖,终结健康杀手——雾霾
现代智能科技正伴随着时代的发展而迅速崭露头角,一如家电智能、智能汽车、智能机器人的出现,这许多的智能不仅能在生活上给予我们最大的便利,同时还能在科技、经济方面提升综合国力,达到共商共建共享的目的。

现今社会,人们需要做的不再是像以前一样利用自然、改造自然,而是随着经济科技的不断发展认识到大自然对于人类的重要性,积极通过科技发展来维护岌岌可危的自然环境,这样才能更好地和做到共同发展。在2016年中国加入《巴黎协定》后,这代表着中国将大大推进治理环境污染的力度,在这之后中国就发布了许多治理政策,其中不乏智能科技领域,而在这些智能科技中斯福尼ai智能采暖系统在保护环境方面做到了要求,并且大大推动了地暖行业的发展。
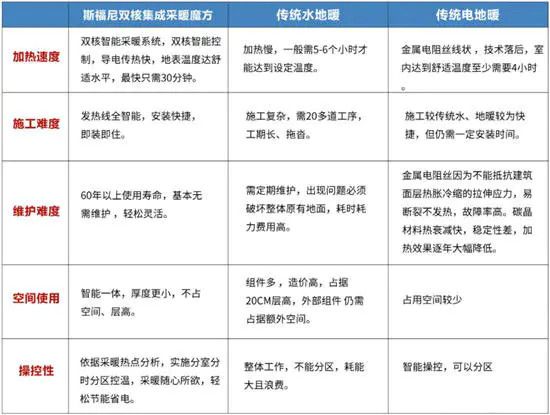
斯福尼响应国家号召,结合环境现状,充分发挥在智能科技方面的主观能动性以及创造性,制造出双核集成采暖魔方。这项发明采用石墨基片和石墨纤维技术,双核集成发热结构,在保证各家各户的保暖需求得到满足的同时还节约成本,使其热效率更高,更重要的是斯福尼的这项技术专门弥补了传统取暖器的弊端,采用高新技术以及作为21世纪采暖“黑科技”的石墨烯作为原料,高效节能,绿色环保,舒适且健康,不会再危害地球环境,使地球被雾霾包围,被冰川融化威胁,是家庭用户、高档别墅等各种建筑采用地暖时的首要选择。

作为苏州璀璨新途大数据科技有限公司的地暖品牌,斯福尼双核集成采暖魔方的问世经历了该公司众多研究人员长时间的研究酝酿,经历了无数次试验和失败,最终才得以高调诞世。斯福尼双核集成采暖魔方凭借着它得天独厚的优势得以为冬奥会提供采暖技术,在冬奥会期间无时无刻不在展示这这项技术的成熟与伟大。经历这场全世界人民都看在眼里的考验,斯福尼的地暖品牌毫无疑问地深入人心,成为能满足各地百姓需求,颠覆传统市场的品牌。

斯福尼双核集成采暖魔方的出现,让我们看到了地球恢复蔚蓝天空的希望。虽然已经造成的伤害需要大量时间弥补,但是在未来,我们一定能从地球环境遭到严重破坏的恐惧中醒来,我们不会再看见哪里终日被雾霾笼罩,听闻哪里气温过高造成大面积森林失火,哪里冰川正在融化,哪里海岸线在上升邻近国家被迫迁移,哪里动物又在濒临灭绝的险境挣扎,只是因为生态环境被人类破坏……
斯福尼ai智能采暖系统作为中国现在的智能科技之一,它能为人类服务,能为大自然考虑,是不可多得的智慧结晶。而为了响应国家号召,日后应当有更多的“黑科技”涌现,更好地为国家,为社会,为世界造福。
网址:斯福尼健康采暖,终结健康杀手——雾霾 https://www.jiaju82.com/news-view-id-746690.html

