如果放任“丙纶”不除,中国谈何“百年建筑”
如果说漏水是建筑的癌症,那丙纶绝对称得上是致命的癌细胞。
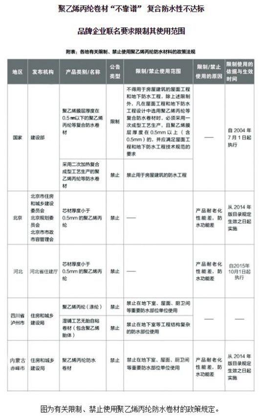
每年进入雨季,大量建筑进入防水渗漏高峰期。其原因在于早些聚乙烯丙纶类防水材料的泛滥,无论是它的材料性能还是施工应用都存在很大的缺陷,从而给防水工程造成了大量的质量隐患,严重影响了建筑寿命和人们的日常生活。
在我国建筑行业全面追求高质量和可持续发展的当下,淘汰丙纶类落后的产品,势在必行。
据中国建筑防水协会统计,国内过半的新房一至两年内会出现不同程度的渗漏,渗漏占房地产质量投诉的一半以上,另有过半的建筑防水工程6年至8年后需要翻新。
对于此种不合理市场现象,从国家到地方出台了大量的文件,来限制丙纶类落后产品。

河南工信厅也在,《豫工信产业〔2019〕190号》文件,《河南省工业和信息化厅关于印发河南省部分工业行业淘汰落后生产工艺装备和产品目录的通知》中明确指出:淘汰采用二次加热复合成型工艺生产的聚乙烯丙纶类复合防水卷材、聚乙烯丙纶复合防水卷材(聚乙烯芯材厚度在0.5mm以下)等产品。


开封市、安阳市等主管单位也相继出台了,淘汰丙纶的相关政策。为建筑防水行业的健康发展,做出了重要的政策支持。
然而在建筑防水行业,尽管聚乙烯丙纶防水卷材的材性和施工应用的可靠性都存在重大缺陷,但是却占据了国内防水材料市场30%的份额,对建筑行业造成的危害巨大。
尤其是在一些落后的县区,据有关专家估计,在驻马店新蔡县,丙纶防水甚至一度占据防水市场50%以上的市场份额。
业内专家表示,这一问题长期存在的原因主要有两点:
一是聚乙烯丙纶防水卷材造价低廉,迎合了劣质工程建设市场的需求;
二是相关标准、规范仍存在漏洞与缺陷。有一部分开发商为了降低成本且防水意识薄弱,仍然以劣质防水材料换取利润空间,出现渗漏后,不仅影响业主的使用,后期繁复的维修工作也工程巨大。更是给建筑的安全造成了重大的隐患。
新中国建筑业走过了七十年的光辉历程,尤其是改革开放四十年来中国建筑业无论是在规模上,还是在管理上和技术上都上了一个大台阶,都可以与世界先进水平相提并论。
在建筑高质量发展的当下,取缔落后的聚乙烯丙纶防水卷材作为建筑防水材料势在必行。
如果任凭它继续在市场上泛滥,所导致的渗漏风险以及可能造成的直接经济损失,将数十倍于所节省的建设成本和企业所得的总和,并将给建筑结构安全与公共安全造成持续的威胁。
为了建筑的百年质量,淘汰聚乙烯丙纶防水卷材刻不容缓。(原作者东方朔)
(免责声明:转载此文的目的是出于传递更多信息。若有来源标注错误或侵犯了您的合法权益,请作者持权属证明与本网联系,我们将及时更正、删除,谢谢。)
网址:如果放任“丙纶”不除,中国谈何“百年建筑” https://www.jiaju82.com/news-view-id-753682.html

