这才是鲍杰军、丁同文辞任帝欧董事的真正原因!
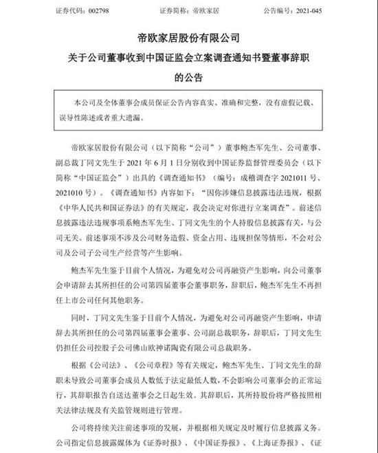
6月1日晚间,帝欧家居发布了《关于公司董事收到中国证监会立案调查通知书暨董事辞职的公告》(原文如下图)。


以子公司欧神诺为经营主力的帝欧家居在行业内备受瞩目,此份公告迅即引起一些行业媒体关注,并炮制出各种富有惊悚意味的标题吸引眼球。在各种微信群里刷屏,未及一日已在业界盛传乃至谬传,引发了各种臆想猜测,甚至笔者当天接收到的业界同仁电话与私信都很可观,以致无暇逐一回复解答,干脆写一篇专题文章对此进行分析解读,与业界同仁分享。
进入正题之前,不妨先说一点题外话。有一种略显夸张的说法,能看懂时政新闻的人最多百分之五,能听懂外交辞令的人可能只有百分之一,在中国,只有两个群体经常看新闻联播,一种是太不想事的,一种是太会想事的。也有很多人对官方公文不屑一顾,觉得都是空话套话,了无新意,更无文采,其实往往是自己没真正看懂,难免望文生义谬以千里,甚至以己昏昏笑人昭昭,须知越是重要的官方公文,越是字斟句酌,下笔千钧,其严谨度、专业度极高,言外有不尽之意,通篇无一字可易。
言归正传,帝欧这一则公告,蕴含了多处关键信息,如果真正看懂了,就会明白其实质就是一则安民告示。
这个公告主要说了什么事呢?
第一个信息是告知帝欧有两位董事收到了证监会的调查通知书,并原文转发了通知书内容。
这些都是例行程序,无需解读。
第二个信息是紧接着来了一句,“前述信息披露违法违规事项系鲍杰军先生、丁同文先生的个人持股信息披露有关,与公司无关。”
这个信息透露了什么呢?其实是透露了两个关键点:第一点是重点强调这个调查事项与帝欧公司无关,大家不必担心,这是安民的第一步;第二点非专业人士可能不容易注意到,就是补充了“个人持股”信息披露,通知书原文里只提到涉嫌信息披露违法违规,并未言明是哪方面的信息披露,但帝欧公告里显然是有意言明了是个人持股方面的信息披露,不要小看补充的“个人持股”这四个字,玄机就在这里,违法违规的范围很宽泛,如果不界定一下,那就有可能是很严重的违规,也可能是情有可原的轻度违规,可以类比一下,去医院体检之后,如果医院通知只说发现有肿瘤,那可能有点吓人,如果补充了一句是属于脂肪瘤,担心程度肯定就大为减轻,这就是安民的第二步。至于说为什么可以类比为脂肪瘤,由于个人持股信息披露牵涉的法律专业知识比较多,后面再做详细分析。
第三个信息是,“前述事项不涉及公司财务造假、资金占用、违规担保等情形,不会对公司及公司子公司生产经营等产生影响。”
这又是在说什么呢?其实是进一步说明,这只是脂肪瘤,不是恶性肿瘤,也不会向恶性肿瘤转化,不会影响到健康状况,大家可以把心放回肚子里了。这是安民的第三步。
接下来的第四个信息是,鲍杰军先生、丁同文先生鉴于目前个人情况,为避免对公司再融资产生影响,这两位董事双双宣布辞职。辞职后,丁同文先生仍担任帝欧家居控股子公司佛山欧神诺陶瓷有限公司总裁职务,鲍杰军先生不再担任上市公司任何其他职务。
这其实是帝欧公告里最重要的一条信息,也是安民的第四步。其中也包含了两个关键点,第一点是重点强调了辞职的原因,两位董事辞职是为了避免对帝欧公司的再融资产生影响,而不是其他原因。细品一下,这个原因更有点阶段性变通措施的意味,那么风停雨住之后呢?意在言外即可。这是安民的第四步。第二点则纯粹是一道送分题,辞职后,丁同文先生仍担任帝欧家居控股子公司佛山欧神诺陶瓷有限公司总裁职务,众所周知,子公司欧神诺的经营业绩占了帝欧家居的九成,强调欧神诺经营层一切如常,波澜不惊,答案昭然若揭。这无疑是安民的第五步。
第五个信息接踵而至,鲍杰军先生、丁同文先生的辞职未导致公司董事会成员人数低于法定最低人数,不会影响公司董事会的正常运行,其辞职报告自送达董事会之日起生效。其辞职后,其所持股份将严格按照相关法律法规及有关监管规则进行管理。
这个信息传递的核心意思是什么?“不会影响公司董事会的正常运行”。这是再次告诉大家,帝欧董事会没什么异动,该咋样还咋样,既定方针坚定不移。毋庸置疑,这就是安民的第六步。
最后一段话传递的是第六个信息,看上去不过是例行公事,照本宣科,但是也没看上去那么简单,实际上还是强调了一个关键点,就是帝欧公告指定的这几家媒体披露的信息才是权威的可靠的,其他媒体说的不算数,也不必随意猜测,友情提示一下大家不要造谣信谣传谣。言简意赅,语轻意重,该说的都说到了,可以完美收官了。这是安民的第七步。
安民告示解读完毕,最后还有一个专业问题需要详细介绍一下。
公告中特意提到的个人持股信息披露事项,其实就是司空见惯的股权代持。
股权代持又称隐名投资、委托持股等,是指实际出资人(又称"隐名股东")与名义股东(又称"显名股东")约定,由名义股东以其名义代实际出资人履行股东权利义务,由实际出资人履行出资义务并享有投资权益的一种权利义务安排。
有限公司内的股权代持,一般属于合法合规的行为;上市公司内的股权代持,由于牵涉到违反相关股权清晰等监管规则,但相关法律一直未有明文规定无效,因此在司法实践中,分为两个阶段,在2017年最高院认定上市公司股权代持无效的杨金国、林金坤股权转让纠纷(2017)最高法民申2454号裁定书之前,股权代持合同一般被认定有效,在2454号裁定书之后,则被认定最终损害社会公共利益,构成违反《合同法》第五十二条第四项的情形,因此无效。
在资本实务中,股权代持的现象非常普遍,很多公司的实际出资人出于规避法律规定、股东人数、身份、投资比例等限制性因素的考虑,更愿意选择股权代持的方式进行投资,因此,也导致近年来资本市场因股权代持行为而产生的法律问题层出不穷。
2454号裁定书的公布已经为资本市场相关主体敲响了警钟。在金融证券领域强监管政策背景下,原先司法实践中对股权代持合同的效力认定或因此而改变。该判例可看作司法机关对资本市场严格司法的标志,预示着未来司法机关与监管部门在资本市场一系列协同监管和司法的开始。
2454号裁定书思路下,上市公司股权代持合同因损害社会公共利益而无效,这与现有的监管趋势是一致的。针对上市公司及其董事、监事、高管未依法披露相关股权代持情况的,相关惩罚措施于《证券法》、《信披管理办法》等规则中均有规定,近年来执行力度不断加大,实践中因未如实披露相关股权代持情况而受到行政处罚的情形屡见不鲜。如北大医药(000788.SZ)、任子行(300311.SZ)、益盛药业(002566.SZ)、文峰股份(601010.SH)等信息披露违规案件中,涉案上市公司和相关董监高均被证监会实施行政处罚。
以文峰股份一案为例,违规金额达到86350万元,根据当事人违法行为的事实、性质、情节与社会危害程度,依据《证券法》第一百九十三条第一款的规定,证监会决定对文峰股份、文峰集团责令改正,给予警告,并各处以40万元罚款;对陆永敏、徐长江、陈松林等十余名高管、股东给予警告,并处以40万元至3万元罚款不等。
但这些被调查处罚的上市公司股权代持案例不过是冰山一角,很多企业尤其是民企在前些年普遍采取股权代持方式给予企业元老与骨干回报与激励,在当时监管不严的背景下,这种历史遗留问题可谓比比皆是,这次被调查的欧神诺就是其中之一。欧神诺在十几年前就启动了上市计划,当时为了回报企业元老和留住经营骨干,同时避免显名股东过多带来诸多困扰,也采取了这种当时看来合情而不合规的股权代持方式,前些年监管不严的大背景也助长了这种法不责众的侥幸心理,直到这次终于踩了雷,不幸中的万幸是对企业经营不会有什么实质性影响,被动解决了这个历史遗留问题的同时,也给自己和同行买了个教训。
行业同仁关注帝欧公告,主要是关注此事对自己的企业资本运营有何启示。陶瓷行业的资本化趋势已经肉眼可见,很多企业已经走在或是正准备走向与资本共舞的路上,很多鲜活的案例就在身边已经发生或是即将发生。
总体来看,由于身处传统制造行业,绝大多数陶瓷行业人士对资本市场的运营规律与规则并不熟稔,陶瓷行业是高度民营化而且高度自由竞争的行业,经历过漫长的野蛮生长阶段,普遍缺乏规范意识,也形成了不少想当然的惯性。当然,近年来随着企业经营规模的普遍扩大、资本运营案例的增多以及跨行业优秀专业人才的流动,陶瓷企业的规范经营意识整体也在明显提高,这无疑是一个可喜的变化。
近两年来,由于各种因素的合力作用,陶瓷行业两极分化的趋势已经日益明显。大家日子都好过的时代已经过去,要么升腾,要么沉沦,企业的出路,变得简单而残酷,但是能够升腾的毕竟只是极少数,为了能够成为这极少数之一,很多企业都有借助资本的力量实现跃迁的梦想。
任何梦想的实现,都不是无代价的。资本化当然也不例外。企业上市,意味着成为社会化企业,不仅经营的一举一动大都要置于政府监管与公众监督之下,而且要承担以往某些不够规范的代价,一些在有限公司不违法违规的做法,成了上市公司以后就是违法违规,正如对公众人物的要求高于普罗大众,也是同理。
在资本市场,所有企业都只能戴枷起舞,也希望欧神诺负重前行,依然是行业大舞台上那个优美的舞者。
来源:中国陶瓷网
网址:这才是鲍杰军、丁同文辞任帝欧董事的真正原因! https://www.jiaju82.com/news-view-id-757684.html

