慕思冲刺IPO 车建新汪林朋姚良松均有投资
软体家居的资本竞争日趋激烈,在软体巨头远超智慧(CBD家居)递交招股说明书仅半个月之后,慕思也向IPO发起了冲击。家居行业三个重量级上市公司董事长车建新、汪林朋、姚良松作为投资人亮相,让慕思的上市之举多了些明星色彩。
近日,中国证券监督管理委员会官网挂出慕思健康睡眠股份有限公司的预披露招股说明书,其拟在深市主板上市,保荐机构为招商证券。

图片来源:中国证券监督管理委员会官网截图
招股说明书显示,慕思主要从事健康睡眠系统的研发、生产和销售,主要产品包括中高端床垫、床架、床品和其他产品等,其中床垫为公司核心产品。本次公开发行不超过 4,001 万股,不低于发行后公司总股本的10%,募集资金扣除发行费用后,拟投向华东健康寝具生产线建设项目、数字化营销项目及健康睡眠技术研究中心建设项目。

图片来源:招股说明书截图
与CBD家居披露的2020年营业收入因新冠肺炎疫情原因略有下降不同的是,慕思2020年业绩有明显的上升。报告期内2018年度、2019年度、2020年度公司营业收入分别为318,772.01万元、386,209.45万元、445,241.97万元,净利润分别为21,583.30万元、33,273.14万元、53,630.45万元。
截至招股说明书签署日,慕腾投资直接控制公司 15,000.00 万股股权,占公司本次发行前股份比例 41.67%,为公司的控股股东。慕腾投资由王炳坤和林集永共同控制且分别持股 50.00%和 50.00%,成为公司的实际控制人。

图片来源:招股说明书截图
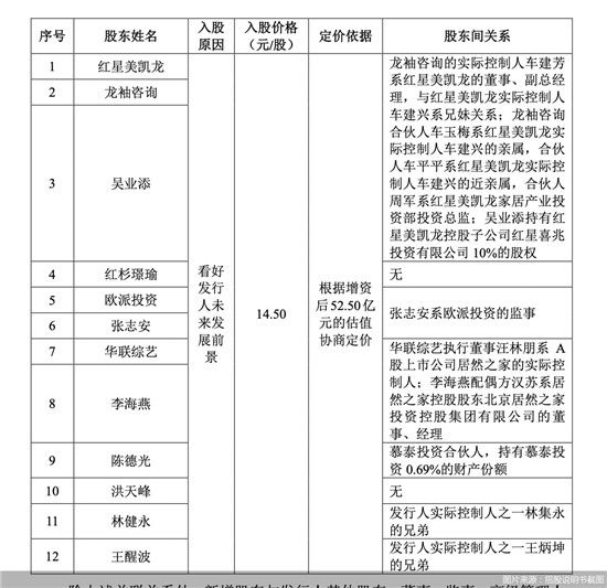
截至股说明书签署日,公司申报前最近一年新增股东12名,其中机构股东5名,自然人股东7名,包括红星美凯龙、龙袖咨询、吴业添、红杉璟瑜、欧派投资、张志安、华联综艺、李海燕、陈德光、洪天峰、林健永、王醒波。红星美凯龙的董事长是车建新,新入股的股东名单还隐藏着两位家居大佬,华联综艺执行董事汪林朋系居然之家实际控制人,欧派投资由欧派家居100%持股,意味着欧派家居董事长姚良松也是慕思的幕后投资人之一。
家居行业三个重量级上市公司董事长车建新、汪林朋、姚良松以投资人身份亮相,预示着行业大佬对慕思的发展前景相当看好。
业内人士分析,如果慕思、CBD家居成功IPO,软体家居市场将呈现新格局,它们与已经上市的顾家家居、敏华控股、喜临门和梦百合一道,将组成六强争霸的头部阵营,雅兰、斯可馨、穗宝、爱依瑞斯等一批腰部企业将形成第二梯队,整个软体行业品牌集中度越来越高,强者越来越强,一些中小企业将失去迅猛发展的机会,甚至会被淘汰出局。
(来源:北京商报社)
网址:慕思冲刺IPO 车建新汪林朋姚良松均有投资 https://www.jiaju82.com/news-view-id-760893.html

