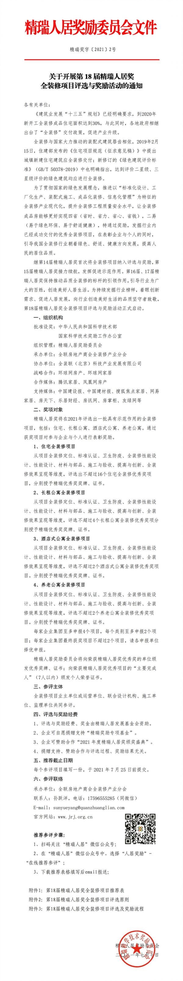
国家级奖项!第18届精瑞人居奖全装修项目评选与奖励通知
发布时间:2021-07-09 15:21
第18届精瑞人居奖全装修项目评选与奖励活动正式开启。精瑞人居奖被称为“中国房地产界的诺贝尔奖”,坚持权威、公益、公平、公正、示范。本年度将继续瞄定品质,发轫于创新,推动全装修产业走绿色、舒适、健康发展之路。




申报方式
报名截止日期:2021年7月25日
推荐参评步骤:
1、扫码关注“精瑞人居”微信公众号(elitef);
2、在“精瑞人居”微信公众号中,选择“人居奖励”-“在线推荐参评”
3、或咨询联系人获得推荐表格,填写后email报送
承办单位:全联房地产商会全装修产业分会
联系人:孙跃洋,电话:17596555285(同微信)
E-mail:sunyueyang@quanzhuanglian.com
官方网站:www.jrj.org.cn
精瑞人居奖是经国家科技部、国家科学技术奖励工作办公室批准设立,是国家社会力量设立科学技术奖的重要组成部分。
精瑞人居奖以权威、公益、公平、公正、示范为服务原则,通过在行业内示范性的分享与传播,得到行业的认知与认可,实现目标市场的有效对接,通过榜样的力量,推动我国人居品质的整体提升。
精瑞人居奖设立了首个国家级全装修项目奖励评选,将在2021年评选出一批具有示范作用的全装修项目,包括:住宅、长租公寓、酒店式公寓、养老公寓。通过获奖项目对参与企业与个人进行表彰奖励。

住宅全装修项目奖章△
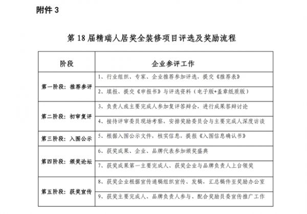
2020年9月18日,2020 第四届全装修产业领袖峰会暨内装工业化国际论坛上,第17届精瑞人居奖全装修项目评选与奖励活动现场颁奖。

网址:国家级奖项!第18届精瑞人居奖全装修项目评选与奖励通知 https://www.jiaju82.com/news-view-id-762540.html

