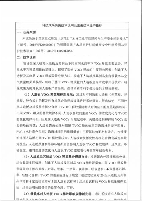
骏丰板材参与《人造板VOCs释放规律及室内承载率评价技术》达国际先进水平
骏丰板材参与完成的《人造板VOCs释放规律及室内承载率评价技术》达国际先进水平
说起装修污染,很多人都自然想到甲醛、苯这些有害物质,但对VOCs等这些化学符号并不熟知。其实,说起室内装修污染的元凶,甲醛、VOCs等等一个都逃不了。
简单来说,VOCs是指可挥发的有机化合物,大致分为八类:烷类、芳烃类、烯类、卤烃类、酯类、醛类、酮类和其他。大多数VOCs具有刺激性气味或臭味,对人体健康有巨大影响。当居室中的VOC达到一定浓度时,短时间内人们会感到头痛、恶心、呕吐、乏力等,严重时会出现抽搐、昏迷,并会伤害到人的肝脏、肾脏、大脑和神经系统,造成记忆力减退等严重后果。
因此,在装修材料生产过程中,要尽量规避、降低化学制剂的残留,生产环保、健康的材料;在装修中、装修后,也要注重这些物质的释放情况,进一步保护室内空气安全。

2021年6月10日,中国林学会组织专家在北京对东北林业大学、中国林业科学研究院木材工业研究所、索菲亚家居股份有限公司、辽宁省林业科学研究院四家单位及包括骏丰板材总经理叶诺根先生在内的三十一位专业人士共同完成的“人造板VOCs释放规律及室内承载率评价技术”成果进行了会议评价,并通过评价。
专家委员会一致认为,该成果达到国际先进水平。也参与相关工作。

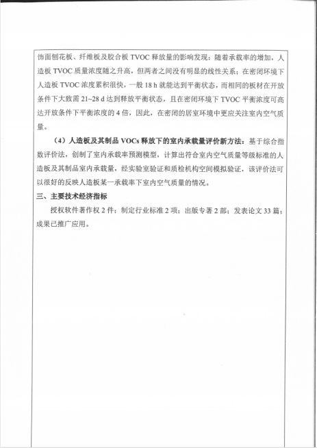
《人造板VOCs释放规律及室内承载率评价技术》报告对人造板VOCs的释放规律有了新发现。
通过对不同饰面人造板(刨花板、纤维板、胶合板)的挥发性有机化合物释放规律进行系统研究,得出结论:
1、不同种类人造板总挥发性邮寄化合物(TVOC)释放量随测试时间延长的变化趋势相同;
2、不同VOCs组分的释放规律不同,人造板释放的主要VOCs的浓度变化与TVOC的变化规律相似,因此在人造板VOCs治理过程中,关键是控制和抑制VOCs主要物质的释放;
3、人造板饰面处理对阻隔TVOC释放效率因饰面材料差异而异,PVC(水性套色印刷)饰面材料阻隔作用最好,三聚氰胺饰面材料次之,水性漆油饰面人造板初期TVOC释放量较大,人造板素板挥发性有机化合物衰减速率最为缓慢;人造板厚度和外部环境亦显著影响人造板TVOC释放规律,且厚度、环境温度、相对湿度的变化与人造板TVOC浓度变化并非简单线性关系。
以及揭示了承载率对人造板VOCs释放影响规律新发现:
1、随着承载率的增加,人造板TVOC涨浓度随之升高,但两者之间没有明显的线性关系;
2、在密闭环境下,人造板TVOC浓度累积很快,一般18h就能达到平衡状态,而相同的板材在开放条件下大致需21-28d达到释放平生状态,且在密闭环境下TVOC平衡浓度可高达开放条件下平衡浓度的4倍,因此,在密闭的居室环境中更应关注室内空气质量。


此份报告,来自骏丰板材的叶诺根叶总位列主要完成人员之一,参与本次评价的全过程,并提供专业意见和方法论,为人造板材行业的良性发展贡献出“骏丰力量”。

创始于上世纪80年代的骏丰板材,一直深耕健康环保人造板材赛道,近四十余载的专注与创新,在阻燃板、生态板的生产、销售上都颇有建树。骏丰还率先开发新品(细木工板、阻燃板),并成为行业发展的风向标,成为细木工板国家标起草单位;并收获了中国板材十大品牌、广东省首批重点保护商标等诸多荣誉。

作为以品质为重的企业,骏丰非常注重产品的环保性,通过天天检、批批检等全方位举措严苛要求自己,所生产的板材均符合并远超国家环保标准,为市场带来“放心”。在2021年4月23日的检测中,骏丰板材以≤0.010mg/m³的优异表现,率先通过新国标,优于ENF级≤0.025mg/m³。


这样的匠心,也赢得市场的认可和各大地产商、装饰公司等合作伙伴的信赖。

未来,骏丰还将一如既往专注环保、健康板材领域,为行业贡献绿色智慧力量。
网址:骏丰板材参与《人造板VOCs释放规律及室内承载率评价技术》达国际先进水平 https://www.jiaju82.com/news-view-id-762989.html

