「一线」㉗ | 5.9万股民“深埋”的背后——宜生财务造假实锤 证监会开出史上“天价”罚

7月23日下午,证监会召开例行新闻发布会。会上,证监会行政处罚委副主任董文媛通报了首批适用新《证券法》的违法违规案件,包括宜华生活在内的三宗案件已进入事先告知阶段或作出行政处罚决定。
其中,宜华生活财务造假案系目前拟对上市公司信披违法罚款额最高的案件,罚金拟处近4000万元,堪称证监会史上“天价”罚单。
目前,该案已进入行政告知程序。由于宜华生活当事人表示对该案事实与责任人认定核实后,还将补交相关证据及申辩意见。因此,《事先告知书》认定的责任人及罚金不排除在正式下发处罚决定时会有变动。
史上“天价”罚单
2021年3月15日晚,一则退市公告,让约5.9万股民跌入绝望的深渊。*ST宜生公告称已收到上海证券交易所《关于宜华生活科技股份有限公司股票终止上市的决定》,宜华生活就此退市,约300多亿市值自此蒸发。
是疫情影响?还是经营不善?一时间关于宜生退市的原因众说纷纭,而因退市遭遇血本无归的5.9万名宜生股民则要求彻查真相。
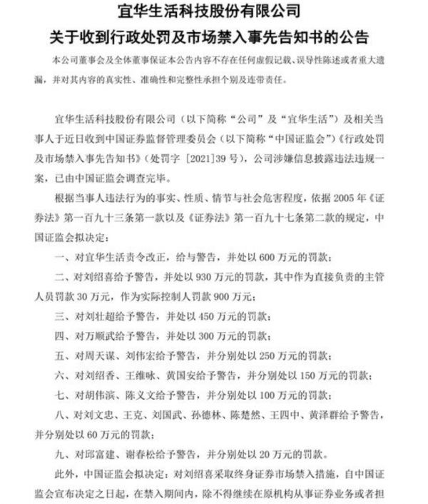
“真相或许会迟到,但正义的制裁从不会缺席”。经过13个多月的立案调查,中国证监会实锤宜华生活财务造假,并于6月7日对ST宜生开出《行政处罚及市场禁入事先告知书》。
告知书显示,中国证监会依据《证券法》规定拟决定:对ST宜生责令改正、给予警告并处600万元罚款;对直接负责的主管人员、实际控制人刘绍喜给予警告并处930万元的罚款;对刘壮超、万顺武、周天谋、刘伟宏等另18名责任高管给予警告并分处20万元-450万元罚款。以上拟罚款合计3890万元,可谓证监会史上“天价”罚单。
同时证监会规定拟决定对刘绍喜采取终身证券市场禁入措施,对刘壮超、万顺武、周天谋、刘伟宏分别采取5-10年证券市场禁入措施。
据悉,目前ST宜生财务造假案已召开听证会,当事人表示针对虚增营业收入及利润的事实及责任人认定需进一步核实后,补充提交相关证据及申辩意见。因此,《事先告知书》认定的责任人及罚金不排除在正式下发处罚决定时会有改动。
宜华生活行政处罚事前告知书截图
昨日黄花 昔日“大牛”
*ST宜生全称为“宜华生活科技股份有限公司”,是汕头第一家上市民营企业,成功实现从传统家居制造企业转型升级为家居生活一体化服务解决方案提供商。公司主要生产和销售实木家具、木地板等产品。
2004年,宜生正式登陆A股市场。2007年宜生开始发力,随后震荡下行,直至2014年底公司再度开启暴涨模式,2015年上半年股价大涨超350%至23.24元,公司市值也触及历史最高点至340亿元。
宜华生活股价走势图
此后,公司股价却一路走跌,再无反击。截至停牌前,*ST宜生股价报0.52元/股,市值也仅剩7.71亿元,累计跌幅超90%。
此次遭遇重罚的公司实际控制人刘绍喜,曾被称为潮汕“资本教父”,是宜华集团的掌门人,控股*ST宜生和宜华健康2家A股公司,以及国内外办事机构20多家,涵盖木业、房地产、文化、投资四大产业。然而,宜华健康近来的情况也不容乐观。7月13日晚间,宜华健康(000150)披露2021年半年度业绩预告显示,公司预计今年上半年实现的归属净利润亏损1.6亿元至1.9亿元,宜华健康资产负债率已高达95.65%,净资产收益率已破位至-57.16%,截至7月29日收盘价格为每股3.68元,总市值约为32.3亿元。
冰冻三尺 非一日之寒
所谓“冰冻三尺,非一日之寒”,从昔日大牛落魄到昨日黄花,*ST宜生的退市与其长期违规操作与财务造假的行为密不可分。
其实,早在2020年4月,依据专项核查线索,证监会当时已依法对宜华生活出具了立案调查通知书。今年1月,证监会通报已初步查实宜华生活2016年至2019年定期报告存在严重虚假记载。一是通过虚构销售业务、虚增销售额等方式虚增利润20余亿元;二是通过伪造银行单据等方式虚增银行存款80余亿元;三是未按规定披露与关联方资金往来300余亿元。
不久,令人更为唏嘘的是,今年2月23日,*ST宜生被立案调查之余,其公司控股股东宜华企业(集团)有限公司、实际控制人刘绍喜因涉嫌操纵证券市场,未按规定披露持股变动信息,而收到中国证监会的《调查通知书》。
4月16日,证监会通报2020年以来上市公司财务造假案件办理情况,其中,宜华生活因通过虚增出口销售额、虚构境外销售回款等办法进行海外业务造假的违法行为再被重点提及。据悉,证监会称其“造假手段隐蔽,传统方式与新型手法杂糅共生。除伪造合同、虚开发票、银行和物流单据造假等传统方式外,还利用新型或复杂金融工具、跨境业务等实施造假。”
证监会重拳出击财务造假
7月6日,中共中央办公厅、国务院办公厅公开发布《关于依法从严打击证券违法活动的意见》,这体现出了国家严厉整顿证券市场以及对证券违法活动“零容忍”的决心,并且充分震慑了类似“宜华生活财务造假”的上市企业,使“警钟长鸣”形成常态化机制。
中共中央办公厅、国务院办公厅公开发布《关于依法从严打击证券违法活动的意见》
“前述部分案件,造假比例高,情节严重,影响极为恶劣。证监会坚决用好新证券法利剑,用重典、出重拳,维护市场信心,保护投资者合法权益。”7月23日,证监会行政处罚委办公室副主任董文媛公布了适用新证券法的宜华生活财务造假恶性案件。
董文媛表示,下一步证监会将认真贯彻中办、国办发布的《关于依法从严打击证券违法活动的意见》,全面落实“零容忍”的工作方针,用足用好相关法律赋予的职责,严厉查处财务造假等恶性违法行为,坚决追究相关机构和人员的违法责任,综合运用行政执法、民事追偿和刑事惩戒的立体式追责体系,形成依法打击证券违法活动的合力,维护市场“三公”秩序,净化市场生态,促进资本市场平稳健康发展。
网址:「一线」㉗ | 5.9万股民“深埋”的背后——宜生财务造假实锤 证监会开出史上“天价”罚 https://www.jiaju82.com/news-view-id-765658.html

