中家院发布《智能家用电器的适老化技术》标准 助力老年人跨越“数字鸿沟

我国的人口老龄化正在成为一个愈发严峻的问题。第七次全国人口普查数据显示,我国60岁及以上人口已达2.64亿,占总人口的18.70%。在 2010 年到 2020 年这 10 年时间里,我国 60 岁及以上人口的比重上升了 5.44%,65 岁及以上人口比重上升了 4.63%。
除了健康与医疗,如何提升老年人的生活品质也是摆在政府与社会面前的一大难题。在这个智能设备已经渗透到生活各个角落的时代,似乎很少有人会意识到它们所带来的种种好处和便利基本上是和老年人无缘的。老年人或许可以熟练地刷抖音或是在微信群抢红包,但他们恐怕无法设置一个到家自动开灯的智能家居场景,或者是操作一部不带遥控器的空调。
对于家电厂商而言,智能适老家电无疑是一个尚未被开发的蓝海市场,当中所蕴含的商机和潜力无疑都是巨大的。
智能适老家电市场不仅存在巨大的商机,也正在获得国家层面的关注和政策扶持。因为不管怎么说,这类产品不仅可以提升老年人的生活品质,也能在一定程度上减轻年轻一代的养老负担。

去年11月,国务院办公厅印发了《关于切实解决老年人运用智能技术困难实施方案》,就进一步推动解决老年人在运用智能技术方面遇到的困难,坚持传统服务方式与智能化服务创新并行,为老年人提供更周全、更贴心、更直接的便利化服务作出部署。
看起来智能适老家电市场的蓬勃发展已经万事俱备了,但实际上还欠缺一阵东风——也就是标准的制定与颁布。
任何商品的生产制造都需要符合相应的标准,只有这样才能确保商家不会弄虚作假和偷工减料,同时消费者也能从中获得足够良好且统一的体验,
为了给智能适老家电市场制定出行业认可的标准,中国智能适老家电发展趋势研讨会暨团体标准发布会于6月3日在武汉召开。本次会议由中国家用电器研究院、中国标准化协会主办,中家院(北京)检测认证有限公司、国家智能家居质量监督检验中心承办,还邀请了来自中国标准化协会、安徽省信息家电行业协会、老年学和老年医学学会标准化委员会、中国家用电器研究院的领导以及主要家电生产企业、机构专家,围绕智能适老方面的热点话题和共性难点展开多维度的分享探讨。
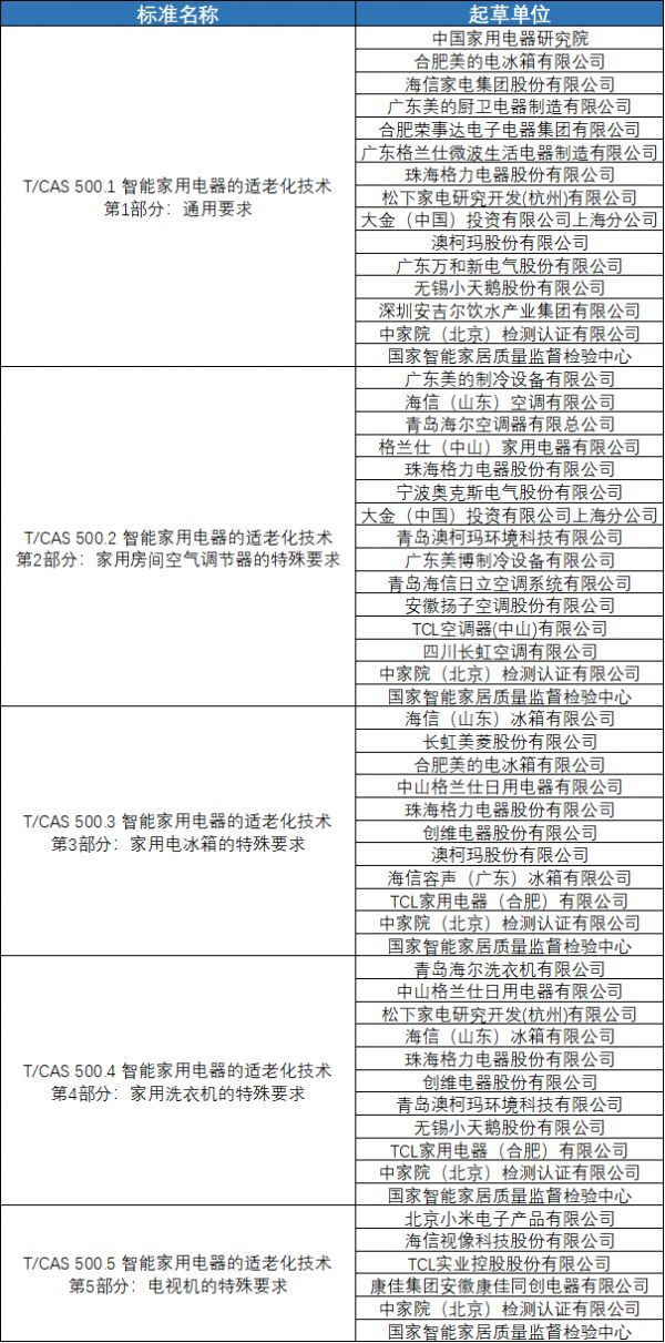
而本次会议的重点内容,自然是首批《智能家用电器的适老化技术》系列团体标准的发布。
之所以称其为“团体标准”,是因为该系列标准是由多方全程参与起草的,包括中国家用电器研究院、海尔、美的、格力、海信、美菱、创维、长虹、奥克斯、康佳、荣事达、澳柯玛、万和、TCL、扬子、格兰仕、松下、大金、小天鹅、安吉尔、美博、小米等众多科研机构、院所以及家电企业。换句话说,该标准的颁布拥有全行业的广泛支持与认可。

《智能家用电器的适老化技术》系列标准包含5项团体标准和4项公司技术规范,涵盖了 空调器、电冰箱、洗衣机、电视机、吸油烟机、净水机(饮水机)、马桶盖、热水器 8类产品,基本涵盖了老年人在日常生活中会使用到的所有家电类型。符合该系列标准的家用电器,经过中家院检测认证之后,将会获得智能适老家电认证。

在本次活动中,中家院就为美的、海尔、海信、格力、荣事达、小米等多家厂商的多个型号产品颁发了首批智能适老家电评价证书。这些产品都经过了中家院相关技术规范的评价,在智能适老方面的表现符合相关标准。
对于家电厂商而言,参与到智能适老产品的认证和评价项目当中所能获得的好处是显而易见的。首先,这些技术标准为相关产品及功能研发提供了一条明确的指导和参考方向,让厂商可以研发出更适合老年人使用的智能家电产品。此外,自家产品在获得了中家院的智能适老产品家电认证之后,相比其他未获得认证的竞品也就又多了一个竞争优势。
而对于消费者而言,如何在智能适老家电这个新兴的市场当中挑选到真正能够给老年人日常生活带来便利的产品是他们最为关心的。很显然,那些拥有权威机构认证的产品在可信度上自然比没有认证的产品高出不少。购买拥有中家院智能适老家电认证的产品,可以在最大程度上避免花了大价钱买来了所谓的智能适老家电,家里老人还是不会使用、觉得不好用的尴尬。
有数据表明,我国当前的老年用品和服务市场规模为每年 6000 亿元。但与此同时,老年人的消费观念和消费水平也在发声变化,这 6000 亿元的消费规模,也只能满足老年人需求的 17%而已。换句话说,老年用品和消费市场任由巨大的发展空间。
为家里操劳了大半辈子的长辈购买好用、易用的智能家用电器,让他们更加舒适的安享晚年,可以说是许多子女尽孝的一种方式。繁忙的工作让我们无法时刻陪在老人身边,我们至少应该让他们的晚年生活过得尽可能得舒适。
智能家电让年轻人的居家生活变得简单高效,但它和老年人群体之间的“数字鸿沟”,跨越起来并不轻松。而中家院“智能适老家电”系列标准的颁布,无疑是朝着这个方向所迈出的一大步。
责任编辑:huangshuping_JZ网址:中家院发布《智能家用电器的适老化技术》标准 助力老年人跨越“数字鸿沟 https://www.jiaju82.com/news-view-id-766513.html