小米科技VS美的集团VS海尔智家 谁是“王”?
智能家居设备行业主要上市公司:目前国内智能家居设备行业的上市公司主要有小米集团(1810.HK)、美的集团(000333)、海尔智能(600690)、阿里巴巴(9988.HK)、格力电器(000651)、长虹美菱(000521)等。
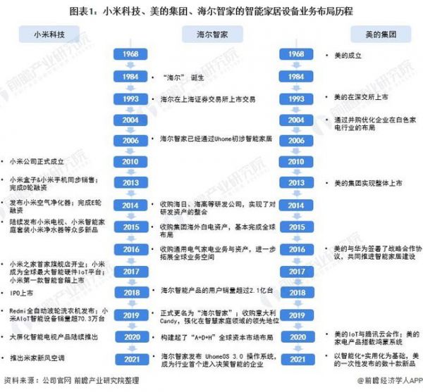
本文核心数据:智能家居设备产品布局、市场份额、品牌指数
1、 小米科技VS美的集团VS海尔智家:智能家居设备业务布局历程
在5G、物联网以及互联网家装市场的快速发展等多重因素的作用下,中国智能家居市场展现蓬勃发展态势。目前,中国智能家居设备研发制造的龙头企业分别是小米集团(1810.HK)、美的集团(000333)、海尔智能(600690),三家企业在智能家居设备业务上的布局历程如下:

2、 智能家居设备业务布局对比:
——业务产品布局:小米产品种类更丰富,海尔与美的深耕家电领域
从产品种类上看,小米的智能家居设备产品种类更加丰富,覆盖领域更为广泛,包括智能音箱,智能家电、智能照明和智能安防等板块,智能音箱与其他各类智能家居产品均实现了智能联动,语音控制调节便利。相对来说,海尔智家和美的集团作为老牌家电厂商,其智能家居设备业务产品更多的集中于智能家电领域。海尔通过全屋智能解决方案推动智能家电产品的成套出售,打造高端化产品格局;而美的的智能家居设备产品较为单一,至今还没有自家的智能电视产品。

——业务市场布局:小米科技海外市场拓展力度大
从市场布局来看,小米科技的海外市场拓展力度更大。小米科技的智能家居设备业务海外市场占比高达49.8%,国内市场占比50.2%;海尔智家的智能家居设备业务海外市场占比也达到了48.6%,中国市场占比51.4%;美的集团海外市场的占比相对较小,为42.6%。整体来看,三家企业均积极布局海外市场,但小米企业的海外布局更为广阔。

3、智能家居设备业务运营现状对比:
——业务市场份额:小米占据智能家居市场份额首位
根据IDC的数据,2020年三季度,厂商市场份额中小米科技保持第一,市场占比达到16.3%,电视、音箱两款爆品持续大量出货;美的集团位居第二,市场份额为11.3%,智能化步伐在空调、洗衣机等多条家电产品线中领先;海尔智家名列第三,市场占比9.8%,智能家电是主要竞争筹码,占其出货量超八成份额。

注:出货量占比为IDC发布的2020年第三季度数据。
——业务品牌指数:米家位居智能家居品牌榜首
根据CNPP品牌数据研究对中国主要智能家居设备生产企业在行业品牌的知名度、员工数量、企业资产规模与经营情况等各项数据指标的统计对比,评选出“中国智能家居市场十大品牌”。最新榜单显示,米家MIJIA、海尔智家U-home、美的美居依次排为前三大智能家居品牌。

——业务流量入口:米家APP下载量大幅度领先
APP是智能家居硬件设备的流量入口和管理平台,小米科技、美的集团和海尔智家在智能家居业务的运营情况还能通过相应APP的下载情况体现出来。根据七麦数据的统计,在iPhone端上,近一年米家APP的累计下载次数达到858万次,分别超过美的美居和海尔智家503万次和415万次;在安卓端上,米家APP的总体下载次数高达60.71亿次,而美的美居和海尔智家APP的累计下载量仅有2.11亿次和1.62亿次,巨大的差距主要受小米手机存在自动下载米家APP的情况影响。
整体来看,无论是iPhone端还是安卓端,米家APP的累计下载量均遥遥领先,一定程度上反映了小米科技的智能家居设备的市场应用更为广泛。

注:近一年指2020年8月20日至2021年8月20日;累计下载量包含更新下载的次数。
4、前瞻观点:小米科技在中国智能家居设备龙头中略胜一筹
小米更像突击者,通过智能单品迅速打开智能家居细分市场,形成小米生态链;而海尔像是探索者,在原有家电市场地位的基础上,深耕高端化智能家电产品,打造全屋智慧;美的就像是防御者,从底层技术入手,推动传统家电产品智能化。
基于上文分析结果,前瞻认为,小米科技、海尔智能和美的集团在智能家居设备领域的发展道路各有特色,但鉴于小米在业务产品种类、市场份额、品牌指数等各方面均占有优势,目前在中国智能家居设备龙头中小米略胜一筹。

以上数据参考前瞻产业研究院《中国智能家居设备行业市场前瞻与投资策略规划报告》,同时前瞻产业研究院还提供产业大数据、产业研究、产业链咨询、产业图谱、产业规划、园区规划、产业招商引资、IPO募投可研、招股说明书撰写等解决方案。
文章来源:前瞻网
网址:小米科技VS美的集团VS海尔智家 谁是“王”? https://www.jiaju82.com/news-view-id-769038.html

