油烟分离|竞争我们欢迎 侵犯决不让行 开力 净·有态度
开力自07年推出“油烟分离”概念,致力于改善厨房环境,打造“不用清洗的吸油烟机”,以“专业专注,打造精品”的企业精神,潜心钻研至今已15个年头,近些年行业看好了“油烟分离”的市场发展形势,都想占盘分一波红利。大家纷纷将矛头指向“油烟分离”领航品牌----开力。


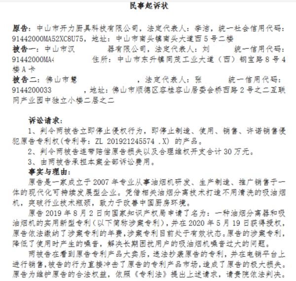
随着“油烟分离”被大众及行业认可,影响力不断扩大,业内人士均纷纷靠拢。国内的高仿制造技术是一流的,对于仿造也一直是各个行业的通病,它犹如巨鲸身上盘符的藤壶,让真正的匠心企业嗤之以鼻,据我司营销事业部及客户反馈,现市场上某翊牌油烟机,无论是从烟机的外观、功能、专利等方面更甚至连营销、方案、广告、课件都一比一照抄开力品牌。针对如此无底线、无思维的公司,以及长时间对于开力市场骚扰和恶意诋毁,开力已全面启动律师团队、用法律武器维护自身合法权益。

企业发展如同教书育人,在成长初期不重视培养健全的企业人格,那么势必无法成为参天大树。对于市场上同样恶性竞争开力的其他品牌如:某太品牌、某电品牌、某恩品牌等等,望其遵守游戏规则,不能脱离法律与道德的轨道肆意妄为,切勿急功近利。如若执迷不悟,仍一意孤行,开力公司必将拿起法律的武器,抗争到底,绝不妥协。


对此,我司严正声明:
企业应树立责任意识,将自己的一言一行与行业、公众的利益结合起来,而不是仅仅着眼于自身利益的最大化,须知抹黑、诋毁别人无法建立自己的企业形象。
对于市场,开力坚持与同行之间良性竞争,从来没有也不屑于用不择手段的方式去提升自己的品牌价值。我们坚信,在这样开放的市场环境里,唯有不断发展自我、完善自我,提升品质与服务,才能树立良好的品牌形象,才能真正创建一个良好的竞争环境,共同发展。
最后,感恩客户的信任与及时反馈,也借此机会忠告某些同行:成功的事业当以强大的实力与良好的客户服务为基础,用心做好自己才是唯一的出路!
中山市开力品牌有限公司
2021年8月22日
网址:油烟分离|竞争我们欢迎 侵犯决不让行 开力 净·有态度 https://www.jiaju82.com/news-view-id-769193.html

