HOME家饰界 | 家居建材企业打响生产攻坚战,本轮限电潮影

今天,你被拉闸限电了吗?
9月中旬以来,新一轮限电潮在多地上演。包括江苏、浙江、山东、广西、云南等在内的20多个省份因出现电力硬缺口启动有序用电,部分地区甚至拉闸限电,实行“开四停三”“开五停二”等用电方案,个别产区甚至出现了“开一停六”现象,严重影响到企业的正常生产。
多地企业因限电减产、停产
个别企业停产长达四个月
金九银十,是企业生产的高峰期。但今年,很多企业的烦恼不是没有订单,而是没有电。如今,多地企业进入“减半”甚至停产生产阶段。截至目前,已有20余家上市公司发布了限电停产相关公告,分别有蒙娜丽莎、帝欧家居、晨化股份、利民股份等。

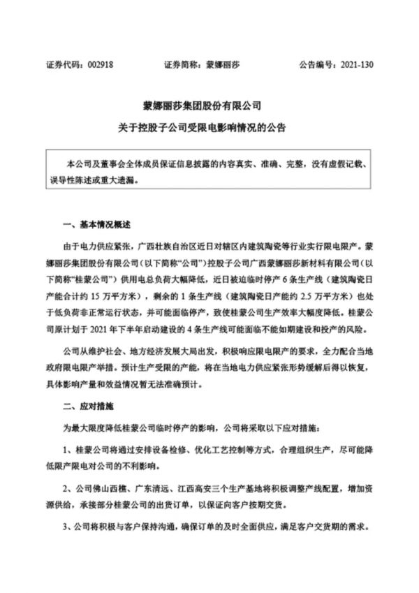
瓷砖龙头企业蒙娜丽莎集团股份有限公司(002918.SZ)于14日发布公告称,受地方限电限产政策影响,其位于广西的生产基地被迫临时停产6条生产线,剩余1条生产线处于低负荷状态,面临停产;计划下半年启动建设的二期项目4条生产线也将面临不能如期建设投产的风险。
欧神诺陶瓷有限公司9月15日晚间公告,近日受广西壮族自治区部分地区电力供应紧张的影响,积极响应限电限产的要求,暂时停运了位于广西藤县的4条生产线(建筑陶瓷年产能合计约3000万平方米)。广西藤县生产基地暂时性停产所影响的产能预计将在当地电能供应紧张状况有所缓解后得以恢复。

更有甚者,北方某陶企9月25日发布停产“通知”称:由于近期煤价持续上涨、造成产品成本不断上升,考虑到企业的生产问题,公司决定于2021年10月10日左右暂停生产,具体开产时间暂定在2022年2月15日左右。停产时间长达四个多月,相当于10月份就开始提前放假。
虽然面对诸多压力,全国各大建材企业从维护社会、地方经济发展大局出发,积极响应限电限产的要求,全力配合当地政府限电限产举措,及时调整生产安排,保证正常生产。
三雄极光(300625.SZ)于9月29日午间回应称公司各生产基地的用电政策不尽相同,有的基地没有限电,有的需要错峰,有的有一定的限电要求,“但总体上,公司都有相应措施保障生产任务的完成,因此,目前公司生产经营没有受到实质影响,生产供应正常。”
美克家居(600337.SH)则表示已根据相关措施及时调整了生产安排,目前保持全负荷生产,没有造成影响。
不少企业都在亏本生产
家居建材行业迎来新一轮的“涨价潮”
有企业表示“如果长期限电,现在的产能肯定是跟不上需求的,只能进一步减少订单。” 对制造业企业而言,限电会导致开机率下降,若长期的限电生产,影响的不仅是延期交货,还包括市场原料供应、行情的变化。
今年以来,原材料目前已经涨了三波,包括五金,钢铁,胶水,板材,橡胶纸等都在涨,人工成本、租金成本也在涨,成本持续上涨,各种家居材料已经涨到历史高位,很多建材企业称“产品正在亏本生产”,随着企业被限电生产之后,生产成本快速推高,为进一步减少亏损,包括骊住、东鹏、欧派、东方雨虹等多个家居龙头企业发出涨价通知,并且有持续扩大之势,预计未来将有更多企业发函涨价。
9月21日,骊住集团发公告称,由于原材料价格持续高涨,虽已举全公司之力提高生产效率、降低生产成本及削减多项经费,但鉴于原材料价格持续上升,仅凭公司的努力已难于应对,故对部分建材及设备机器产品的建议零售价进行上调。此次涨价不同产品的涨幅为2%-27%,新价格将于2021年12月1日起执行。这并非骊住集团近期的首次涨价。8月20日,骊住已对部分外装产品价格进行了上调,涨价幅度为10%-15%。

箭牌家居集团《关于2021年10月箭牌卫浴工程产品涨价通知》通知称,由于受原材料上涨等综合因素影响,公司产品所涉及的原材料价格涨幅巨大,为确保企业的正常运营,同时可持续稳定的为全国经销商及服务商提供更优质的产品和服务,经公司多方面慎重的考虑,决定从2021年10月1日开始,对箭牌卫浴部分工程产品进行价格调整。

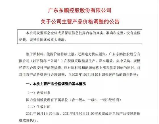
9月24日,东鹏控股发公告称,鉴于原材料、能源价格持续上涨,近期电力供应紧张,广东东鹏在积极采取精益生产、降本增效、集中采购、规模经营和合理安排产能等措施,应对原材料和能源价格上涨和供需影响的同时,将对主营产品价格进行合理调整,自2021年10月1日起上调部分产品的销售价格。据悉,此次涨价涉及部分瓷砖产品,对卫浴产品暂无影响。

为了应对原材料涨价,大企业纷纷对产品涨价,小企业提到涨价却瑟瑟发抖。有的小企业表示,我们熬得过疫情,却可能熬不过涨价。
如何摆脱能耗困局?
探索可再生能源或为破局之路
此次限电潮,不仅来得急,而且来得猛。家居建材企业首当其冲,成为限电潮中重点关停的对象。事实上,这一次的“双控”监管,比过去的环保整治力度更大,可能更加深远地影响到一个企业乃至一个产区、产业的生死存亡。一场新能源革命和节能降耗攻坚战即将拉开帷幕。
国家发改委“双控”方案指出,鼓励地方增加可再生能源消费降低能耗。超激励指标后,最低可再生能源电力消纳责任权重以上消纳量不纳入该地区年度和五年规划当期能源消费总量。也就是说,企业只要用可再生能源的量足够大,就可以免于能耗总量的考核(能耗强度仍然考核),这无疑为处于能耗困局中的陶企指明了一条脱困之路。
近5年来,通过审批的陶瓷厂屋顶分布式光伏项目已经超过200个,科达制造、东鹏控股、蒙娜丽莎、马可波罗等企业均已着手光伏项目。相信接下来,光伏项目将会加快在陶瓷企业的落地生根,会有越来越多的企业引入光伏发电。
对于家居建材企业来说,限电举措对经济增长速度的影响会在随后数据中显现,对限电的上市公司的负面影响也会慢慢体现。对于一些中小企业而言,可能要从这次限电过程中被淘汰。此次限电再次提醒我们,只有产业升级才是中国家居建材企业的唯一的希望。
网址:HOME家饰界 | 家居建材企业打响生产攻坚战,本轮限电潮影 https://www.jiaju82.com/news-view-id-774276.html

