家电快讯|第七届中国智慧家庭大会在京召开,金选奖评选结果发布
2021年12月22日,由知电主办、中国家用电器研究院指导的“科技跃迁”——第七届中国智慧家庭大会在京顺利召开,一年一度的“金选奖”年度评选结果也正式揭晓。
从2015年开始,每年的智慧家庭大会都是洞察家电前沿、发现和表彰优秀产品的盛会,同时也是碰撞思想、交流智识的平台。在这里,凝聚着科技界“前行者”以及有杰出贡献企业家们的超群智慧,并汇聚了众多领先企业和创新产品的展示,为整个行业的发展起到了关键性的推动作用。
回望2021年,以智能化家电为首的科技消费产业取得了飞速发展,数智化进程显著加速,它不仅渗透到了产业中的各个环节,更进入到我们生活中的各个场景之中。科技与人类正在形成一种全新的协作关系,通过人机协同的方式把人们从原有的繁琐、重复的方式中解脱出来,投入到更加高效、人性化、智能化的生活中。
在岁末年终,通过年度评选的形式重新梳理家电行业的进展,相信足够为广大用户提供一份客观参考,为变局之中持续创新的家电企业们提振士气,也为这一年家电产业的变化与进展书写注脚。
本次线上同步参与盛会的有海尔、卡萨帝、美的、Leader、老板、小米、雷鸟、OLED自发光屏、iRobot、莱克等领先企业和杰出代表,在大家的共同见证下,2021年度金选奖的评选结果正式揭晓,为2021年所有企业的进取和努力结果做了完美的点评和收官。
在今天的直播中,中国家用电器研究院班子成员、总工程师徐鸿首先对本次大会进行了开场致辞。
徐总表示,2021年,理念的升级和技术的成熟,让家庭智能化取得了前所未有的发展,使我们共同见证了一场“科技的跃迁”! 很高兴,知电在过去一年也取得了很大的成就,不仅电视和路由器的评测取得了较大的进展,专业和客观的数据,优秀的视频制作和内容生产能力,也让知电被越来越多的消费者所信赖,就像知电连续7年经过测试和评价,推出的金选奖得到行业越来越多企业的申报和参与,但是评选的标准始终如一的严格,只有性能最好的产品才可以获奖一样。
用好内容赋能好产品,帮助用户做正确选择
智能数字化浪潮下,消费需求正在发生着变迁,但是人们对品质生活追求的内核从未改变。在此背景下,家电企业需要保持战略定力,坚持在创新驱动下,研发新技术、打造新产品,为消费者提供真正健康、舒适的品质家电。
作为中国家用电器研究院创建并支持的国内权威消费者第二方评测实验室,知电秉承“用好内容赋能好产品”的宗旨,深入产品细枝末节进行评测工作,挖掘每一个优秀产品。
知电CEO梅晓春认为,知电在传承中国家用电器研究院强大产品研究、检测、标准、专家等优势资源的同时,建立了符合中国消费者使用习惯的评测标准,知电用自己的专业性和权威性,加之其广泛影响力,为用户挑选真正的好产品,进而满足用户需求。在即将到来的2022年,知电将继续推进矩阵化全链路运行,从选的好出发,帮助用户做正确的选择。
健康类家电保持快速增长,产品呈现六大发展趋势
随着疫情的常态化,公众对疫情的焦虑有所下降,但“健康”与“品质”仍是公众最为关注的问题,全球范围内的健康电器都保持了快速增长,中国家电市场也不例外,品质改善型和健康型家电成为市场新宠。
GFK作为全球五大市场研究公司之一,一直在密切关注家电市场变化。
GFK中国家电事业部总监蔡凌表示,虽然受到疫情影响,但是公众的消费信心并没有改变,并且随着“宅经济”的兴起,小家电品类的关注度呈现了明显上升趋势,比如像吸尘器、洗碗机、蒸箱以及咖啡机产品,销售额同比都增长了20%以上,可以看到,疫情促使健康安全的生活理念已经成为流行趋势,健康、品质类电器也进入了高速增长期。针对未来家电市场,厂商需要洞察消费者的真实需求和痛点,围绕安全健康、智能、便利、品质、绿色可持续、时尚颜值六大维度对产品进行迭代升级,才能在竞争中脱颖而出。
全面布局智能家电,为每位顾客提供全场景解决方案
作为承载品牌商与消费者之间的桥梁,国内主要零售家电渠道商国美电器扮演着买与卖的角色,既要传递品牌商对消费者的输出,又要推动并实现消费者对品牌商的反向定制需求。
国美电器商品运营VP金亮就整个家电市场,尤其是智能家电的产品、需求、终端场景建设、国美电器对于整个智能家电和智慧家庭的理解以及下一步的营销模式进行了分享。金总表示,在后疫情时代,消费者不仅仅满足于功能需求,更加关注健康属性,主要可以归为健康、智能、品质、定制、便捷、物联六大特性,有越来越多的用户更习惯去选择和使用高品质的智能化家电设备。并且,在线上挑选,线下体验的选购趋势下,国美从全场景解决方案和角度出发,全面布局智能家电产品的经营策略,为每一位顾客带来更好的便捷性。
纵观人类历史,科技创新是我们探索未知与寻求前进动力的重要源泉。随着5G+AI、大数据以及物联网技术的不断突破,智能时代已经悄然来临,我们也从早期的“感知智能”迈向了“认知智能”。
今天,我们的智能化生活正在不断被满足,用户也更加向往健康、安全、高品质的智慧生活。本次大会上,2021年度中国科技产品金选奖获奖产品也终于和大家见面!
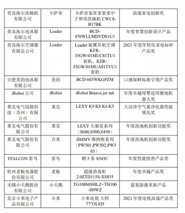
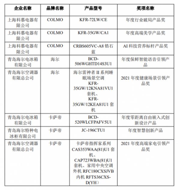
本次荣获金选奖的品牌主要有海尔智家、卡萨帝、三翼鸟、美的、COLMO、雷鸟、iRobot、莱克、老板、Leader、优瑞家、小米、小天鹅、OLED自发光屏等,产品覆盖空调、冰箱、电视、扫地机器人、洗碗机、空气净化器、烤箱、消毒柜等各大家电品类(具体产品型号见文末附表)。金选奖产品的诞生,为消费者提供了好的选择和指导。
金选奖“品牌奖”:
金选奖“技术奖”:

金选奖“产品奖”:

网址:家电快讯|第七届中国智慧家庭大会在京召开,金选奖评选结果发布 https://www.jiaju82.com/news-view-id-786913.html

