快讯 | 奥普家居起诉恒大、阳光城,涉案2.07亿!
发布时间:2022-03-28 10:23
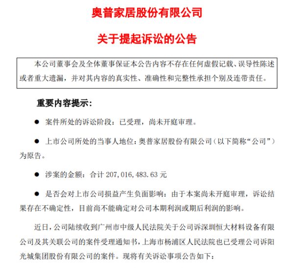
3月25日, 奥普家居股份有限公司发布一则《关于提起诉讼的公告》。公告披露,公司已陆续收到广州市中级人民法院关于公司诉深圳恒大材料设备有限公司及其关联公司的案件受理通知书,上海市杨浦区人民法院也已受理公司诉阳光城集团股份有限公司的案件。
据统计,该公司起诉恒大及其关联公司、阳光城及其关联公司的案件共有6起,目前相关法院已受理2起,仍有4起待受理,涉案金额合计2.07亿元,占该公司最近一年经审计净资产的11.65%。

网址:快讯 | 奥普家居起诉恒大、阳光城,涉案2.07亿! https://www.jiaju82.com/news-view-id-802040.html

