智能卫浴行业现状分析 智能马桶销量爆发式增长 本土企业加速突围
据观研报告网发布的《中国智能卫浴行业现状深度研究与未来投资调研报告(2022-2029年)》显示,随着5G时代的到来,智能家居开始出现并快速发展,预计2016-2022年我国智能家居行业市场规模由620亿元增长至2175亿元。在此背景下,卫生间作为家居环境中的重要组成部分,其向智能化升级也成为大势所趋,智能卫浴成长可期。

数据来源:观研报告网发布的《中国智能卫浴行业现状深度研究与未来投资调研报告(2022-2029年)》
目前智能卫浴产品主要分为智能马桶、智能浴缸、智能淋浴房等,其中以智能马桶最为典型。近年来随着我国国民生活水平的不断提高,消费升级使得大众对于居家品质方面的要求不断提升,智能马桶呈现爆发式增长。数据显示,我国智能马桶销量从2016年的439万台上升至2021年的910万台左右。预计2022年我国智能马桶销量将超1000万台,行业呈现快速增长态势。
我国智能卫浴产品分类及其主要功能

资料来源:观研报告网《中国智能卫浴行业现状深度研究与未来投资调研报告(2022-2029年)》

数据来源:观研报告网《中国智能卫浴行业现状深度研究与未来投资调研报告(2022-2029年)》
现阶段我国智能卫浴品类发展也已呈现传统卫浴品牌、家电品牌、互联网品牌多方争霸盛况,行业集中度较低,尚未形成垄断格局。卫浴品牌又可分为国内卫浴品牌、海外卫浴品牌以及代工品牌。相较海外卫浴品牌,由于智能卫浴于90年代初才引入中国,我国本土卫浴品牌起步较晚,经验较少,早期在智能卫浴行业竞争中处于不利地位。近年来,国内卫浴品牌通过产品、渠道、品牌布局,产品质量提升,产品功能持续满足本土消费者需求,在智能卫浴行业不断追赶外资领先品牌,实现快速发展。
我国传统智能卫浴品牌分类

资料来源:观研报告网《中国智能卫浴行业现状深度研究与未来投资调研报告(2022-2029年)》

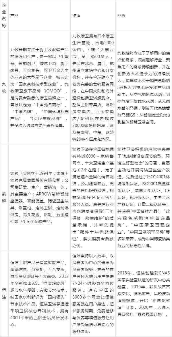
我国本土卫浴企业营销策略分析
资料来源:观研报告网《中国智能卫浴行业现状深度研究与未来投资调研报告(2022-2029年)》
文章来源:观研天下
网址:智能卫浴行业现状分析 智能马桶销量爆发式增长 本土企业加速突围 https://www.jiaju82.com/news-view-id-806515.html

