弹性地板三大品牌中国市场动作不断,市场竞争日趋激烈
最近弹性地板三大品牌中国市场新闻不断,阿姆斯壮中国深受美国母公司破产风波,洁玛地板VI体系全新升级,洁福地板则变更品牌中文名,可谓三英争霸精彩纷呈。
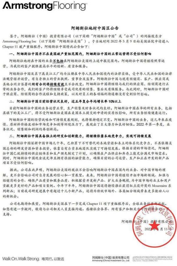
阿姆斯壮地板
阿姆斯壮弹性地板在国内可谓是当然不让的老大,但最近一直受其美国母公司破产风波,在客户和渠道端受到了各种影响,为了安稳中国市场客户和渠道,阿姆斯壮中国特意在5月11日发出正式公告:表示此次阿姆斯壮在美的债务重组将不会影响其在中国市场的正常运营。

据了解:阿姆斯壮地板公司(Armstrong Flooring, Inc.)及其三家子公司以供应链持续面临挑战和新冠疫情大流行相关问题为由,根据美国特拉华州地区《破产法》第11章向美国破产法院申请自愿保护,并继续努力出售公司的业务。其5月8日提交的文件中表明出售的三家子公司包括阿姆斯壮地板许可有限责任公司(AFI Licensing LLC)、阿姆斯壮地板拉丁美洲公司(Armstrong Flooring Latin America, Inc.)和阿姆斯壮地板加拿大有限公司(Armstrong Flooring Canada Ltd.)。阿姆斯壮指出,该公司在中国和澳大利亚的业务未被纳入根据《破产法》第11章提交的申请,但仍属于出售过程的一部分。所以未来阿姆斯壮中国到底何去何从,实际还是个未知数。
洁玛地板
洁玛地板作为弹性地板三大品牌之一,在中国及全球都有这较高的知名度。自2018年,洁玛新材料有限公司在中国成立以来,其中国区业务得到了飞跃发展,特别是在医疗地板领域取得了较好成绩。2022年4月开始,洁玛地板在中国的LOGO低调进行了全新调整升级:

洁玛地板新版LOGO

从洁玛地板本次LOGO调整升级来看,其斑马新LOGO更形象化,品牌更具识别度,相信洁玛地板本次VI全新升级将更有利于洁玛地板在中国区域的深耕细作。
洁福地板
中国弹性地板三大品牌之一——洁福地板则在2022年5月16日发布品牌更名声明:Gerflor公司从践行企业社会责任的角度出发,正式决定将品牌中文名称由“洁福”更改为“洁弗乐”。新的品牌名称“洁弗乐”与Gerflor英文发音更加接近,同时具有更加丰富的品牌释义和文化内涵。

网址:弹性地板三大品牌中国市场动作不断,市场竞争日趋激烈 https://www.jiaju82.com/news-view-id-809643.html

