收藏保存!超实用插座安装设计攻略来了!
你有没有过这样的生活体验——
装修安装插座,后面放入家具后,才发现装的位置不妥,家具挡住了插座根本用不了,白装了!
或者是插座装太高,用电时电线垂挂下来…就,有点突兀。
有些地方该多装几个,却没有装,导致最后排插上满地跑,电线凌乱不美观!

图片来源/VEER图库
插座装在哪些功能区域的什么位置?对应至少应该装几个插座呢?
装修前要想清楚这些问题,才能跟装修师傅或设计师讲明白自己的需求,安装插座和买插座时不会弄错!


日前,由“国际铜业协会(中国)”组织全国骨干装修公司,充分咨询业内专家意见,并借鉴业内各大家装企业的实际案例,完善编写的《家庭基础布线培训教材- 2021版》,对户内配电装修给出了普适性建议。
本篇从中摘取关于插座的小知识,尤其下文中的两张图表的实用性超高,消费者一定要收藏保存!
先问一个问题:电源插座的高度是不是可以随意安装的呢?
如果你这么认为的话,那本文开篇所提到的问题可能就会发生在你家。
基本上,住宅插座普通高度距地0.3m至0.5m。
但是,对于家里不同区域和不同尺寸的家具来说,所要配合安装的电源插座高度也是不一样的。
下面这张图是《家庭基础布线培训教材- 2021版》中总结的家庭常用家具的尺寸↓

总的来说,安装电源插座的高度要按照实际使用情况,配合该区域摆放的家具尺寸和将使用到的家电种类来合理设置。
记住这一点——对于书桌、矮柜对应的插座,宜安装在家具使用平面高度上方15cm处。
并且最好每面墙上都安装有电源插座!
因为,目前国内家电电源线长一般为1.2m-1.5m,那么为了方便日常生活使用,每面墙最好都装有电源插座,插座间距最好不要大于3.6m,距门不宜大于1.8m。
这样就能确保当我们想要使用家电时,都能就近获取电源,不怕找不到插座!
------------------
了解了以上基础信息后,关键问题来了,家里不同功能区域应该怎样装电源插座?最少要装多少个?
直接上干货 ↓
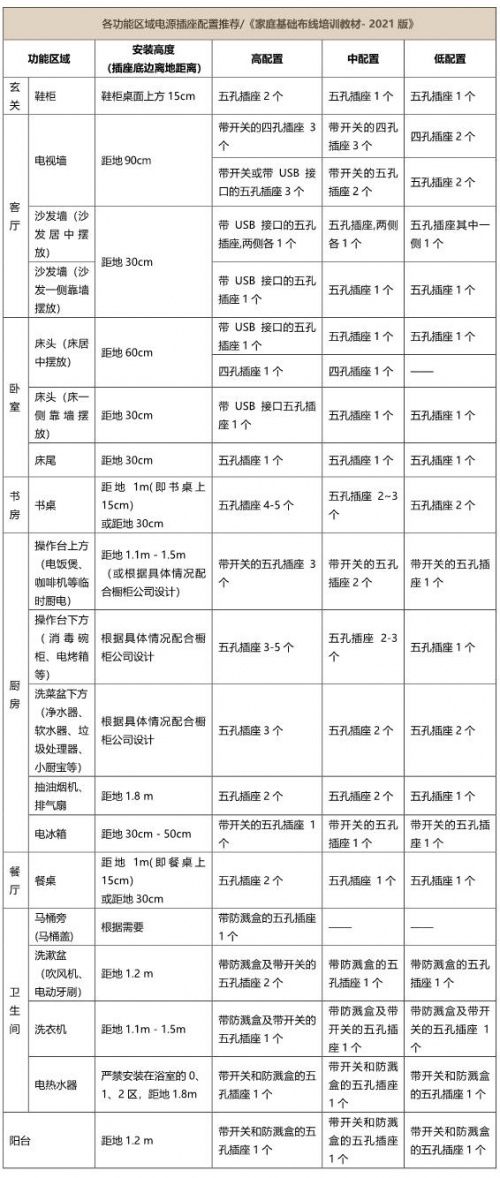
《家庭基础布线培训教材- 2021版》总结了家装基础版的各功能区域电源插座配置推荐表格。
对不同区域安装插座的位置和高度,且分了高中低三种插座数量配置,满足不同家庭的需求!

重点考虑的单元区域有:客厅电视墙和沙发两侧、阳台、卧室床头侧和床尾侧、书房、厨房、餐厅、卫生间等。都是我们生活中经常使用的位置!
当然,以上仅是对日常常用区域所做的电源插座配置。
至于客厅和卧室的墙角落是否留出位置给扫地机器人?鞋柜是否留出插座给除臭系统?窗帘旁边是否留出插座以备日后安装电动窗帘?等等之类个性化的问题,就要消费者自己根据具体需求具体设计哦。
全文关键信息总结——
在哪些区域的什么位置、什么高度安装插座,要按照该区域摆放的家具尺寸来合理设置。
要装多少个插座,国际铜业协会(中国)总结出高中低配置3个版本,消费者根据个人具体需求购买。
文中给出的是基础版建议,对着参照结合生活使用习惯来安装就不会出错。
文中两张图表的生活实用性非常强,建议收藏保存。
国际铜业协会(中国)提出“家庭基础布线方案”的愿景——让每一位消费者都不再是装修小白。欢迎关注更多精彩实用的推送!
更多有关《2021版家庭基础布线方案》的内容,可登录http://www.elengineers.org/(在线图书馆 - 电子读物栏目)进行浏览。
-END-
网址:收藏保存!超实用插座安装设计攻略来了! https://www.jiaju82.com/news-view-id-813285.html

