疫情反复太闹心,博拉利内衣裤清洗机来为你守护健康!
平时洗衣服,比如只是通勤、运动、居家的情况下,一般穿在外面的衣服是不需要额外放消毒液的。对咱们绝大多数人来说,想要健康卫生,日常更需要注意的是出汗运动后及时换洗衣物、洗后及时晾晒烘干,让衣物保持干燥洁净。
那什么时候有必要放消毒液呢?
根据相关研究,以下 2 种情况可以考虑使用消毒液:
★ 内衣裤清洗可以考虑加入少量消毒液;
★ 近期患有恶心、腹痛、腹泻等消化系统疾病 (特别是肠道病毒感染)。
因为这些情况下的微生物相对不容易被清除。另外,使用公共洗衣机或者和不认识的人共用洗衣机,也可以考虑使用消毒液,以防万一。
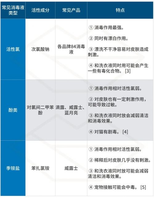
这里给大家列举一些常用的消毒液,大家可以按需选择~

★用了消毒液,脏衣服可以一起洗。传染病患者和婴幼儿的衣物除外。
★如果你家洗衣机有杀菌功能,可以不用消毒液。
★消毒液一般不和洗衣液同时放,可以先用它浸泡衣物 20min 左右,漂净再正常洗衣或者按照包装上的使用说明使用。

所以,条件允许的情况下,真的建议入手一台专属的带消毒功能的洗衣机!专门用于清洗贴身衣物或者是婴幼儿衣服!就比如这款——博拉利全自动内衣裤清洗机!这款内衣裤洗衣机能够集仿手搓洗、全自动进出水、还带有沥水和O3活氧消毒、桶自洁等功能于一身,简直就是一个小型家用洗衣机!

日常在家不用时也方便收纳,不占地方。贴心配备了三通管,接驳好水龙头之后插电就能用,自动排水进水,真的好便利。6L容量大小刚好,无论是洗一个还是两个人的内衣裤袜子都可以马上洗,无须等待。它采用了臭氧除菌技术一键活氧杀菌,通过臭氧穿透杀菌能让衣服更健康,减少衣服对皮肤的伤害,而且没有什么霉味。可清洗,可沥水,可除菌,可桶自洁,一台清洗机就能解决上述宝妈们洗衣服的误区和难题,而且还小巧不占地,简直是小户型的收纳福音!

这期文章有帮你解决「洗衣液」与「消毒液」的使用困惑吗?快点转给你身边的朋友看吧!那么,今天就到这里了,下期见。
网址:疫情反复太闹心,博拉利内衣裤清洗机来为你守护健康! https://www.jiaju82.com/news-view-id-821972.html

