定制快讯|欧派及其控股子公司对外提供最高8000万元担保
发布时间:2022-09-08 18:04
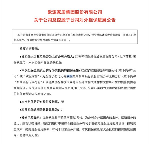
新浪家居定制频道讯9月8日,欧派家居发出公告称欧派家居及其控股子公司,为无锡欧派针对其向招商银行无锡分行申请的综合授信业务所产生的债务,提供8000万元的最高额担保,在股东大会批准的额度范围内,风险可控。

网址:定制快讯|欧派及其控股子公司对外提供最高8000万元担保 https://www.jiaju82.com/news-view-id-823904.html

