8大产区有16条线点火 13家陶企投建新线
2022年第三季度,广东、江西、福建、山东、广西、四川、重庆、辽宁、河南9大产区陶企都有新动向。一些陶企通过对原有的生产线进行技术升级,或引进全新的生产线,调整自身产能结构,以适应市场的变化。
据陶城君不完全统计,第三季度,有16条新建或技改后岩板、大板、中板、全抛釉生产线点火。福建、广西、江西、辽宁和河南等地,还有13家陶企计划投建新的生产线。福建、广西、江西、山东、辽宁,合计23家陶企计划增产和技改。
此外,广东、江西和广西,有18家陶瓷原料企业在部署开采、加工项目。
1、东鹏、宏宇、腾达…
16条生产线点火
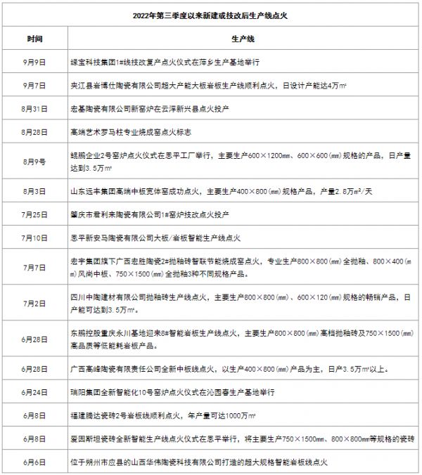
根据陶城君统计,2022年第三季度以来,广东、福建、山东、广西、四川、重庆、江西和山西等8大产区,合计有16条新建或技改后的生产线接连点火。

爱因斯坦瓷砖、鲲鹏企业、宏基陶瓷、君利来陶瓷等企业在广东恩平、肇庆和云浮产区的新线和技改线相继点火投产,产品涉及600×1200(mm)、600×600(mm)、750×1500(mm)、800×800(mm)瓷砖、大板、岩板等。
广西、四川和重庆产区也有多条全新抛釉砖、岩板、中板生产线点火。7月7日,宏宇集团旗下广西宏胜陶瓷2#抛釉砖智联节能烧成窑点火。6月,广西高峰陶瓷有限责任公司全新中板线和东鹏控股重庆永川基地迎来8#智能岩板生产线点火。7月2日,四川中陶建材有限公司抛釉砖生产线点火,带动西南地区瓷砖产能的发展。
福建腾达瓷砖、山西华伟陶瓷也在积极引进超大规格、大产能岩板生产线。山东远丰集团中板宽体窑和江西瑞阳集团全新智能化10号窑炉也成功点火,萍乡绿宝科技集团1#线技改复产点火。

2、13家陶企计划上新线
据陶城君不完全统计,2022年第三季度,福建、广西、江西、辽宁和河南5大产区,还有13家陶瓷企业计划投建新的生产线或新的生产项目。

江西富利高新材料有限公司计划投资2亿元,建设年产1000万平方米陶瓷大板生产线,项目占地150亩约10万平方米。
福建铭盛年产200万平方米外墙砖陶瓷、侨丰新型建材陶瓷项目、彩联新建陶瓷生产线项目、新型建材陶瓷生产项目,广西某两家陶企的“年产1130万平方米绿色、智能特种高性能陶瓷板材生产线项目”与“年产1980万平方米中高档陶瓷内墙砖和1800万平方米中高档陶瓷大板地砖(一次烧成)技改项目”纷纷通过备案审批。

3、福建、江西、辽宁…
23家陶企增产、技改
福建、广西、江西、山东、辽宁5个产区,合计23家陶企计划对地砖、墙砖、岩板、大板、琉璃瓦生产线进行增产或技术改造。
福建丹豪陶瓷、宏华集团和某陶企均计划增产,丹豪陶瓷“年增产200万平方米岩板瓷砖项目”和宏华集团“年增产65万平方米陶瓷墙地砖技改项目”分别于7月和8月通过备案审批。
7月21日,丰城东鹏“绿色智能制造升级改造项目”通过备案审批。备案信息显示,丰城东鹏计划投资4.56亿元,利用现有厂房,对原料制备、压制成型、干燥系统等部分现有生产设备进行智能化升级改造,同时升级过程质量自动监测系统,打造数字化车间,形成绿色智慧园区等,智能化和信息化可达到行业先进水平。
此外,江西产区奥美佳陶瓷、奥巴玛陶瓷、宝庆陶瓷、金利源陶瓷、瑞州陶瓷、奥古特陶瓷、冠溢陶瓷、精隆陶瓷等企业集中“脱硝”,投入100万元~350万元不等,在窑炉、干燥塔、喷雾塔或综合排口安装脱硝系统。
8月23日,高安召开陶瓷行业脱销等专项整治工作推进会,提出加快烟气深度治理工作,确保氮氧化物综合去除率达50%以上,2022年底前辖区内陶瓷(锂渣坯)企业每家至少完成厂区1个喷雾干燥塔或综合排口脱硝系统建设,2023年底前高安市陶瓷(锂渣坯)企业所有喷雾干燥塔和综合排口均要完成脱硝系统建设。

4、18个陶瓷原料项目获批
2022年第三季度,广东、江西、广西合计18个陶瓷原料开采、加工项目通过备案审批。涉及高岭土加工、陶瓷土矿开采、深加工等。
佛山市宝意隆陶瓷有限公司计划投资3000万元,在三水建设办公楼、车间、及厂区市政配套设施,年加工10万吨高岭土。
6月29日,汕尾锦铨陶瓷原料研发生产项目通过备案审批。该项目投资2.8亿元,租用原汕尾市新雅居投资有限公司闲置土地和旧厂房进行改造作为陶瓷原料的研发生产基地。主要建设陶瓷原料的研发和生产车间、产品展示中心、运营中心、仓库物流中心、员工宿舍及其它相关配套场所和购买生产设备等。项目起止年限2022年6月1日至2023年6月1日。

来源:陶城报
网址:8大产区有16条线点火 13家陶企投建新线 https://www.jiaju82.com/news-view-id-824698.html

