周十条丨全国卖场9月销售额环比上涨14.97%、箭牌家居10月14日在深市申购…

01
9月BHI微涨,
全国建材家居市场旺季行情未现
全国建材家居景气指数BHI 9月份为104.34,环比上涨3.32点,同比下跌34.29点。全国规模以上建材家居卖场9月销售额为992.13亿元,环比上涨14.97%,同比下跌15.30%;2022年1-9月累计销售额为9458.74亿元,同比上涨20.35%。

中国建材流通协会行业研究部就本期BHI数据解读:9月,随着高温天气的消退,全国建材家居市场进入传统的销售旺季,但部分地区疫情散发,防控力度加大,全国建材家居市场“金九”旺季行情并未显现,BHI微涨。
02
红星美凯龙、居然之家、老板电器
等企业备战双十一
今年经济下行、疫情困扰不断等诸多困境下,家居行业增速整体放缓,亟需提振信心。作为各大品牌的一大营销节点,“双十一”能否带给家居行业更多信心?已经行动起来的家居企业“双十一”又有哪些新玩法呢?
京东、天猫、苏宁易购等各大电商平台纷纷开启动员大会,各大家居卖场和品牌积极响应,据搜狐焦点家居不完全统计,目前红星美凯龙、居然之家、老板电器、索菲亚、芝华仕、兔宝宝、林氏木业、全友家居、喜临门、雅兰、九牧、雷士照明、飞利浦、箭牌、欧普照明、爱果乐、恒洁等已经积极备战“双11”。
03
2024年将超1800亿!
定制加持下,儿童家具市场扩张提速
在刚刚过去的十一抢占潮中,被家居业寄予厚望的第四季度首个营销狂欢,以全国多地“有限回暖”的评价陆续收尾,十月开局的消费热度成色稍逊。
值得关注的是,京东消费及产业发展研究院近日发布的《十一假期消费洞察报告》显示:仅头几天的家居市场交易数据,服务消费的新趋势明显。定制服务增长10倍,其中以整体定制、儿童房定制等为主。

在儿童家居市场这片“蓝海”之中,除了设计力与安全性的迫切提升,从企业经营角度来讲,渠道赋能、供应链整合、以及交付服务等诸多层面还待搭建起自身优势,寻找通往儿童家居市场的核心抓手,真正掀起儿童家居新升级的浪潮。
04
由卫浴到全屋,
九牧、箭牌、海鸥住工深挖定制红利
伴随着人们对个性化、一站式需求的快速增长,家装消费场景也由单一逐步向整装定制转变,家居行业的定制热潮,从2016年开始一直延续至今。

以卫浴为例,包括九牧、箭牌、海鸥住工等在内,头部企业近年纷纷借势跨界定制,或自建新生产线、或升级线下门店、或开展全案营销、或引导经销商角色转变等,以挖掘更大市场红利。
05
三大定制龙头发力“集成厨房”
破“家电一体化”难题
在当下整家的趋势下,如想入局集成厨房领域,定制家居企业需要打破的难题并不少,如供应链、销售服务等融合难题,欧派家居、尚品宅配、维意定制三大定制企业的布局是否意味着新一轮的厨生活方式正在悄然变革?是否在引领新一轮的趋势?
随着行业的发展,“内卷”的现象是无处不在的,各个企业都在迫切的追寻下一个风口所在,所以我们不难发现,不同行业之间的边界开始逐渐模糊,“破界”与“融合”二词已经见怪不怪,企业与企业之间都在不断扩大自身的生态圈,进一步探寻自身的发展空间。
06
智能马桶市场潜力巨大
或将成为国产卫浴增长“东风”
根据《中国智能坐便器行业发展白皮书》(2021)数据显示,目前我国智能坐便器渗透率仅在4%左右。而日本、美国、韩国智能坐便器渗透率则高达90%、60%、60%。由此看出我国智能马桶在全球市场上渗透率较低,仍处于起步阶段。

虽然我国的马桶渗透率在全球相比较低,但是在国内市场销量呈持续上升的趋势。据观研报告网发布的《中国智能卫浴行业现状深度研究与未来投资调研报告(2022-2029年)》显示,我国智能马桶销量从2016年的439万台上升至2021年的910万台左右。预计2022年我国智能马桶销量将超1000万台。
07
东方雨虹实控人李卫国
累计增持约188万股公司股份
北京东方雨虹防水技术股份有限公司(002271.SZ)10月12日公告称,2022年8月24日至2022年10月12日,李卫国先生通过深圳证券交易所交易系统以集中竞价交易方式累计增持公司股份1,880,050股,占公司总股本的0.07%,增持金额为5040.80万元(不含交易费用),增持均价为26.81元/股。

08
欧派家居完成第四届换届选举,
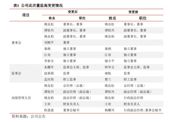
刘顺平担任公司董事
10月11日,欧派家居发布公告,公司于2022年9月29日召开了第四届董事会第一次会议和第四届监事会第一次会议,完成公司第四届董事会董事长、副董事长、监事会主席的选举,确认董事会专门委员会组成以及聘任高级管理人员。值得注意的是,刘顺平现已担任董事一职。

刘顺平于2000年3月入职欧派家居,曾任欧派家居集团橱柜事业部总经理、欧派家居集团营销总经理、欧派家居集团整装大家居事业部总经理、欧派家居集团营销副总裁;现任欧派家居集团集成家居营销事业部总经理。在从业的过程中,刘顺平见证了定制家居从木工打制,到成品衣柜,到单衣柜的定制,到全国的柜类定制,再到现在的整家定制的变迁史。
09
箭牌家居10月14日在深市主板申购
每股价格12.68元
10月14日,箭牌家居将正式开启申购工作,拟公开发行新股数量9,660.9517万股,占发行后总股本的10.00%。发行价格12.68元/股,申购上限为2.85万股,市盈率22.99倍,属于深交所主板,中信证券为其独家保荐人。这也意味着,公司距离登陆A股已近在咫尺。

箭牌家居是一家集研发、生产、销售与服务于一体的大型现代化制造企业,生产范围覆盖高品质卫生陶瓷、龙头五金、浴室家具、瓷砖、浴缸浴房、定制橱衣柜等全系列家居产品,致力于为消费者提供一站式智慧家居解决方案,目标是成为国际一流的智慧家居品牌。
10
宜家关停俄罗斯工厂后续
裁员10000人,全球营收增长6.5%
法新社援引英格卡集团首席执行官杰斯珀·布罗丁的话说,宜家在俄罗斯的12,000名零售员工中裁减了10,000名。英格卡集团表示,尚未决定是否出售俄罗斯门店,宜家仍在营业。
10月13日,宜家公布了2022年度(2021年9月1日-2022年8月31日)销售额(全球所有实体门店和线上)增长了6.5%,达到446亿欧元。公司表示,近年来已开始在市中心附近开设新的小店——截至8月底共有474家门店,而去年同期为458家。
出品:搜狐焦点家居
部分素材来源于:中国建筑材料流通协会、厨卫资讯
网址:周十条丨全国卖场9月销售额环比上涨14.97%、箭牌家居10月14日在深市申购… https://www.jiaju82.com/news-view-id-827087.html

