视线 | 弘亚数控爆雷,实控人夫妇涉嫌内幕交易双双被立案

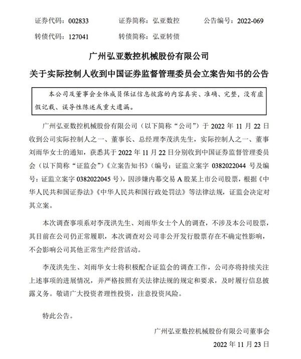
新浪家居讯 2022年11月23日,弘亚数控(002833)发布《关于实际控制人收到中国证券监督管理委员会立案告知书的公告》。公告显示,弘亚数实际控制人之一、董事长、总经理李茂洪先生,实际控制人之一、董事刘雨华女士于2022年11月22日分别收到证监会《立案告知书》,因涉嫌内幕交易A股某上市公司股票,根据《中华人民共和国证券法》《中华人民共和国行政处罚法》等法律法规,证监会决定对其立案。

公告强调,本次调查事项系对李茂洪先生、刘雨华女士个人的调查,不涉及本公司股票,其目前在公司仍正常履职,本次调查对公司非公开发行股票存在不确定性影响,不会影响公司其他正常生产经营活动。
11月23日,弘亚数控(002833)开盘后基本成一字跌停,截至中午收盘时股价13.61元,总市值57.74亿元。据了解,弘亚数控(002833)今年以来股价一路下滑,累计跌幅近三成。

据公开资料显示,弘亚数控成立于2006年,主要从事高端数控家具装备及自动化成套生产线研发、生产、销售与服务,其核心产品有智能封边机、数控裁板锯、加工中心、数控钻孔中心、自动化柔性生产线、智能包装线等,产品远销全球70多个国家。
弘亚数控于2016年12月28日在深交所挂牌上市,公司最大股东暨实际控制人李茂洪持股数1.654亿股,持股比例38.98%,第二大股东刘雨华持股数4081万股,持股比例9.62%,李茂洪、刘雨华二人系夫妻关系。公司另一大股东刘风华与刘雨华系兄妹关系,刘风华持股数547.3万,持股比例2.84%。
在此前的10月28日,弘亚数控披露第三季度报告,报告显示,弘亚数控第三季度营收5.42亿元,同比下降17.27%,净利润1.38亿元,同比下降7.8%;前三季度营收15.92亿元,同比下降14.32%,净利润3.85亿元,同比下降10.38%。同时,公司2022三季度营业成本10.93亿元,同比下降11%,低于营业收入的下降速度,毛利率下降2.5%。期间费用率为10.6%,较上年升高1.7%。


图片来源于东方财富网
据企查查公开资料显示,包括弘亚数控在内,李茂华目前担任法人公司7家,对外投资公司9家,在外任职公司14家,控股企业24家;刘雨华担任法人公司3家,对外投资公司5家,在外任职公司5家,控股企业1家。

图片来源于企查查
在李茂洪、刘雨华的投资版图中,德恩精工于2019年5月于深交所上市,此后二人逐步减持套现,截至今年9月二人持股数锐减近半,目前李茂洪仍担任德恩精工监事。与此同时,李茂洪、刘雨华的另一家公司三威新材也于今年7月6日披露招股书,拟登录深交所。招股书显示,公司实际控制人为李茂洪及其配偶刘雨华,其通过鼎惠投资间接持有公司51.76%的股份,李茂洪同时担任公司董事。
目前官方尚未对该事件有进一步的细节公开,后续新浪家居将持续关注立案的进展情况。
网址:视线 | 弘亚数控爆雷,实控人夫妇涉嫌内幕交易双双被立案 https://www.jiaju82.com/news-view-id-830529.html

