赶紧收藏!婚前、婚后买房、父母出资购房 房产到底归属于谁?
发布时间:2024-04-13 00:11
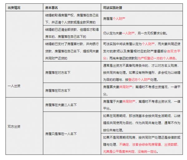
婚前买房

婚后买房

父母出资买房


特别注意:父母出资买房,如未明确表示赠与, 一般会视为借款 。此时,如房产是共同财产则该债务为夫妻共同债务。如房产是一方个人财产,则该债务一般认定 为 一方的个人债务。
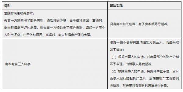
离婚判决时对房产不予处理的情况

来源:CCTV今日说法返回搜狐焦点首页,查看更多
网址:赶紧收藏!婚前、婚后买房、父母出资购房 房产到底归属于谁? https://www.jiaju82.com/news-view-id-865342.html

