床垫、花洒、智能门锁等多批次产品抽检不合格 涉及“顶固”等
发布时间:2024-06-04 10:10
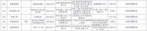
近日,江苏省市场监督管理局发布《关于2023年衬衫等83种产品质量省级监督抽查情况的通报》。其中,床垫(棕垫、弹簧、乳胶)抽查产品60批次,不合格3批次;淋浴用花洒抽查产品30批次,不合格3批次;智能门锁抽查产品30批次,不合格5批次。

床垫(棕垫、弹簧、乳胶)抽查不合格项目为:耐久性要求、铺垫料物理性能-软质聚氨酯泡沫塑料2项指标,有1批次产品耐久性要求,2批次产品铺垫料物理性能-软质聚氨酯泡沫塑料项目不合格;

淋浴用花洒。抽查不合格项目为:管螺纹精度、手持式花洒防虹吸性能2项指标,3批次产品手持式花洒防虹吸性能,1批次产品管螺纹精度项目不合格;

智能门锁5批次产品防破坏报警功能项目不合格。返回搜狐焦点首页,查看更多
网址:床垫、花洒、智能门锁等多批次产品抽检不合格 涉及“顶固”等 https://www.jiaju82.com/news-view-id-868508.html

