江苏110亿补贴“以旧换新”,大亚圣象、我乐家居等49家家居企业获参与资格
发布时间:2024-08-18 14:01
8月15日,江苏省家具行业协会发布《预备通知》称,为落实党中央、国务院决策部署,根据《推动大规模设备更新和消费品以旧换新行动方案》(国发【2024】7号)和《加力支持大规模设备更新和消费品以旧换新的若干措施》(发改环资【2024】1104号),江苏省政府正在就用足用好超长期特别国债资金、加力支持我省消费品以旧换新活动制定实施方案,准备拿出110亿元人民币补贴消费品以旧换新。
省政府计划,力争到年底在家电、汽车、电动自行车、家居等领域实现更新换代补贴,更好满足人民群众美好生活需要。涉及家具行业的事项有以下两个方面:一是对开展旧房装修、厨卫局部改造的个人消费者,发放绿色建材产品电子消费劵,补贴标准为成交价格的10%。参与活动品牌和类型在绿色建材下乡活动产品范围内。二是支持适老化家居改造,对有需求老年人家庭提供适老化改造服务,改造所用物品和材料购置,标准为老年人自付50%,补贴50%。
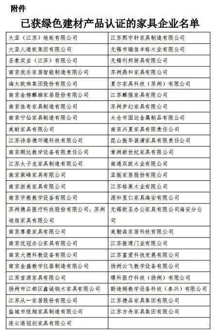
据了解,省工信厅正在制定方案,计划九月份开始实施。参与此次活动的企业必须是经过绿色建材产品认证的企业,消费者购买经过认证的绿色建材产品才能获得补贴。目前已经获得绿色建材产品认证的家具企业49家(名单附后)。
鉴于此,协会倡导各企业尽快组织本企业绿色认证工作(认证内容、收费标准、认证时限等具体事宜协会正在与有关认证机构沟通,待沟通一致后立即告知各企业)。请各企业收到此通知后,凡未获得绿色认证的企业,结合本企业实际,积极报名参加,协会将全力配合,做好服务工作。
返回搜狐焦点首页,查看更多
网址:江苏110亿补贴“以旧换新”,大亚圣象、我乐家居等49家家居企业获参与资格 https://www.jiaju82.com/news-view-id-871755.html

