家居装修资讯
首页
资讯
行业聚焦
企业资讯
名人家居
地板
更多
卫浴
涂料
刘亦菲
设计资讯
地产新闻
品牌资讯
联系方式
首页
资讯
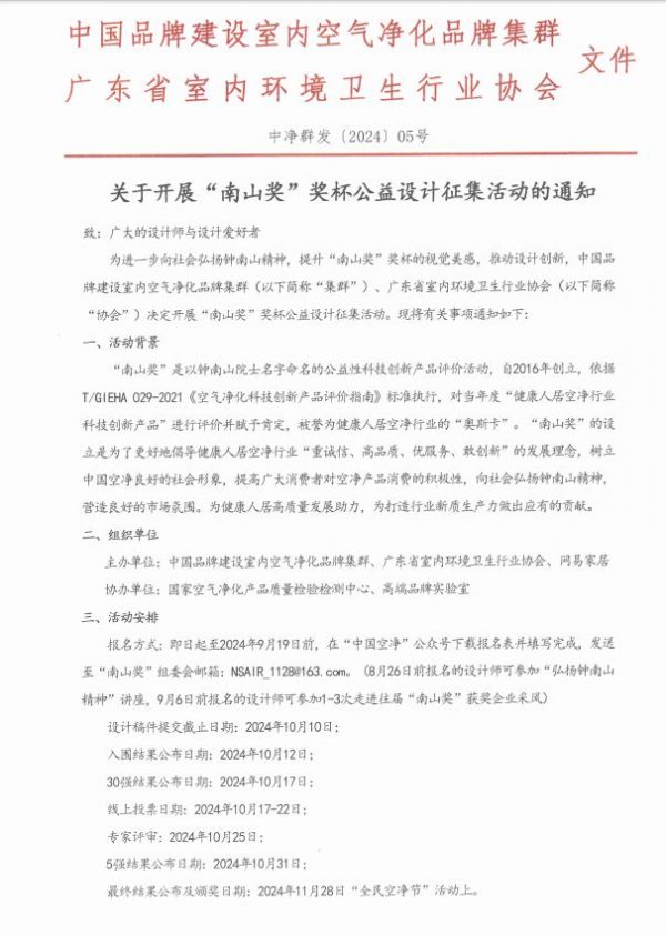
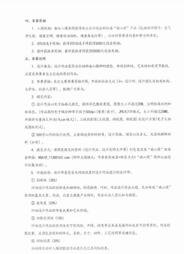
“南山奖”奖杯公益设计征集活动正式启动!
“南山奖”奖杯公益设计征集活动正式启动!
发布时间:2024-08-23 15:11
网址:
“南山奖”奖杯公益设计征集活动正式启动!
https://www.jiaju82.com/news-view-id-871946.html
⬅️上一篇:
米兰之窗集团董事长马俊清:解读门
➡️下一篇:
图森高端定制发布《反商业贿赂函》
随便看看
GWPS | 2018全球净水市场峰会盛况空前 从起点走向下一个起点
领绣河北张家口专卖店负责人王朋:注重细节不断深挖 打造优秀服务体系
领绣大区经理金佳峰:领绣体系完善 千家门店指日可待
领绣河南郑州专卖店负责人吴爽:专业 品质 规范是领绣的代名词
境设计沙龙 | “哈佛三杰”走进广州图书馆讲故事
客厅和餐厅有必要装吊顶吗?
用过才知道 激光电视这两大细节极易忽视
水性涂料真的环保吗?
水性漆和木蜡油,到底该选哪个?
墙纸搭配技巧&选购3大注意事项
最新资讯
匠心之火·智造之光 | 热烈祝贺全圣集团恩平生产基地质感砖全智能窑炉圆满点火!
她的主场 生活之上|“她力量”女神沙龙圆满举行
深度解析九牧X70智能马桶:翻转冲刷技术与全链路主动洁净测评
告别淮海755: MUJI上海旗舰店谢幕,究竟意味着什么?
从“用户痛点”到“AI解决方案”,海尔小家电将在AWE给出怎样的答案?
朗丝软装总经理狄倩:保持自信与光彩,方能在热爱中成就非凡
强力家具总裁张晶:女性不需要给自己设限,我们远比想象中的更优秀
今朝装饰集团副总经理戴仙艳:人生不必强求全程高能
亚美特家居集团总经理朱珠:唯有热爱可抵岁月漫长
意风家具执行总裁温嘉欣:守住底线,亦是对传承最好的交代
热点资讯
米兰春天重磅发布“匠心合伙人计划”,以体系化方案赋能一线从业者
10496
孕妇奶粉哪个牌子好 孕妇奶粉品牌排名
1756
婴儿补钙什么牌子好 婴儿什么时候开始补钙
1734
新房装修入住后,如何快速去除甲醛?
1611
小月子多久可以洗澡洗头 坐小月子洗头原则
1560
木蜡油的用途包括哪些?
1473
手足口病得过一次还会再得吗 手足口病患者如何护理
1387
甲醛清除方法有哪些?6种常见去甲醛方法介
1339
2025年热水器性价比首选:万和打造国产品牌标杆
1266
怀孕三个多月可以同房吗 怀孕3个月注意事项
1238
专题
推荐资讯
匠心之火·智造之光 | 热烈祝贺全圣集团恩平生产基地质感砖全智能窑炉圆满点火!
她的主场 生活之上|“她力量”女神沙龙圆满举行