中报业绩预告!多家A股家具企业净利润预亏损或下滑
进入7月中旬,梦百合、美克家居、曲美家居、匠心家居、亚振家居、爱丽家居、中源家居等A股家具企业相继预告了2025上半年业绩。
从目前数据来看,多家企业出现归母净利润亏损或者利润下滑的局势;梦百合、匠心家居则逆势增长,展现较强抗周期能力。整体而言,行业整体盈利与亏损之间分化态势明显,企业经营压力依然较大。
以下为各家具企业情况——
梦百合:净利预增逾九成
原因:国内外市场开拓、自主品牌建设

梦百合预计2025年半年度实现归属于母公司所有者的净利润为1亿元至1.2亿元,同比增加90.14%至128.17%;扣非净利润同步增长78.51%至114.21%。
公告显示,报告期内业绩预增的主要原因为公司加强国内外市场开拓,强化自主品牌建设,营业收入保持稳健增长。
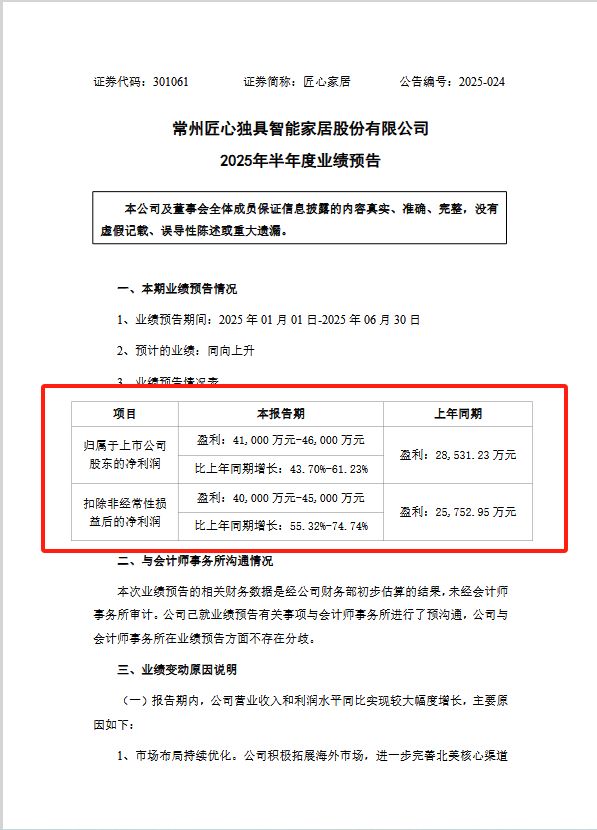
匠心家居:净利预增43.7%-61.23%
原因:北美核心渠道建设;高附加值产品占比提升、成本控制得当

匠心家居预计2025年上半年归属于上市公司股东的净利润4.1亿元-4.6亿元,同比增长43.7%-61.23%;扣非后净利润为4亿元-4.5亿元,同比增长55.32%-74.74%。
公告显示,报告期内,公司营业收入和利润水平同比实现较大幅度增长,主要原因如下:公司积极拓展海外市场,进一步完善北美核心渠道建设,提升品牌曝光度和零售网络覆盖率,为营业收入的稳定增长提供了有力支撑。公司通过持续的研发投入和产品优化,高附加值产品的销售占比稳步提升,带动整体毛利率改善,进一步提升了盈利能力。公司持续推进精细化管理,优化供应链与成本控制体系,有效降低运营成本,提升了整体经营效率。公司在保持主营业务增长的同时,严格控制期间费用支出和费用率,进一步助力利润增长。公司本期扣除非经常性损益后的净利润同比增长幅度超过整体净利润增幅,表明主营业务发展质量良好,盈利增长主要来自核心经营活动。
在业绩增长的同时,公司也面临一些不利因素的影响,包括理财收益和汇兑收益的减少,以及海运成本的上升和对等关税政策的影响。尽管如此,公司将继续关注外部环境变化,灵活调整应对策略,以保障经营的稳定性。
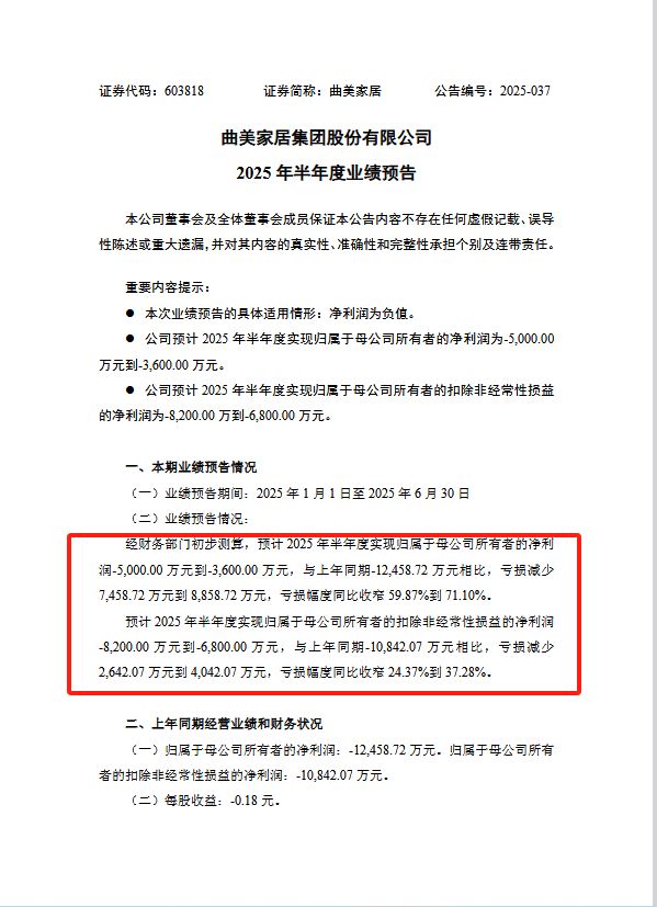
曲美家居:亏损收窄59.87%-71.1%
原因:降本增效初见成效

曲美家居预计2025年半年度归属于上市公司股东的净利润为-5000万元到-3600万元,同比亏损减少7458.72万元到8858.72万元,亏损幅度同比收窄59.87%至71.10%;归属于上市公司股东的扣除非经常性损益的净利润为-8200万元到-6800万元,亏损减少2642.07万元到4042.07万元,亏损幅度同比收窄 24.37%到 37.28%。
公告显示,报告期内业绩改善主要得益于公司降本增效措施的持续推进和经营性利润有较大幅度的增长。曲美家居表示,公司通过降本增效措施,上半年境内曲美家居品牌业务较之去年同期亏损金额有所下降,但受到公司收入下降影响,净利润仍有一定压力。
美克家居:净利预亏5700万元-8500万元
原因:美国对等性关税政策不确定性、国内消费预期走低

美克家居预计2025年半年度实现归属于母公司所有者的净利润为-5700万元到-8500万元,上年同期亏损2.76亿元;扣非净利润亏损2.87亿元至3.15亿元,上年同期亏损3.66亿元。
美克家居表示,本次业绩变动的主要原因是受美国对等性关税政策的不确定性对市场信心与交易决策的持续影响、以及国内消费预期走低、家居行业整体景气度下滑的双重影响,公司核心业务依然面临巨大挑战。为了应对市场挑战,公司开展了一系列的变革措施,在供应链策略调整、非美市场拓展及大宗业务的开发领域均取得了实质性的突破,
同时在渠道模式及组织模式上也积极推动变革。虽然变革会带来阶段性的费用增长,可是公司销售收入和利润的下滑速度均出现持续收窄的趋势。报告期内公司积极落实轻资产战略,处置资产,提升公司流动性。本报告期的非经常性损益主要来源于资产处置及子公司股权转让等事项。
2025年下半年,公司将进一步加大力度全面落实“业务聚焦、组织灵活、资产变轻”策略。国际市场方面,随时根据对等关税政策的变化合理调整全球供应链策略及定位,加大非美国际业务拓展力度,将进一步提升出口增量业务的份额。国内市场方面,继续推客户结构及渠道结构调整,持续渠道变革和激励模式的变革,围绕单品效率、坪效和人效的目标,持续提升运营效率。同时持续提升客户的服务水平与数字化运用水平,全方位实现降本增效与业绩突围。
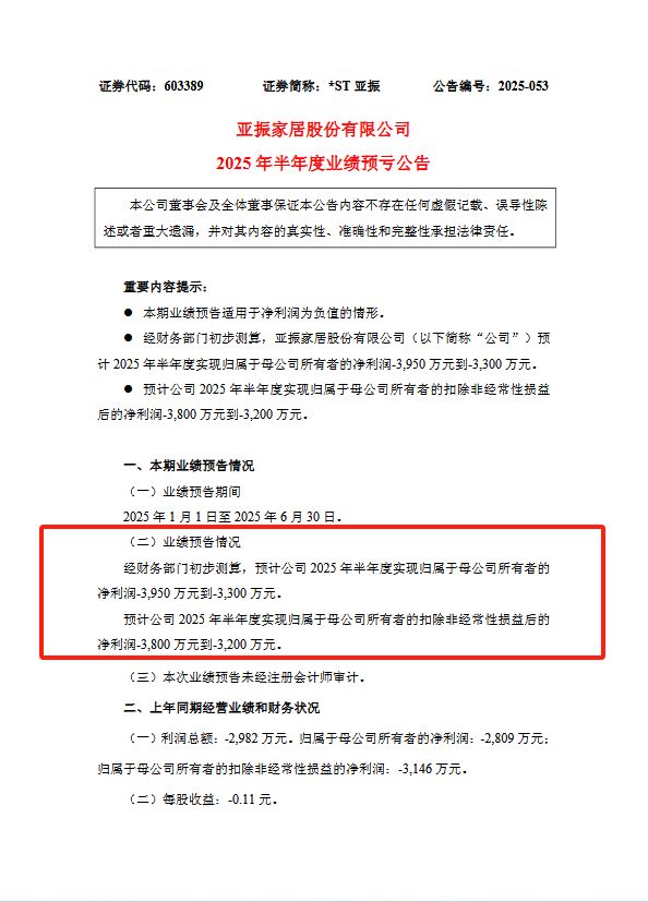
ST亚振:净利预亏3300万元-3950万元
原因:销售费用高、毛利率下滑

*ST亚振预计公司 2025 年半年度实现归属于母公司所有者的净利润-3950万元到-3300 万元;预计公司 2025 年半年度实现归属于母公司所有者的扣除非经常性损益后的净利润-3800 万元到-3200 万元。
公告显示,本期业绩预亏的主要原因:一、销售收入较上年同期未有明显增长;二、销售毛利率较上年同期下降较为明显;三、销售费用、管理费用较上年同期有一定幅度下降,但相较收入规模而言费用率仍然较高。
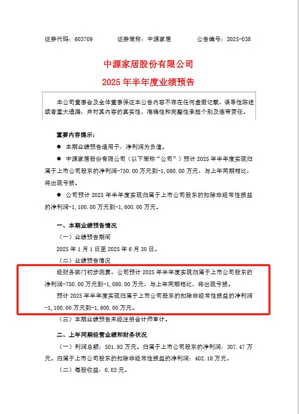
中源家居:净利预亏750万元-1080万元
原因:跨境电商成本上升

中源家居预计2025年上半年归母净利润亏损750万元至1080万元,上年同期盈利307.47万元;扣非净利润亏损1100万元至1600万元,上年同期盈利402.18万元。
公告显示,2025 年上半年,宏观经济环境复杂多变、关税政策频繁调整,导致中源家居跨境电商业务成本上升,毛利下降,进而影响了公司本期利润。
爱丽家居:利润骤降六成
原因:海外产能不足

爱丽家居预计上半年实现归属于母公司所有者的净利润为2460万元至2920万元,同比减少4310.05万元至4770.05万元,降幅达59.61%至65.98%;扣非后净利润为2400万元至2850万元,同比下降64.12%至69.79%。
公告显示,2025 年半年度公司实现归属于母公司所有者的净利润较去年同期大幅下降,具体原因如下:一、受国际贸易环境变化及关税政策调整等影响,境内工厂业务量下降,海外工厂尚未全面达产,主营业务收入同比下滑,单位人工成本和单位制造费用上升。二、墨西哥公司筹建期间,费用支出增加。2025 年下半年,公司将全面提升美国工厂和墨西哥工厂的产能利用率,加速欧洲、拉美和国内市场的开拓,为公司可持续高质量发展提供支撑。
网址:中报业绩预告!多家A股家具企业净利润预亏损或下滑 https://www.jiaju82.com/news-view-id-881802.html

