法狮龙25%股权“易主”

7月28日星期一,停牌仅一天后,法狮龙家居建材有限公司(605318)控股权结构调整方案火速出炉,控股股东法狮龙投资控股有限公司罕见大手笔协议转让超过25%股权,引入产业背景深厚的屹华山汇作为战略投资者,交易总额高达8.46亿元。新股东组合不仅斥巨资入场,更通过精密的“表决权委托+一致行动”安排,确保屹华山汇拥有强大话语权。目前法狮龙股票已于7月29日复牌。

法狮龙实控人未变股权转让后,法狮龙原实控人阵营(法狮龙投资控股有限公司+沈正华+王雪娟)持股比例从70.01%降至44.72%, 但仍牢牢掌握公司控制权。新股东组合(屹华山汇+周福海+博智兴宇)合计持股 25.29%。其中, 屹华山汇作为领投方,斥资约4.66亿,拿下 13.93% 股权;跟投方周福海(自然人)出资约1.79亿,获得 5.36% 股权;跟投方B博智兴宇(私募基金)出资约2.01亿,获得 6% 股权。三方合计出资 8.46亿元,受让法狮龙 25.29% 的股份(共31,791,649股),每股作价 26.62元。屹华山汇、周福海、博智兴宇共同承诺,本次受让的股份在完成过户登记后 24个月内不减持,显示长期看好姿态。法狮龙强调公司实际控制人未因股权转让而变更,且本次转让不影响其在人员、资产、财务、业务、机构等方面的独立性,日常运营照常。

新股东“抱团”
周福海和博智兴宇将所持全部股权(合计 11.36%)对应的投票权、提名权等核心权利,独家且不可撤销地全权委托给屹华山汇行使,相当于将表决权“打包”委托,为期 24个月。三方同时签署协议,约定在上市公司所有决策中保持步调一致,且最终以屹华山汇的意见为准,有效期同样 24个月。通过直接持股(13.93%)加上受托行使的表决权(11.36%),屹华山汇实际可支配的公司表决权比例高达25.29%,成为法狮龙极具分量的战略股东和决策重要参与者。缘何引入新股东?除了获得资金支持外,法狮龙明确表示,此举旨在为公司及所在地浙江海盐引入屹华山汇的产业资源和战略支持,目标直指加速战略布局、拓展市场空间、促进业务持续健康发展。:核心诉求是借力战略投资者资源,驱动长期增长。同时,公告特别点出“为海盐当地引进优质产业资源”,显示地方产业协同的考量,着眼未来。

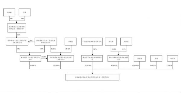
屹华山汇何许人也?成立于2024年8月的北京屹华元初山汇企业管理合伙企业是一家有限合伙公司。实控人李敬祖,通过屹华投资(北京)有限公司担任其执行事务合伙人,并通过润成成长(北京)企业发展管理有限公司进行控制。该公司经营范围企业管理、技术服务、工程管理服务、AI应用软件开发、卫星技术、云计算、新能源(风能、太阳能)技术服务、新材料研发等。其产业背景与法狮龙寻求协同发展的方向,如绿色建材、智能家居以及其他科技赋能等方面存在协同空间。

结语:法狮龙此次股权结构调整动作迅速、规模可观。8.46亿真金白银引入以屹华山汇为核心的战略投资者组合,并通过精密的治理安排赋予其显著影响力,彰显了公司寻求外部资源赋能、加速发展的决心。屹华山汇的产业背景能否与法狮龙产生“化学反应”,将是未来重要的观察点。
网址:法狮龙25%股权“易主” https://www.jiaju82.com/news-view-id-882299.html

