你可以买哪个区的共产房?共产房申购、落户、首付等问题最全汇总!
一、申购共有产权房的基本要求
不管是哪个区的共有产权房,申购都需要满足以下基本条件:
1.申请人应具有完全民事行为能力,申请家庭成员包括夫妻双方及未成年子女。单身家庭申请购买的申请人应当年满30周岁。
2.申请家庭应符合本市住房限购条件(京籍不用看社保,非京籍家庭需连续五年在京缴纳社保或个税,或持有有效《北京市工作居住证》)且家庭成员在本市均无住房。
一个家庭只能购买一套共有产权住房。
除符合上述条件,有以下情形之一的,不得申请购买共有产权住房:
1.申请家庭已签订住房购买合同或征收(拆迁)安置房补偿协议的。
2.申请家庭在本市有住房转出记录的。
3.有住房家庭夫妻离异后单独提出申请,申请时点距离婚年限不满三年的。
4.申请家庭有违法建设行为,申请时未将违法建筑物、构筑物或设施等拆除的。
二、各区共有产房申购条件(你可以买哪个区的项目?)
在满足基本大条件的基础上,再看每个项目的具体要求。
同一个区的不同项目要求也会不同,会根据现实情况调整,但基本条件很少变动,比如昌平个别项目会有人才优先组,但是有昌平户口或昌平社保都可以申购,只不过优先级靠后,且昌平没有向其他区放开。
而同样为郊区的大兴、房山、门头沟、顺义等区域,却会对城六区放开,所以在城六区没有共产房供地的情况下(重要的事情说三遍:城六区目前没有共产房供地!城六区目前没有共产房供地!城六区目前没有共产房供地!),着急上车的朋友不妨先关注这些区域。
以下是各区最近网申项目的具体要求汇总,仅供大家参考(新项目还需以公告为准)

三、各区共产房剩余房源情况
关于共产房供地、房源、进度情况,大家可以关注公众号【血拼北京楼市】,有最新消息都会第一时间发布!

四、共产房购买流程
申购共产房没有次数限制,可以同时申购多个项目,不过选房时只能择一了,当然,没有合适房源放弃选房也没有关系。不过需要注意,选定房源又反悔不要,累计两次及以上则三年内不能再申购。
共产房申请流程
五、买房首付问题
共产房首首套首付30%,二套首付60%。
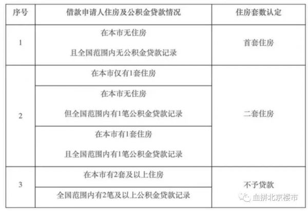
9月1日,北京宣布落实“认房不认贷”政策,但该政策针对的是银行业金融机构的商业性个人住房贷款,北京住房公积金贷款政策仍执行“认房认贷”政策,其中“贷”指的是在人行征信系统中全国范围内的个人住房贷款记录,包括商业性住房贷款记录、住房公积金个人住房贷款记录。
而之后又发布了针对公积金的新政:自11月1日起,有商业贷款记录、无公积金贷款记录,且在北京市无房的公积金缴存职工家庭,可执行首套住房公积金贷款政策。10月31日,北京住房公积金管理中心发布《关于优化住房公积金个人住房贷款中住房套数认定标准的通知》,宣布住房套数认定将不再考虑商业贷款情况。
商品房首付方面,自12月14日新政起,也从原本的最低35%降为30%。具体要求为,个人购买政策性住房以外的商品房,无论是使用商业性住房贷款还是公积金贷款,不再区分普通住宅和非普通住宅,首套房的首付比例均为30%;二套房则按城六区和非城六区划分,首付比例分别为50%和40%。同时,贷款最长年限也从25年恢复至30年。

六、共产房出售
首先是大家最关注的共产房出售情况,目前官方出售平台还没搭建好(出租平台已经有了https://gycpt.bphc.cn/),具体出售细则也仍在完善中,所以这方面仍还充满不确定性。
现有的出售政策是这样的:
共有产权住房购房人取得不动产权证未满5年的,不允许转让房屋产权份额,因特殊原因确需转让的,可向原分配区住房城乡建设委(房管局)提交申请,由代持机构回购。回购价格按购买价格并考虑折旧和物价水平等因素确定。回购的房屋继续作为共有产权住房使用。
共有产权住房购房人取得不动产权证满5年的,可按市场价格转让所购房屋产权份额。
1、购房人应向原分配区住房城乡建设委(房管局)提交转让申请,明确转让价格。同等价格条件下,代持机构可优先购买。
2、代持机构放弃优先购买权的,购房人可在代持机构建立的网络服务平台发布转让所购房屋产权份额信息,转让对象应为其他符合共有产权住房购买条件的家庭。新购房人获得房屋产权性质仍为“共有产权住房”,所占房屋产权份额比例不变。也就是说,共产房只能一直作为共产房使用,不能将政府部分产权赎回。
七、配售型保障房
北京市的住房保障分为配租型和配售型保障。
配租型保障房指公共租赁住房,配售型保障房为共有产权住房或者新型配售型保障房。尚未正式露面的新型配售型保障房可能并不单纯是共有产权房的替代,很可能与现行的共产房存在诸多不同,其保障范围可能更广,但是准入和退出条件可能更严格。
《2024年北京市政府工作报告重点任务清单》提出,构建房地产发展新模式,完善租购并举的住房制度,支持刚性和改善性住房需求,着重解决好新市民、青年人等住房问题,推进配售型保障性住房建设,建设筹集保障性租赁住房7万套(间),竣工各类保障性住房8万套(间)。
北京具体怎样落位还是需要等。
八,其他问题
关于落户问题,共产房的落户是指户口迁移,比如北京集体户口可以迁移到房子上来,并不是指非京籍家庭买了共产房就能落户到北京,这点需要注意。
再就是学区,买了共产房能上哪所学校需要等房子交付后由教委划片,此前无法得知。有其他问题会再给大家补充~返回搜狐焦点首页,查看更多
网址:你可以买哪个区的共产房?共产房申购、落户、首付等问题最全汇总! https://www.jiaju82.com/news-view-id-864913.html

